2024年高考政治试卷(北京)(解析卷)

第1页 / 共19页

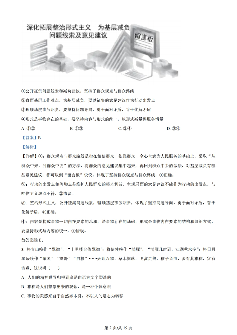
第2页 / 共19页

第3页 / 共19页

第4页 / 共19页
该文档为免费文档,您可直接下载完整版进行阅读
2024年高考政治试卷(北京)(解析卷)-初高中资料试题文库
2024年高考政治试卷(北京)(解析卷)
此内容为免费资源,请登录后查看
0
免费资源
THE END
北京市2024年普通高中学业水平等级性考试思想政治本试卷满分100分,考试时间90分钟。第一部分分一、选择题(本大题共15小题,每小题3分,共45分。在年小题给出的四个选项中,只有一项是最符合题目要求的)1,辛亥革命后,各种政治力量反复较量,中国共产党脱颖而出,团结带领人民夺取了新民主主义革命胜利,建立了人民当家作主的新中国。新中国成立后,党领导人民召开人民代表大会,通过了一九五四年宪法,确立了人民代表大会制度。5年来,我国社会生产力、综合国力、人民生活水平实现了历史性跨越。下列分析正确的是()①中国共产党深刻改变了中国人民和中华民族的前途命运②“五四宪法”以国家根本法的形式确认了中国人民掌握国家权力的历史变革③政治制度是推动社会历史发展的决定力量④美好生活是社会主义社会发展的直接动力A.①②B.①③C.②④D.③④【答案】A【解析】【详解】①:中国共产党团结带领人民夺取了新民主主义革命胜利,领导人民确立了人民代表大会制度,我国社会生产力、综合国力、人民生活水平实现了历史性跨越,这说明中国共产党深刻改变了中国人民和中华民族的前途命运,①正确。②:党领导人民召开人民代表大会,通过了一九五四年宪法,确立了人民代表大会制度,说明“五四宪法”以国家根本法的形式确认了中国人民掌握国家权力的历史变革,②正确。③:人民群众是推动社会历史发展的决定力量,③错误。④:改革是社会主义社会发展的直接动力,④错误。故答案选A。2.基层是国家治理的末梢,是党和政府联系服务群众的“最后一公里”。整治形式主义为基层减负,是一项重要政治任务。身边有什么问题线索,对基层减负有哪些意见建议,都可以到“留言板”说说。下列选项正确的是()第1页供19页
喜欢就支持一下吧
点赞13 分享