2021年高考政治试卷(浙江)(6月)(解析卷)

第1页 / 共21页

第2页 / 共21页

第3页 / 共21页

第4页 / 共21页
该文档为免费文档,您可直接下载完整版进行阅读
2021年高考政治试卷(浙江)(6月)(解析卷)-初高中资料试题文库
2021年高考政治试卷(浙江)(6月)(解析卷)
此内容为免费资源,请登录后查看
0
免费资源
THE END
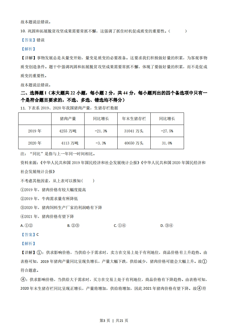
绝密★启用前2021年6月浙江省普通高校招生选考科目考试思想政治试题姓名:准考证号:本试卷分选择题和非选择题两部分,共6页,满分100分,考试时间90分钟。考生注意:1.考生答题前,务必将自已的姓名、准考证号用黑色字迹的签字笔或钢笔填写在答题纸上。2.选择题的答案须用2B铅笔将答题纸上对应题目的答案标号涂黑,如要改动,须将原填涂处用橡皮擦净。3.非选择题的答案须用黑色字迹的签字笔或钢笔写在答题纸上相应区域内,作图时可先使用2B铅笔,确定后须用黑色字迹的签字笔或钢笔描黑,答案写在本试卷上无效。一、判断题(本大题共10小题,每小题1分,共10分。判断下列说法是否正确,正确的请将答题纸相应题号后的正确涂黑,错误的请将答题纸相应题号后的错误涂黑)1.为别人生产的劳动产品是商品。(【答案】错误【解析】【详解】商品是用于交换的劳动产品。“为别人生产的劳动产品”不一定用于交换,故不一定是商品。故本题说法错误。2.经济过热时,实施紧缩性财政政策有助于抑制总需求、稳定物价。(【答案】正确【解析】【详解】经济过热时,社会总需求大于社会总供给,此时物价上涨,应实施紧缩性财政政策,减少财政支出、提高税率、增加税收等,这有利于抑制总需求,稳定物价。故本题说法正确。3.差额选举有助于选民了解候选人,有助于充分考虑当选者结构的合理性。(【答案】错误【解析】【详解】等额选举可以比较充分地考虑当选者结构的合理性,差额选举在候选人之间形成竞争,为选民提供了选择的余地。故本题说法错误。4.坚持中国共产党的领导是多党合作的根本保证。(【答案】正确第1页1共21页
喜欢就支持一下吧
点赞13 分享