2023年高考政治试卷(湖南)(解析卷)

第1页 / 共20页

第2页 / 共20页

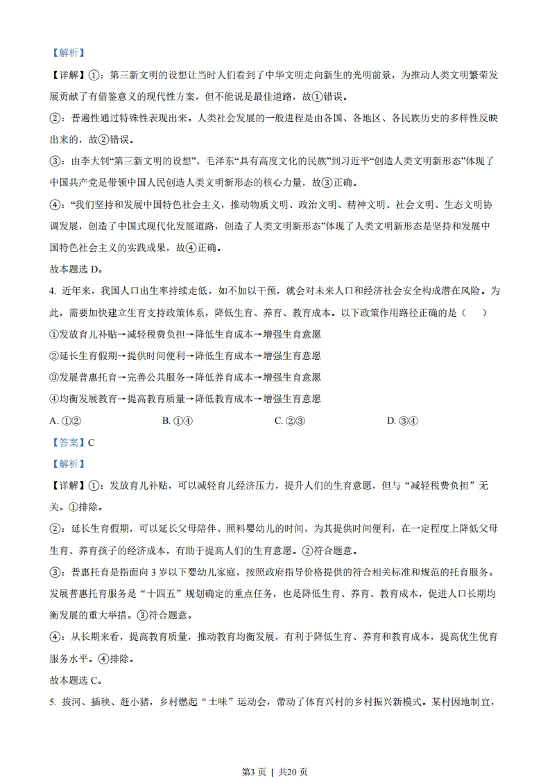
第3页 / 共20页

第4页 / 共20页
该文档为免费文档,您可直接下载完整版进行阅读
2023年高考政治试卷(湖南)(解析卷)-初高中资料试题文库
2023年高考政治试卷(湖南)(解析卷)
此内容为免费资源,请登录后查看
0
免费资源
THE END
湖南省2023年普通高中学业水平选择性考试思想政治注意事项:1.答卷前,考生务必将自己的姓名、准考证号填写在本试卷和答题卡上。2.回答选择题时,选出每小题答案后,用铅笔把答题卡上对应题目的答案标号涂黑。如需改动,用橡皮擦干净后,再选涂其他答案标号。回答非选择题时,将答案写在答题卡上。写在本试卷上无效。3.考试结束后,将本试卷和答题卡一并交回。一、选择题:本题共16小题,每小题3分,共48分。在每小题给出的四个选项中,只有一项是符合题目要求的。1.中国特色社会主义开创于改革开放新时期,但了解其形成和发展的脉络,认识其历史必然性和科学真理性,应该拉长时间尺度,放在世界社会主义演进的历程中去把握。从这一历程来看()①科学社会主义在二十一世纪的中国焕发出强大生机活力②中国特色社会主义不断发展并己跨越社会主义初级阶段③中国特色社会主义正成为根兴世界社会主义的中流砥柱④冷战结束后世界社会主义运动低潮状态得到了根本改变A.①②B.①③C.②④D.③④【答案】B【解析】【详解】①③:认识中国特色社会主义的历史必然性和科学真理性,要放在世界社会主义演进的历程中去把握,说明科学社会主义在二十一世纪的中国焕发出强大生机活力,取得的历史成果证明了中国特色社会主义正成为振兴世界社会主义的中流砥柱,①③正确。②:中国特色社会主义处于社会主义初级阶段,“己跨越”不符合事实,②说法错误。④:冷战结束后,世界仅剩5个社会主义国家,仅从社会主义国家的数量上来看,世界社会主义运动仍然处于低潮,“得到了根本改变”说法错误,④不选。故答案选B。2.马克思和恩格斯在《德意志意识形态》中写道,在共产主义社会里,“任何人都没有特殊的活动范围,而是都可以在任何部门内发展,社会调节着整个生产,因而使我有可能随自己的兴趣今天干这事,明天干那事,上午打猎,下午捕鱼,傍晚从事畜牧,晚饭后从事批判,这样就不会使我老是一个猎人、渔夫、牧人或批判者。”对此理解正确的是()第1页」共20页
喜欢就支持一下吧
点赞15 分享