2023年高考政治试卷(重庆)(空白卷)

第1页 / 共6页

第2页 / 共6页

第3页 / 共6页

第4页 / 共6页
该文档为免费文档,您可直接下载完整版进行阅读
2023年高考政治试卷(重庆)(空白卷)-初高中资料试题文库
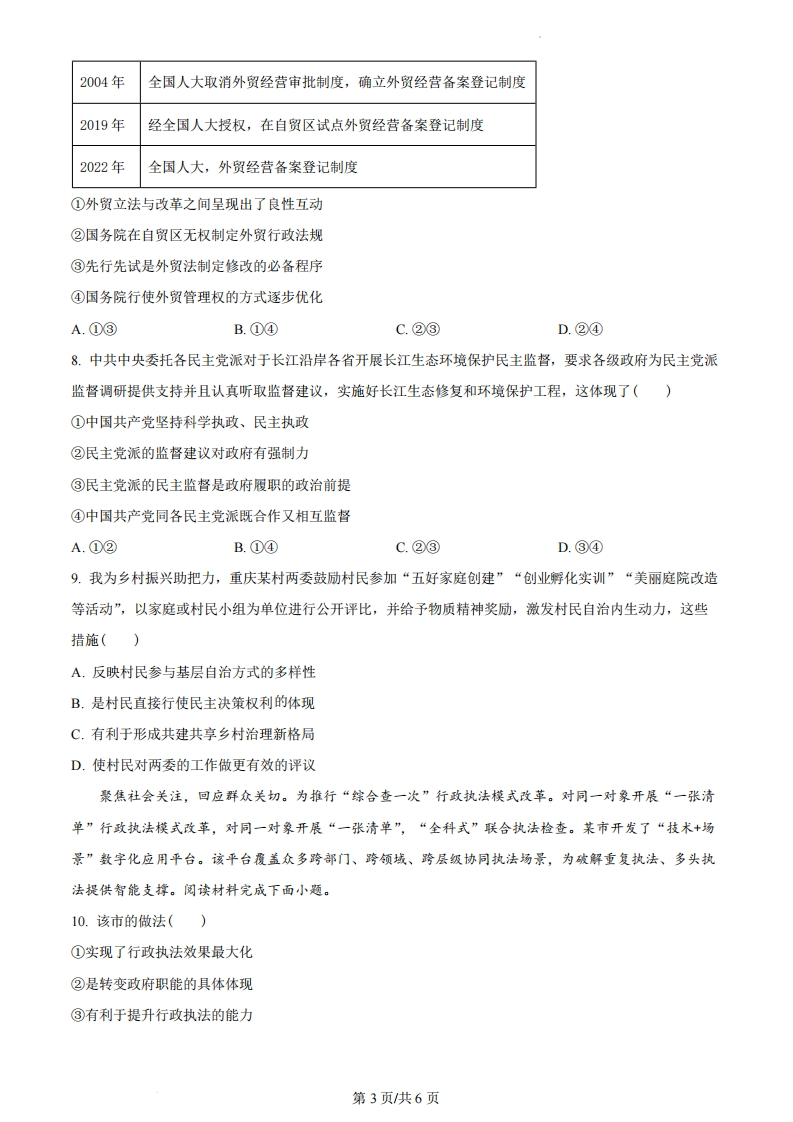
2023年高考政治试卷(重庆)(空白卷)
此内容为免费资源,请登录后查看
0
免费资源
THE END
2023重庆高考思想政治本卷满分100分,考试时间75分钟。一、单项选择题:本题共16小题,每小题3分,共45分。在每小题给出的四个选项中,只有一项是符合题目要求的。1.习总书记指出:“要深刻认识,共产主义远大理想与中国特色社会主义共同理想的辩证关系。”既不能离开发展中国特色社会主义事业实现民族复兴的现实工作而空谈远大理想,也不能因为实现共产主义远大理想是一个漫长过程而违背甚至丢掉远大理想。能支撑这一观点的是()A.发展中国特色社会主义的最高目标是实现共产主义B.实现中华民族的伟大复兴,也就实现了共产主义的远大理想C.实现共产主义是一个漫长的过程,现在没有必要谈共产主义D.中国特色社会主义共同理想具有现实性,共产主义远大理想,缺乏现实基础2.习近平总书记在党的二十大报告中明确指出:积极推进实践基础上的理论创新,首先要把握好新时代中国特色社会主义思想的世界观和方法论,坚持好、运用好贯穿其中的立场观点方法“六个必须坚持”,即必须坚持人民至上、必须坚持自信自立、必须坚持守正创新、必须坚持问题导向、必须坚持系统观念、必须坚持胸怀天下。对此作出概括和阐述()A,推进实践基础上的理论创新,必须坚持习近平新时代中国特色社会主义思想的世界观和方法论B.习近平新时代中国特色社会主义思想是马克思主义世界观和方法论的中国化和时代化C.习近平新时代中国特色社会主义思想为解决矛盾问题提供路线图、方法论和具体举措D.习近平新时代中国特色社会主义思想揭示了社会发展规律,决定了社会主义运动发展的方向3.明代思想家顾宪成在东林书院留下“风声雨声读书声声入耳,家事国事天下事事关心”。该对联()A.以直言判断形式描述当时复杂的学习环境B.以选言判断形式呼吁要认真读书学习知识C.以假言判断形式揭示了读书爱国的条件关系D.以联言判断形式的倡导将读书与爱国相结合4.何石宝,硕士毕业后,怀揣着对农业的梦想,从家乡湖南来到了齐鲁大地扎根在平原县这片热土,贡献着自己所学的知识,同时也拥有了一个新标签一一“新农人”,将自己所学的专业知识与农业种植相结合,产量创新高,被评为“粮王”,由此可见(①科学种植是推动农业发展的第一动力②新农人是提高农业生产的主要人力资本支撑③农业现代化为新农人施展才干提供舞台第1页/共6页
喜欢就支持一下吧
点赞6 分享