2012年高考政治试卷(广东)(空白卷)

第1页 / 共7页

第2页 / 共7页

第3页 / 共7页

第4页 / 共7页
该文档为免费文档,您可直接下载完整版进行阅读
2012年高考政治试卷(广东)(空白卷)-初高中资料试题文库
2012年高考政治试卷(广东)(空白卷)
此内容为免费资源,请登录后查看
0
免费资源
THE END
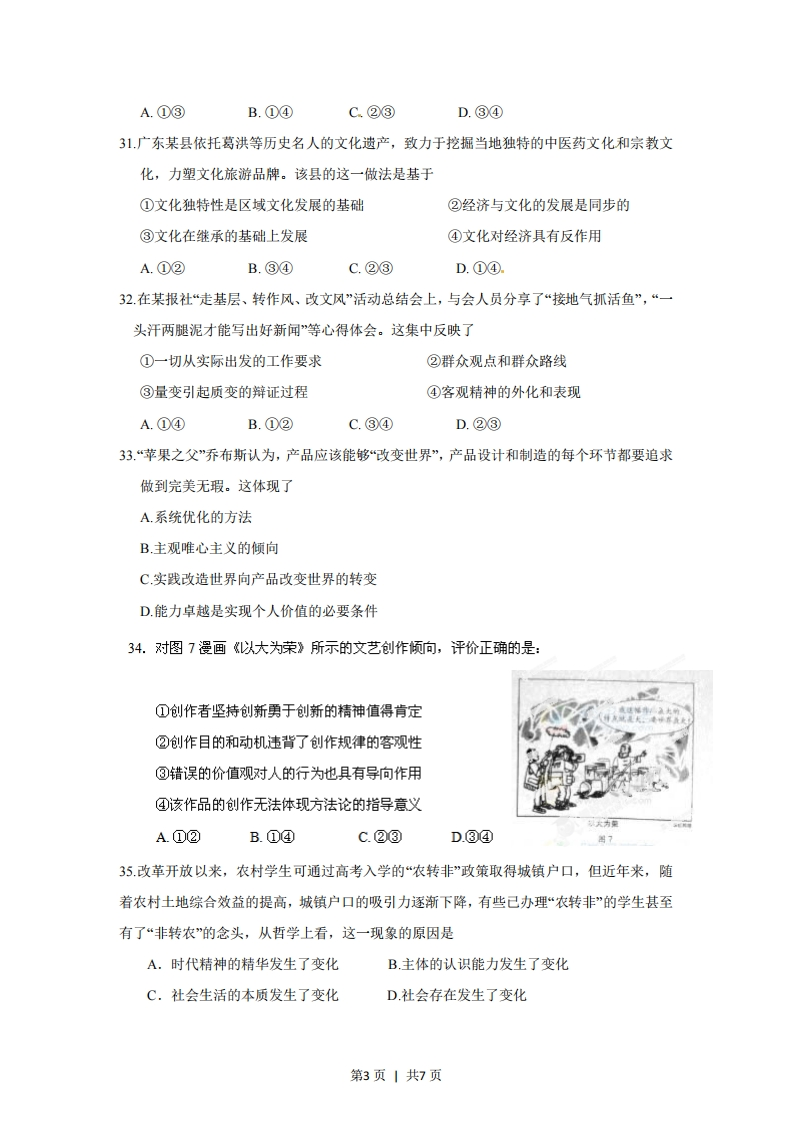
2012年高考广东文综政治试卷解析(学生版)一、选择题:本大题共35小题,每小题4分,共140分。在每小题列出的四个选项中,只有一项是符合题目要求的。24.《汉书.食货志》记载:“籴(i,买进谷物)甚贵,伤民:甚贱,伤农。”近期,“十元钱两根大葱”、“卷心菜八分一斤愁坏菜农”等报道也时有所见。这说明A.农产品的价格变化由流通环节决定B.农产品的价格应调控在合理范围内C.农产品“好货不便宜,便宜无好货”D.农产品的价格波动由价值变动引起25.以下是三种投资方式风险-收益比较示意图,不考虑其他因素,表达合理的是风险风险风险风险国价国债益收B.D26.对图6解析正确的是2007-2011某省若千经济指标增长速度(%)350300★·地区生产总的200150■一财政收入100。-赞娑经展人均3020072008200920102011图6A.该省财政收入是随着居民收入水平的增长而增长的B.该省地区生产总值应与居民收入水平保持同步增长C.该省财政收入的比重过大不利于个人购买力的增加D.该省财政收入快速增长是地区生产总值增长的基础27近年来。广东某市委市政府以城乡社区民主自治和社会组织“自立、自主、自律”发展为第1页1共7页
喜欢就支持一下吧
点赞5 分享