2018年高考政治试卷(浙江)(11月)(空白卷)

第1页 / 共8页

第2页 / 共8页

第3页 / 共8页

第4页 / 共8页
该文档为免费文档,您可直接下载完整版进行阅读
2018年高考政治试卷(浙江)(11月)(空白卷)-初高中资料试题文库
2018年高考政治试卷(浙江)(11月)(空白卷)
此内容为免费资源,请登录后查看
0
免费资源
THE END
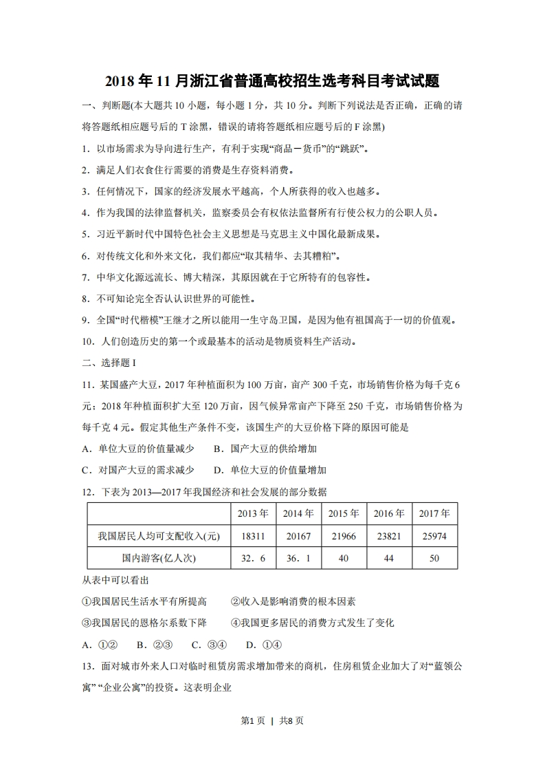
2018年11月浙江省普通高校招生选考科目考试试题一、判断题(本大题共10小题,每小题1分,共10分。判断下列说法是否正确,正确的请将答题纸相应题号后的T涂黑,错误的请将答题纸相应题号后的F涂黑)1.以市场需求为导向进行生产,有利于实现“商品一货币”的“跳跃”。2.满足人们衣食住行需要的消费是生存资料消费。3.任何情况下,国家的经济发展水平越高,个人所获得的收入也越多。4.作为我国的法律监督机关,监察委员会有权依法监督所有行使公权力的公职人员。5.习近平新时代中国特色社会主义思想是马克思主义中国化最新成果。6.对传统文化和外来文化,我们都应“取其精华、去其糟粕”。7.中华文化源远流长、博大精深,其原因就在于它所特有的包容性。8.不可知论完全否认认识世界的可能性。9.全国“时代楷模”王继才之所以能用一生守岛卫国,是因为他有祖国高于一切的价值观。10.人们创造历史的第一个或最基本的活动是物质资料生产活动。二、选择题111.某国盛产大豆,2017年种植面积为100万亩,亩产300千克,市场销售价格为每千克6元:2018年种植面积扩大至120万亩,因气候异常亩产下降至250千克,市场销售价格为每千克4元。假定其他生产条件不变,该国生产的大豆价格下降的原因可能是A.单位大豆的价值量减少B.国产大豆的供给增加C.对国产大豆的需求减少D.单位大豆的价值量增加12.下表为2013一2017年我国经济和社会发展的部分数据2013年2014年2015年2016年2017年我国居民人均可支配收入(元)1831120167219662382125974国内游客(亿人次)32.636.1404450从表中可以看出①我国居民生活水平有所提高②收入是影响消费的根本因素③我国居民的恩格尔系数下降④我国更多居民的消费方式发生了变化A.①②B.②③C.③④D.①④13.面对城市外来人口对临时租赁房需求增加带来的商机,住房租赁企业加大了对“蓝领公寓”“企业公寓”的投资。这表明企业第1页1共8页
喜欢就支持一下吧
点赞7 分享