2017年高考政治试卷(北京)(空白卷)

第1页 / 共11页

第2页 / 共11页

第3页 / 共11页

第4页 / 共11页
该文档为免费文档,您可直接下载完整版进行阅读
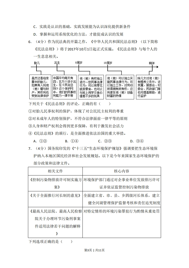
2017年高考政治试卷(北京)(空白卷)-初高中资料试题文库
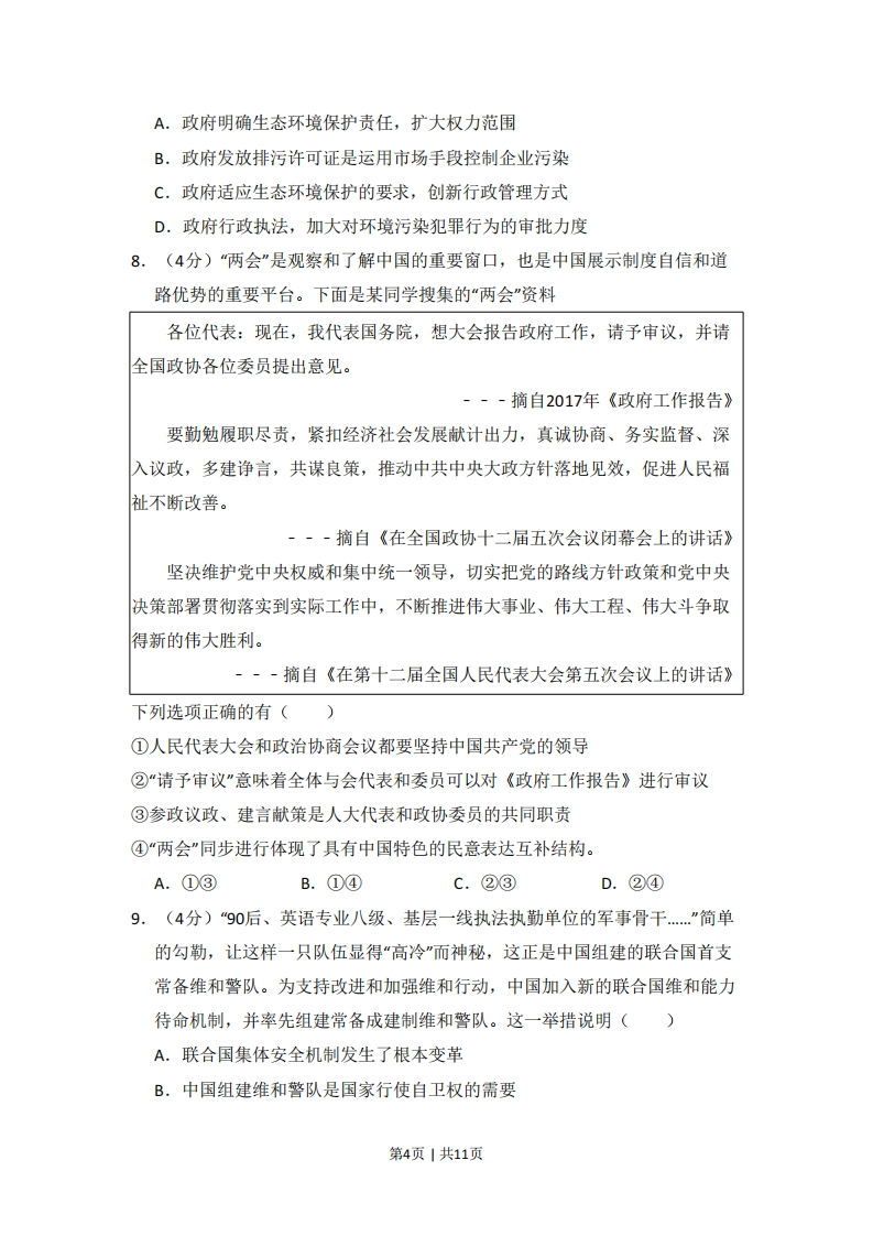
2017年高考政治试卷(北京)(空白卷)
此内容为免费资源,请登录后查看
0
免费资源
THE END
2017年北京市高考政治试卷一、选择题(本部分共12小题,每小题4分,共48分。在每小题列出的四个选项中,选出最符合题目要求的一项。)1.(4分)上面为某报刊登的一则新闻,对该新闻理解正确的有()中学生庙会练摊创意萌鸡热销所有收入将作为奖学金提供给西部贫困地区某中学本报讯蜜蜂鸡、,民族鸡、粉萌雄主是一群中学生。原来这是某校学生鸡、项链鸡·…50余种,近2000只造型的公益集市“搬”进了庙会。学生们在各异的超萌玩偶鸡在鸡年庙会上格外受北京传统庙会上玩创意、做公益,吸引欢迎,卖到火热,而卖这些玩偶的庙会了很多人的关注。①根据市场需求设计产品体现了同学们对市场动态的把握②文化创新的源泉是同学们对市场动态的把握③同学们的成功体现了思想道德修养在个人成长中的首要作用④同学们在奉献社会中锻炼了能力,实现了自己的价值。A.①③B.①④C.②③D.②④2.(4分)在中国水墨画里,“墨分五色”中的“五色”常指“焦、浓、重、淡、清,即使只用水墨,也可使画面产生视觉效果的变化,阴阳明暗、凹凸远近、苍翠秀润、动静巨微,尽在“五色"”之妙。下列认识正确的有()①“墨分五色”在墨色运用上丰富多变,是辩证思维的体现②墨色浓淡的变化表现出无穷境界,蕴含着丰富的文化内涵③墨作为一种独特的文化载体,是中华民族精神的集中表现④追求内敛、含蓄、崇尚飘逸、空灵,是时代精神的典型特征。A.①②B.①③C.②④D.③④3.(4分)经济全球化曾经被人们视为阿里巴巴的山洞,现在又被不少人看作潘多拉的盒子世界经济的大海,你要还是不要,都在那儿,是回避不了第1页1共11页
喜欢就支持一下吧
点赞14 分享