2008年高考政治试卷(全国Ⅱ卷)(空白卷)

第1页 / 共6页

第2页 / 共6页

第3页 / 共6页

第4页 / 共6页
该文档为免费文档,您可直接下载完整版进行阅读
2008年高考政治试卷(全国Ⅱ卷)(空白卷)-初高中资料试题文库
2008年高考政治试卷(全国Ⅱ卷)(空白卷)
此内容为免费资源,请登录后查看
0
免费资源
THE END
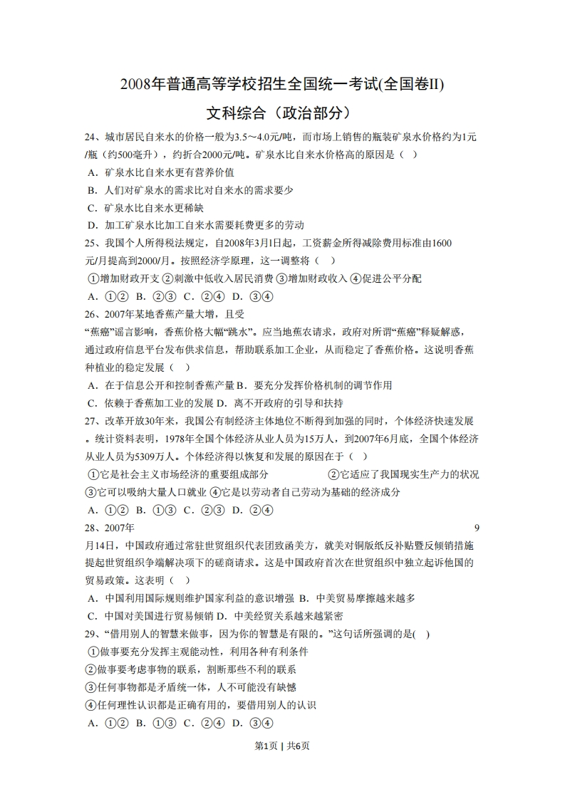
2008年普通高等学校招生全国统一考试(全国卷⑩文科综合(政治部分)24、城市居民自来水的价格一般为3.5~4.0元/吨,而市场上销售的瓶装矿泉水价格约为1元/瓶(约500毫升),约折合2000元吨。矿泉水比自来水价格高的原因是()A.矿泉水比自来水更有营养价值B.人们对泉水的需求比对自来水的需求要少C.矿泉水比自来水更稀缺D.加工矿泉水比加工自来水需要耗费更多的劳动25、我国个人所得税法规定,自2008年3月1日起,工资薪金所得减除费用标准由1600元/月提高到2000/月。按照经济学原理,这一调整将()①增加财政开支②刺激中低收入居民消费③增加财政收入④促进公平分配A.①②B.②③C.②④D.③④26、2007年某地香蕉产量大增,且受“蕉癌”谣言影响,香蕉价格大幅“跳水”。应当地蕉农请求,政府对所谓“蕉癌”释疑解惑,通过政府信息平台发布供求信总,帮助联系加工企业,从而稳定了香蕉价格。这说明香蕉种植业的稳定发展()A.在于信息公开和控制香蕉产量B.要充分发挥价格机制的调节作用C.依赖于香蕉加工业的发展D.离不开政府的引导和扶持27、改革开放30年来,我国公有制经济主体地位不新得到加强的同时,个体经济快速发展。统计资料表明,1978年全国个体经济从业人员为15万人,到2007年6月底,全国个体经济从业人员为5309万人。个体经济得以恢复和发展的原因在于()①它是社会主义市场经济的重要组成部分②它适应了我国现实生产力的状况③它可以吸纳大量人口就业④它是以劳动者自己劳动为基础的经济成分A.①②B.①③C.②③D.②④28、2007年9月14日,中国政府通过常驻世贸组织代表团致函美方,就美对铜版纸反补贴暨反倾销措施提起世贸组织争端解决项下的磋商请求。这是中国政府首次在世贸组织中独立起诉他国的贸易政策。这表明()A.中国利用国际规则维护国家利益的意识增强B.中美贸易摩擦越来越多C.中国对美国进行贸易倾销D.中美经贸关系越来越紧密29、“借用别人的智慧来做事,因为你的智慧是有限的。”这句话所强调的是()①做事要充分发挥主观能动性,利用各种有利条件②做事要考虑事物的联系,割断那些不利的联系③任何事物都是矛盾统一体,人不可能没有缺憾④任何理性认识都是正确有用的,要借用别人的认识A.①②B.①③C.②④D.③④第1页1共6页
喜欢就支持一下吧
点赞12 分享