2014年高考政治试卷(山东)(空白卷)

第1页 / 共5页

第2页 / 共5页

第3页 / 共5页

第4页 / 共5页
该文档为免费文档,您可直接下载完整版进行阅读
2014年高考政治试卷(山东)(空白卷)-初高中资料试题文库
2014年高考政治试卷(山东)(空白卷)
此内容为免费资源,请登录后查看
0
免费资源
THE END
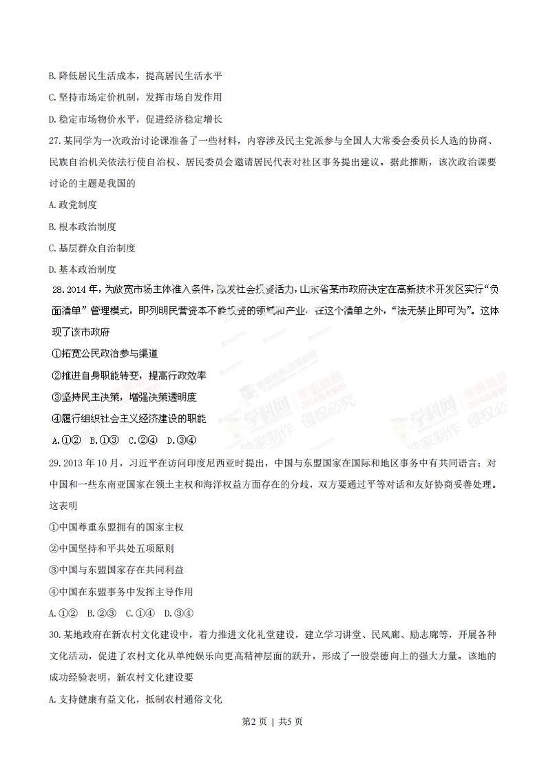
绝密★启封前2014年普通高等学校招生全国统一考试文科综合能力测试政治山东卷)说明:本卷为山东卷,由学科网政治解析团队第一时间独家人工录入。一、选择题:本题共12小题,每小题4分,共48分。在年小题给出的四个选项中,只有一项是符合题目要求的。24.2004-2014年,中共中央、国务院连续11年发布以“三农”为主题的中央一号文件,坚持实行种粮农民直接补贴、良种补贴等政策。这些补贴政策的实行有助于A缩小收入差距,实现城乡居民同步富裕B.提高粮食市场价格,扩大粮食种植规模C.完善社会保障体系,保障农民的基本生活D.增加种粮农民收入,调动农民种粮积极性25.表1所示为2005年和2012年部分国家货币对美元的年平均汇率。根据表中数据,在不考虑其他影响因素的情况下,与2005年相比,2012年表1单位:1美元合本币数货币年份2005年2012年美元1.001.00人民币8.196.31英镑0.550.63.A.人民币相对于美元贬值B.英国企业进口美国商品成本增加C.英镑相对于美元升值D.中国商品出口美国更具价格优势26.近年来,我国部分地区陆续推出了对电、水、气等居民生活必需品实行阶梯价格制度的改革方案,将居民用电、用水、用气量划分为不同档次,各档用量价格实行超额累进加价。政府推行阶梯价格制度的主要意义在于A.发挥价格杠杆功能,引导资源合理利用第1页|共5页
喜欢就支持一下吧
点赞6 分享