2014年高考政治试卷(新课标Ⅱ)(空白卷)

第1页 / 共7页

第2页 / 共7页

第3页 / 共7页

第4页 / 共7页
该文档为免费文档,您可直接下载完整版进行阅读
2014年高考政治试卷(新课标Ⅱ)(空白卷)-初高中资料试题文库
2014年高考政治试卷(新课标Ⅱ)(空白卷)
此内容为免费资源,请登录后查看
0
免费资源
THE END
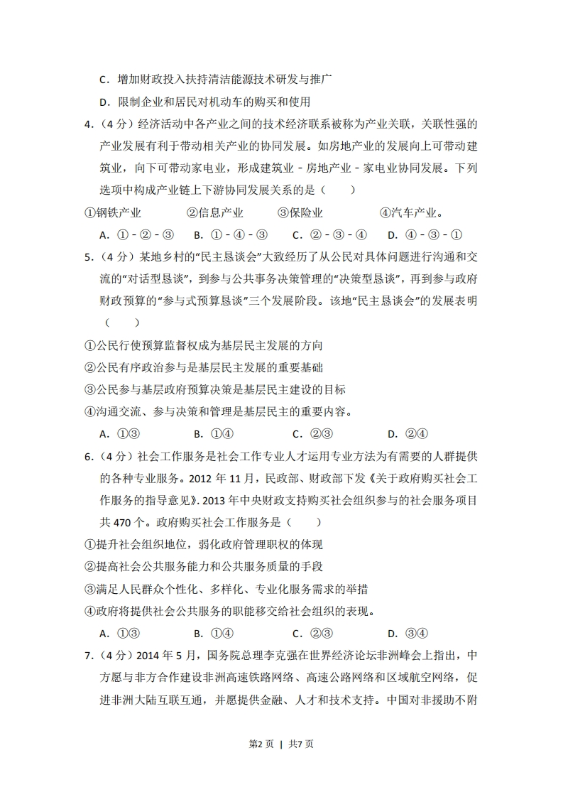
2014年全国高考政治试卷(新课标Ⅱ)一、选择题(共11小题,每小题4分,满分40分)1.(4分)劳动价值论认为,货币是从商品中分离出来固定地充当一般等价物的商品。在货币产生以后,下列关于价格的说法正确的是()①流通中商品价格的高低是由流通中货币的多少决定的②价格是通过一定数量的货币表现出来的商品价值③价格是商品使用价值在量上的反映,使用价值越大价格越高④价格是一种使用价值与另一种使用价值相交换的量的比例。A.①③B.①④C.②③D.②④2,(4分)2013年12月,财政部公布了《2014年关税实施方案》,宣布对760多种进口商品实施低于最惠国税率的年度进口暂定税率。作为世界最大的外汇储备国,在其他条件不变的情况下,我国降低进口关税能()①改善国际收支结构②鼓励企业海外投资③刺激居民消费需求④缩小居民收入差距。A.①③B.①④C.②③D.②④3.(4分)近年来,我国多地多次出现了空气严重污染的雾霾天气,PM2.5(细颗粒物)是导致雾霾的重要因素。图为某市PM2.5主要污染物来源的构成图。为治理空气污染,该市政府可采取的经济措施是()燃骐34%粉尘7%工业15%机动室16%A.提高燃煤企业排污标准B.加强环境保护执法力度第1页1共7页
喜欢就支持一下吧
点赞14 分享