2008年高考政治试卷(四川)(解析卷)

第1页 / 共4页

第2页 / 共4页

第3页 / 共4页

第4页 / 共4页
已完成全部阅读,共4
2008年高考政治试卷(四川)(解析卷)-初高中资料试题文库
2008年高考政治试卷(四川)(解析卷)
此内容为免费资源,请登录后查看
0
免费资源
THE END
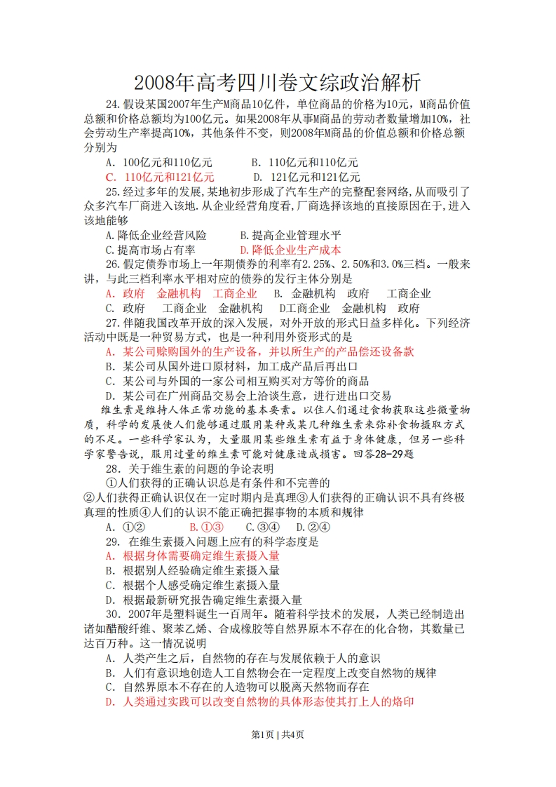
2008年高考四川卷文综政治解析24.假设某国2007年生产M商品10亿件,单位商品的价格为10元,M商品价值总额和价格总额均为100亿元。如果2008年从事M商品的劳动者数量增加10%,社会劳动生产率提高10%,其他条件不变,则2008年M商品的价值总额和价格总额分别为A.100亿元和110亿元B.110亿元和110亿元C.110亿元和121亿元D.121亿元和121亿元25.经过多年的发展,某地初步形成了汽车生产的完整配套网络,从而吸引了众多汽车厂商进入该地.从企业经营角度看,厂商选择该地的直接原因在于,进入该地能够A.降低企业经营风险B.提高企业管理水平C.提高市场占有率D.降低企业生产成本26.假定债券市场上一年期债券的利率有2.25%、2.50%和3.0%三档。一般来讲,与此三档利率水平相对应的债券的发行主体分别是A.政府金融机构工商企业B.金融机构政府工商企业C.政府工商企业金融机构D工商企业金融机构政府27.伴随我国改革开放的深入发展,对外开放的形式日益多样化。下列经济活动中既是一种贸易方式,也是一种利用外资形式的是A.某公司赊购国外的生产设备,并以所生产的产品偿还设备款B.某公司从国外进口原材料,加工成产品后再出口C.某公司与外国的一家公司相互购买对方等价的商品D.某公司在广州商品交易会上洽谈生意,进行进出口交易维生素是维持人体正常功能的基本要素。以住人们通过食物获取这些微量物质,科学的发展使人们能够通过服用某种或某几种维生素来弥补食物摄取方式的不足。一些科学家认为,大量服用某些维生素有益于身体健康,但另一些科学家警告说,服用过量的维生素可能对健康造成损害。回答28-29题28.关于维生素的问题的争论表明①人们获得的正确认识总是有条件和不完善的②人们获得正确认识仅在一定时期内是真理③人们获得的正确认识不具有终极真理的性质④人们的认识不能正确把握事物的本质和规律A.①②B.①③C.③④D.②④29.在维生素摄入问题上应有的科学态度是A.根据身体需要确定维生素摄入量B.根据别人经验确定维生素摄入量C.根据个人感受确定维生素摄入量D.根据最新研究报告确定维生素摄入量30.2007年是塑料诞生一百周年。随着科学技术的发展,人类已经制造出诸如醋酸纤维、聚苯乙烯、合成橡胶等自然界原本不存在的化合物,其数量已达百万种。这一情况说明A.人类产生之后,自然物的存在与发展依赖于人的意识B.人们有意识地创造人工自然物会在一定程度上改变自然物的规律C.自然界原本不存在的人造物可以脱离天然物而存在D.人类通过实践可以改变自然物的具体形态使其打上人的烙印第1页|共4页
喜欢就支持一下吧
点赞12 分享