2014年高考政治试卷(江苏)(空白卷)

第1页 / 共12页

第2页 / 共12页

第3页 / 共12页

第4页 / 共12页
该文档为免费文档,您可直接下载完整版进行阅读
2014年高考政治试卷(江苏)(空白卷)-初高中资料试题文库
2014年高考政治试卷(江苏)(空白卷)
此内容为免费资源,请登录后查看
0
免费资源
THE END
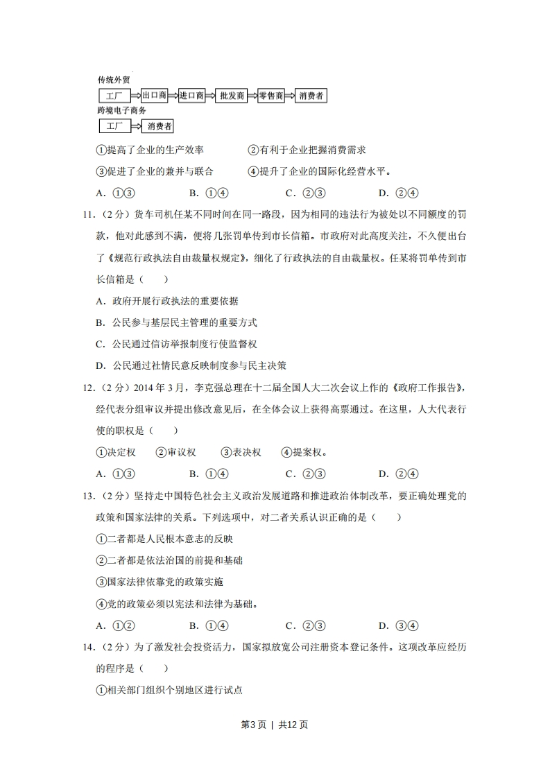
2014年江苏省高考政治试卷一、选择题(共33小题,每小题2分,满分66分)1.(2分)2014年2月27日,十二届全国人大常委会第七次会议决定将12月13设立为()A.抗日战争人民烈士纪念日B.中国人民抗日战争胜利纪念日C.反法西斯人民烈士公祭日D.南京大屠杀死难者国家公祭日2.(2分)在2013年发生的下列新闻事件中,体现政府积极转变职能的是()①商务部终止对美部分进口车双反措施②国务院决定取消和下放部分行政审批项目③设立上海自由贸易试验区,实施“负面清单管理”④中共中央政治局决定成立全面深化改革领导小组。A.①②B.①④c.②③D.③④3.(2分)2013年12月,中共中央办公厅印发了《关于培育和践行社会主义核心价值观的意见》.在社会主义核心价值观中,社会层面的价值取向是()A.爱国、守法、明礼、诚信B.爱国、敬业、诚信、友善C.富强、民主、文明、和谐D.自由、平等、公正、法治4.(2分)2014年3月24日,第三届核安全峰会在荷兰海牙举行。这次峰会的主题是()A.加强核安全、防范核恐怖主义B.加强核安全、防范核霸权主义C.加强核合作、防止核事故发生D.加强核合作、防止核武器扩散5.(2分)“霾单”是淘宝网公布的2013年度消费关键词之一。截至2013年11月30日,全国“淘友”花了8.7亿元在口罩、空气净化器等对抗雾霾用品上。与一年前相比,购买口罩的人多了181%,购买空气净化器的人多了131%.对这一经济现象解读正确的是()A.满足消费需求--生产防霾产品·-促进经济发展B.市场消费低迷·-生产防霾产品·-扩大国内需求C.空气污染严重·-购买防霾产品··浪费社会资源第1页|共12页
喜欢就支持一下吧
点赞13 分享