2023年高考政治试卷(湖南)(空白卷)

第1页 / 共9页

第2页 / 共9页

第3页 / 共9页

第4页 / 共9页
该文档为免费文档,您可直接下载完整版进行阅读
2023年高考政治试卷(湖南)(空白卷)-初高中资料试题文库
2023年高考政治试卷(湖南)(空白卷)
此内容为免费资源,请登录后查看
0
免费资源
THE END
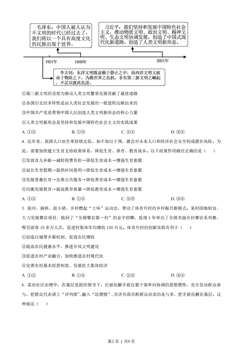
湖南省2023年普通高中学业水平选择性考试思想政治注意事项:1.答卷前,考生务必将自己的姓名、准考证号填写在本试卷和答题卡上。2.回答选择题时,选出每小题答案后,用铅笔把答题卡上对应题目的答案标号涂黑。如需改动,用橡皮擦干净后,再选涂其他答案标号。回答非选择题时,将答案写在答题卡上。写在本试卷上无效。3.考试结束后,将本试卷和答题卡一并交回。一、选择题:本题共16小题,每小题3分,共48分。在每小题给出的四个选项中,只有一项是符合题目要求的。1.中国特色社会主义开创于改革开放新时期,但了解其形成和发展的脉络,认识其历史必然性和科学真理性,应该拉长时间尺度,放在世界社会主义演进的历程中去把握。从这一历程来看()①科学社会主义在二十一世纪的中国焕发出强大生机活力②中国特色社会主义不断发展并己跨越社会主义初级阶段③中国特色社会主义正成为根兴世界社会主义的中流砥柱④冷战结束后世界社会主义运动低潮状态得到了根本改变A.①②B.①③C.②④D.③④2.马克思和恩格斯在《德意志意识形态》中写道,在共产主义社会里,“任何人都没有特殊的活动范围,而是都可以在任何部门内发展,社会调节着整个生产,因而使我有可能随自己的兴趣今天干这事,明天干那事,上午打猎,下午捕鱼,傍晚从事畜牧,晚饭后从事批判,这样就不会使我老是一个猎人、渔夫、牧人或批判者。”对此理解正确的是()①这是对未来共产主义社会形态的全面描绘②人的自由发展是共产主义社会的基本前提③追求人的自由发展是共产主义的价值旨归④共产主义社会人们将摆脱传统分工的束缚A.①②B.①③C.②④D.③④3.从期盼”第三新文明”到创造“人类文明新形态”深刻昭示()第1页」共9页
喜欢就支持一下吧
点赞9 分享