2020年高考政治试卷(浙江)(1月)(空白卷)

第1页 / 共8页

第2页 / 共8页

第3页 / 共8页

第4页 / 共8页
该文档为免费文档,您可直接下载完整版进行阅读
2020年高考政治试卷(浙江)(1月)(空白卷)-初高中资料试题文库
2020年高考政治试卷(浙江)(1月)(空白卷)
此内容为免费资源,请登录后查看
0
免费资源
THE END
浙江省2020年1月普通高校招生选考科目政治试题一、判断题(本大题共10小题,每小题1分,共10分。判断下列说法是否正确,正确的请将答题纸相应题号后的正确涂黑,错误的请将答题纸相应题号后的错误涂黑)1.价值尺度是货币的唯一职能。2.从众消费是否可取,不能一概而论。3.国家依法监管各种所有制经济。4.行政系统的外部监督一定比内部监督有效。5.在我国,国家利益和人民的利益在根本上是一致的。6.文化越来越成为综合国力竞争的重要因素。(7.“天时不如地利,地利不如人和”,孟子这一名言强调的是奋斗精神。8.唯物主义重物轻人,唯心主义轻物重人。9.韩非子“世异则事异,事异则备变”的观点,表明真理是具体的。10.“求知欲”“好奇心”“科学兴趣”是认识发展的根本动力。二、选择题1(本大题共21小题,每小题2分,共42分。每小题列出的四个备选项中只有一个是符合题目要求的,不选、多选、错选均不得分)11.前段时间,猪肉的供应量减少,价格上涨较快,街头巷尾议论纷纷。通常情况下,以下说法正确的有①猪肉价格上涨会使猪肉需求量下降②猪肉价格上涨很正常,因为价格由供求决定③猪肉供应量减少,其它肉类供应量也会减少④猪肉价格上涨会调动养殖户的养猪积极性A.①②B.②③C.①④D.③④12.受国际国内经济形势的影响,部分企业出现了负债率上升、市场占有率下降、亏损严重等问题。面对困境,M企业采取有力举措,对产品结构进行优化升级,实现了扭亏为盈。这说明企业要①根据形势调整经营战略②加强管理扩大生产规模③生产适销对路产品④降低产品价格吸引消费者A.①③B.①④C.②③D.②④13.2019年中央经济工作会议提出,2020年要巩固和拓展减税降费成效,大力优化财政支出结构。减税降费政策①有利于促进国民经济平稳运行②有利于降低企业的生产成本③必然导致国家财政收入减少④是稳健货币政策的组成部分A.①③B.①②C.②④D.③④14.征税对象和税率由国家以法律的形式规定,任何部门不能随意改变。这说明税收具有第1页1共8页
喜欢就支持一下吧
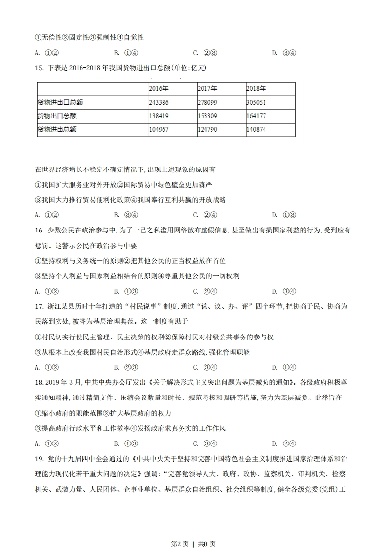
点赞11 分享