2024年高考历史试卷(新课标)(空白卷)

第1页 / 共4页

第2页 / 共4页

第3页 / 共4页

第4页 / 共4页
已完成全部阅读,共4
2024年高考历史试卷(新课标)(空白卷)-初高中资料试题文库
2024年高考历史试卷(新课标)(空白卷)
此内容为免费资源,请登录后查看
0
免费资源
THE END
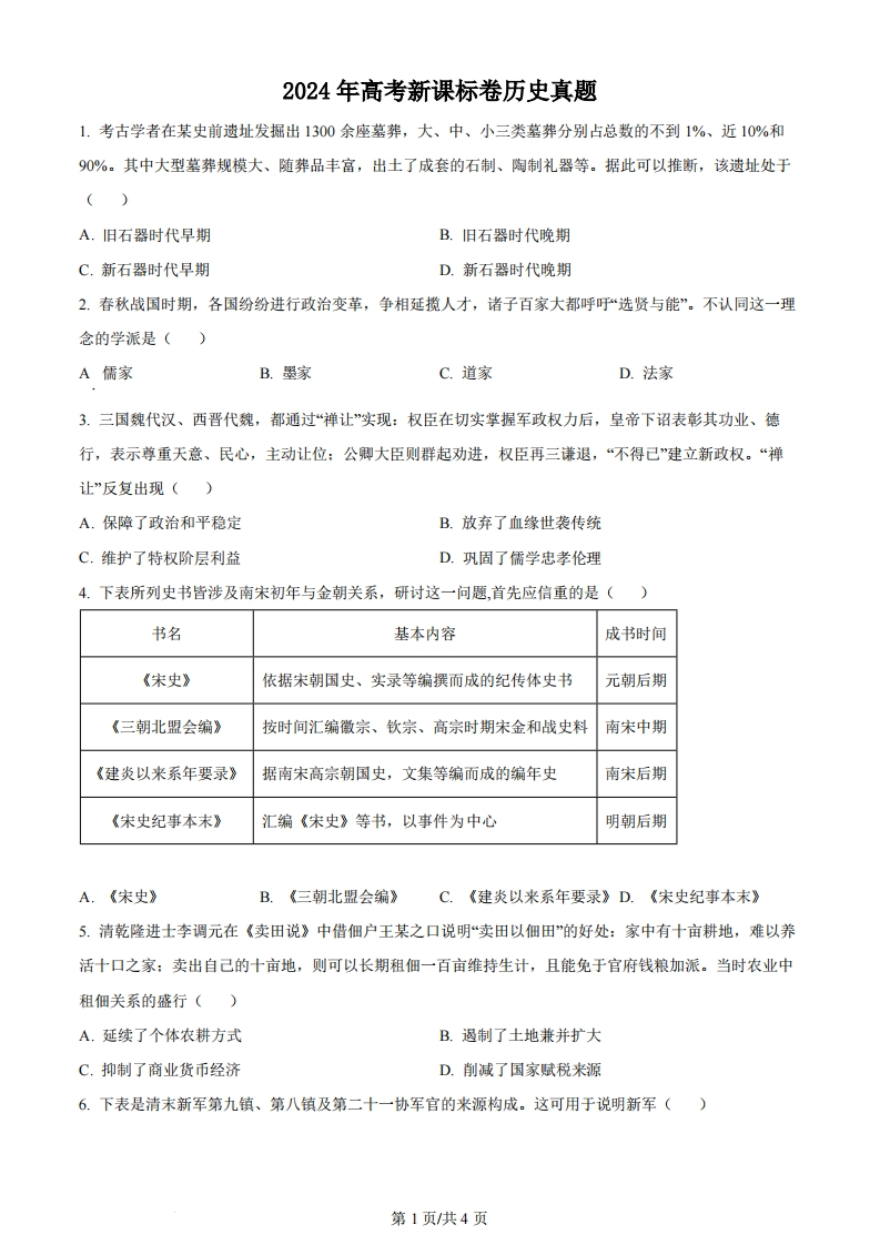
2024年高考新课标卷历史真题1.考古学者在某史前遗址发掘出1300余座墓葬,大、中、小三类墓葬分别占总数的不到1%、近10%和90%。其中大型墓葬规模大、随葬品丰富,出土了成套的石制、陶制礼器等。据此可以推断,该遗址处于()A.旧石器时代早期B.旧石器时代晚期C.新石器时代早期D.新石器时代晚期2.春秋战国时期,各国纷纷进行政治变革,争相延揽人才,诸子百家大都呼吁“选贤与能”。不认同这一理念的学派是()A儒家B.墨家C.道家D.法家3.三国魏代汉、西晋代魏,都通过“禅让”实现:权臣在切实掌握军政权力后,皇帝下诏表彰其功业、德行,表示尊重天意、民心,主动让位:公卿大臣则群起劝进,权臣再三谦退,“不得已”建立新政权。“禅让”反复出现()A.保障了政治和平稳定B.放弃了血缘世袭传统C.维护了特权阶层利益D.巩固了儒学忠孝伦理4.下表所列史书皆涉及南宋初年与金朝关系,研讨这一问题,首先应信重的是(书名基本内容成书时间《宋史》依据宋朝国史、实录等编撰而成的纪传体史书元朝后期《三朝北盟会编》按时间汇编徽宗、钦宗、高宗时期宋金和战史料南宋中期《建炎以来系年要录》据南宋高宗朝国史,文集等编而成的编年史南宋后期《宋史纪事本末》汇编《宋史》等书,以事件为中心明朝后期A.《宋史》B.《三朝北盟会编》C.《建炎以来系年要录》D.《宋史纪事本末》5.清乾隆进士李调元在《卖田说》中借佃户王某之口说明“卖田以佃田”的好处:家中有十亩耕地,难以养活十口之家:卖出自己的十亩地,则可以长期租佃一百亩维持生计,且能免于官府钱粮加派。当时农业中租佃关系的盛行()A.延续了个体农耕方式B.遏制了土地兼并扩大C.抑制了商业货币经济D.削减了国家赋税来源6.下表是清末新军第九镇、第八镇及第二十一协军官的来源构成。这可用于说明新军()第1页共4页
喜欢就支持一下吧
点赞14 分享