2012年高考历史试卷(天津)(空白卷)

第1页 / 共6页

第2页 / 共6页

第3页 / 共6页

第4页 / 共6页
该文档为免费文档,您可直接下载完整版进行阅读
2012年高考历史试卷(天津)(空白卷)-初高中资料试题文库
2012年高考历史试卷(天津)(空白卷)
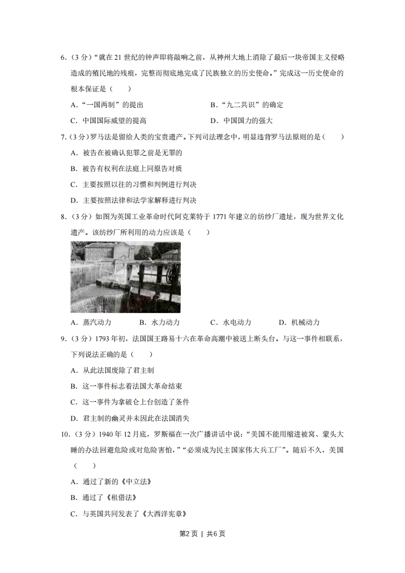
此内容为免费资源,请登录后查看
0
免费资源
THE END
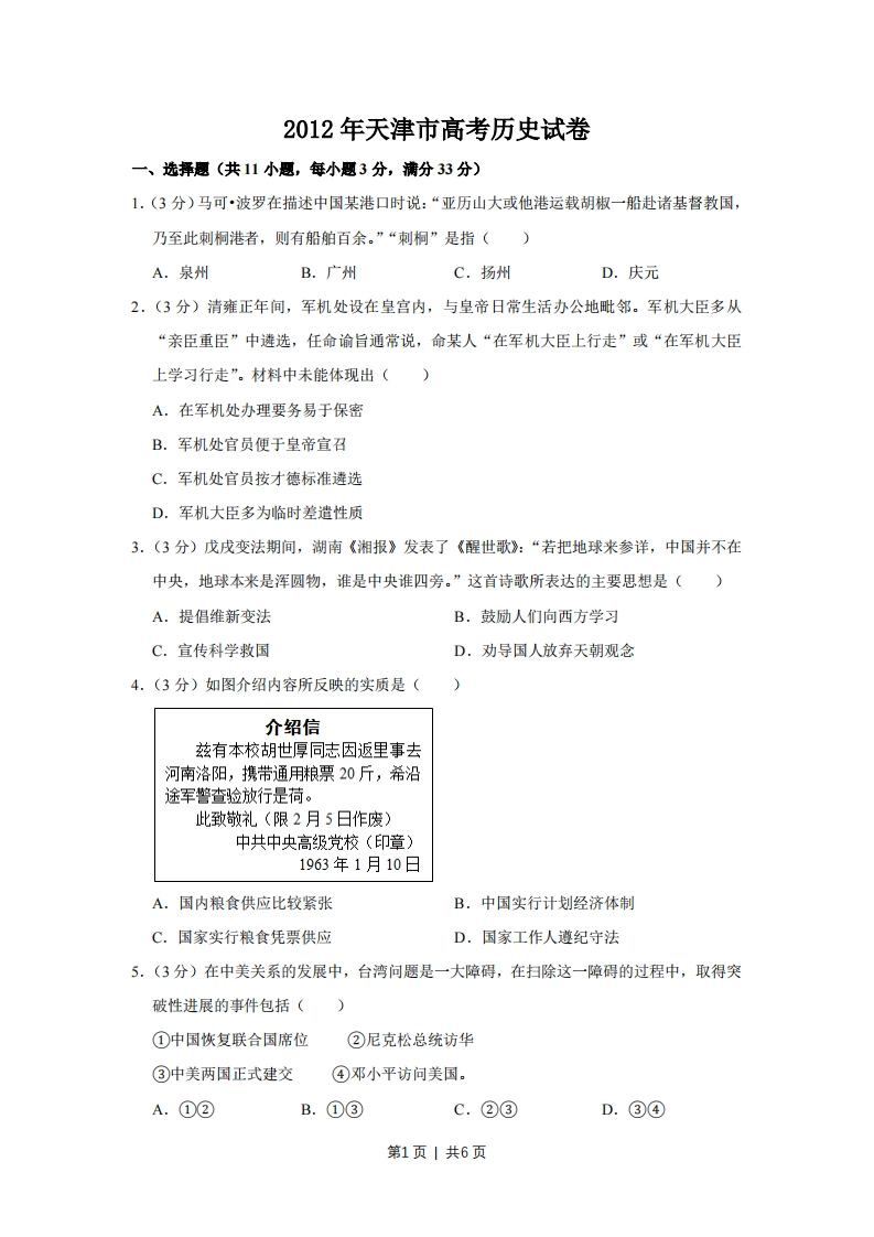
2012年天津市高考历史试卷一、选择题(共11小题,每小题3分,满分33分)1.(3分)马可·波罗在描述中国某港口时说:“亚历山大或他港运载胡椒一船赴诸基督教国,乃至此刺桐港者,则有船舶百余。”“刺桐”是指()A.泉州B.广州C.扬州D.庆元2.(3分)清雍正年间,军机处设在皇宫内,与皇帝日常生活办公地毗邻。军机大臣多从“亲臣重臣”中遴选,任命谕旨通常说,命某人“在军机大臣上行走”或“在军机大臣上学习行走”。材料中未能体现出()A.在军机处办理要务易于保密B.军机处官员便于皇帝宣召C.军机处官员按才德标准遴选D.军机大臣多为临时差遣性质3.(3分)戊戌变法期间,湖南《湘报》发表了《醒世歌》:“若把地球来参详,中国并不在中央,地球本来是浑圆物,谁是中央谁四旁。”这首诗歌所表达的主要思想是()A.提倡维新变法B.鼓励人们向西方学习C.宣传科学救国D.劝导国人放弃天朝观念4.(3分)如图介绍内容所反映的实质是(介绍信兹有本校胡世厚同志因返里事去河南洛阳,携带通用粮票20斤,希沿途军警查验放行是荷。此致敬礼(限2月5日作废)中共中央高级党校(印章)1963年1月10日A.国内粮食供应比较紧张B.中国实行计划经济体制C.国家实行粮食凭票供应D.国家工作人遵纪守法5.(3分)在中美关系的发展中,台湾问题是一大障碍,在扫除这一障碍的过程中,取得突破性进展的事件包括()①中国恢复联合国席位②尼克松总统访华③中美两国正式建交④邓小平访问美国。A.①②B.①③C.②③D.③④第1页|共6页
喜欢就支持一下吧
点赞6 分享