2024年高考历史试卷(安徽)(解析卷)

第1页 / 共12页

第2页 / 共12页

第3页 / 共12页

第4页 / 共12页
该文档为免费文档,您可直接下载完整版进行阅读
2024年高考历史试卷(安徽)(解析卷)-初高中资料试题文库
2024年高考历史试卷(安徽)(解析卷)
此内容为免费资源,请登录后查看
0
免费资源
THE END
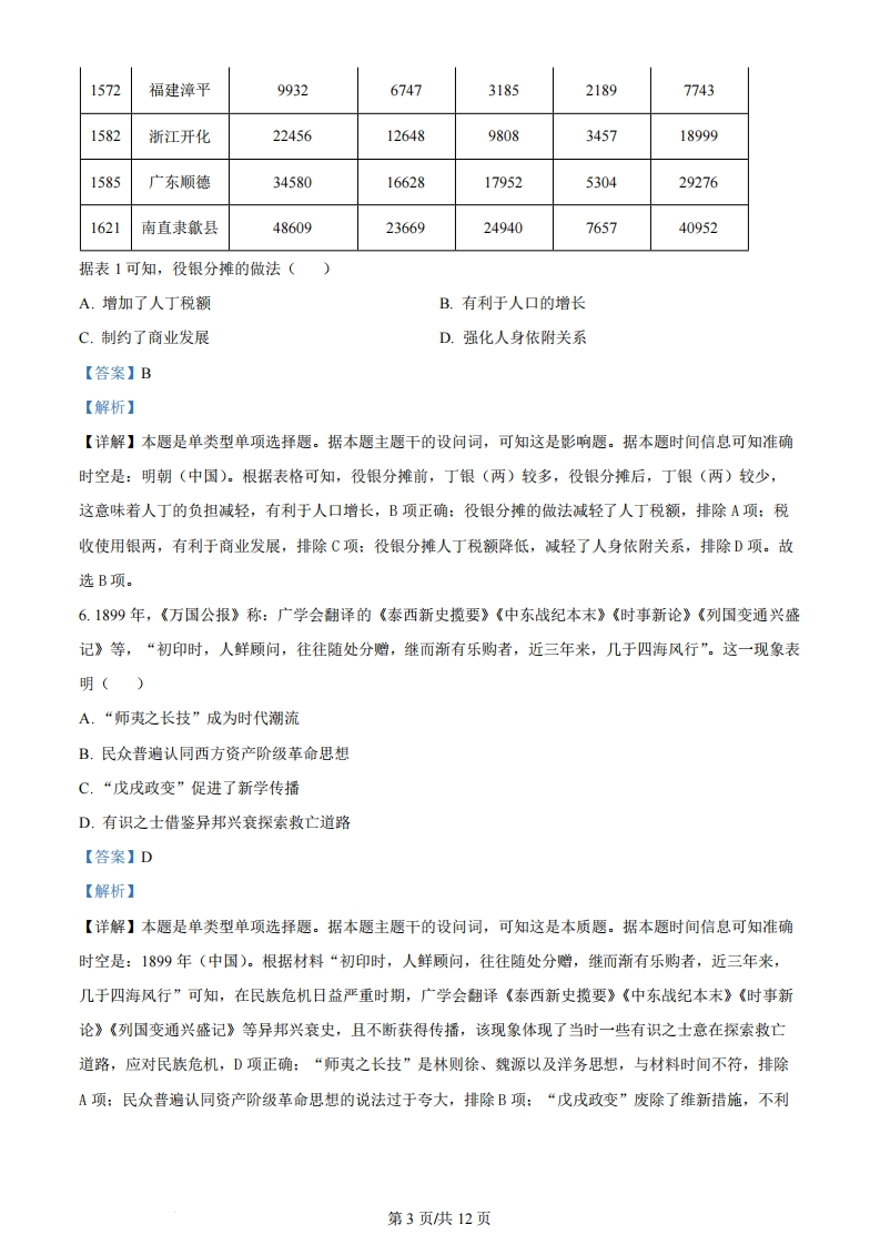
2024年安徽省普通高中学业水平选择性考试历史试题本试卷满分100分,考试时间75分钟。一、选择题:本题共16小题,每小题3分,共48分。在每小题给出的四个选项中,只有一项是符合题目要求的。1.西周前期,青铜器高古凝重,无取巧用意,纹饰原始,颠有图腾意味:春秋中叶至战国末年,器制多轻便适用,每每以现实性的动物为附饰物,追求精巧玲珑,标新立异。这一变化说明()A.宗法观念己经名存实亡B.青铜铸造进入鼎盛时期C.青铜器的礼乐功能弱化D.农耕工具发生显著变化【答案】C【解析】【详解】本题是单类型单项选择题。据本题主题干的设问词,可知这是本质题。据本题时间信总息可知准确时空是:先秦时期(中国)。根据材料结合所学可知,青铜器本为礼器,到春秋战国,随着社会经济的发展,礼崩乐坏,青铜器走向轻便适用,由图腾意味的纹饰走向现实性的动物性纹饰,说明青铜器作为礼器的功能在弱化,C项正确:宗法制度在春秋战国时期逐渐走向崩溃,但宗法观念依然存在,排除A项:青铜铸造鼎盛时期在商周时期,排除B项:材料没有提到青铜器作为农具使用,且根据所学可知,青铜农具大多作为礼器用于祭祀,很少作为农具使用,春秋战国时期农耕工具发生显著变化是指铁农具使用,排除D项。故选C项。2.《晋书·陶侃传》记载,陶侃为武昌太守时“立夷市于郡东,大收其利”。《梁书·张稷传》亦载:“郁州(今属连云港市)接边陲,民俗多与魏人交市。”此类记载所反映的现象表明,这一时期()A.海外贸易增加财政收入B.市镇兴起维护了时局稳定C.互市交易促进民族交往D.榷场的设立带动民间交流【答案】C【解析】【详解】本题是单类型单项选择题。据本题主题干的设问词,可知这是本质题。据本题时间信息可知准确时空是:魏晋南北朝时期(中国)。根据材料“立夷市于郡东,大收其利”“郁州(今属连云港市)接边睡,民俗多与魏人交市。”可知,魏晋南北朝时期,汉族与少数民族的互市交易,这有利于民族之间交往交流,C项正确:材料反映的国内贸易,不涉及海外贸易,排除A项:市镇兴起主要在明清时期,排除B项:榷场的设立是在宋朝时期,排除D项。故选C项。3.唐朝文学家段成式《酉阳杂俎》所记植物近二百种,包括唐代传入的龙胆香、安息香、波斯枣、巴旦杏、无花果等。其子段公路《北户录》则主要记载了岭南地区的动植物,其中写道:茉莉花“本出外国,大同第1页供12页
喜欢就支持一下吧
点赞12 分享