2024年高考历史试卷(安徽)(空白卷)

第1页 / 共6页

第2页 / 共6页

第3页 / 共6页

第4页 / 共6页
该文档为免费文档,您可直接下载完整版进行阅读
2024年高考历史试卷(安徽)(空白卷)-初高中资料试题文库
2024年高考历史试卷(安徽)(空白卷)
此内容为免费资源,请登录后查看
0
免费资源
THE END
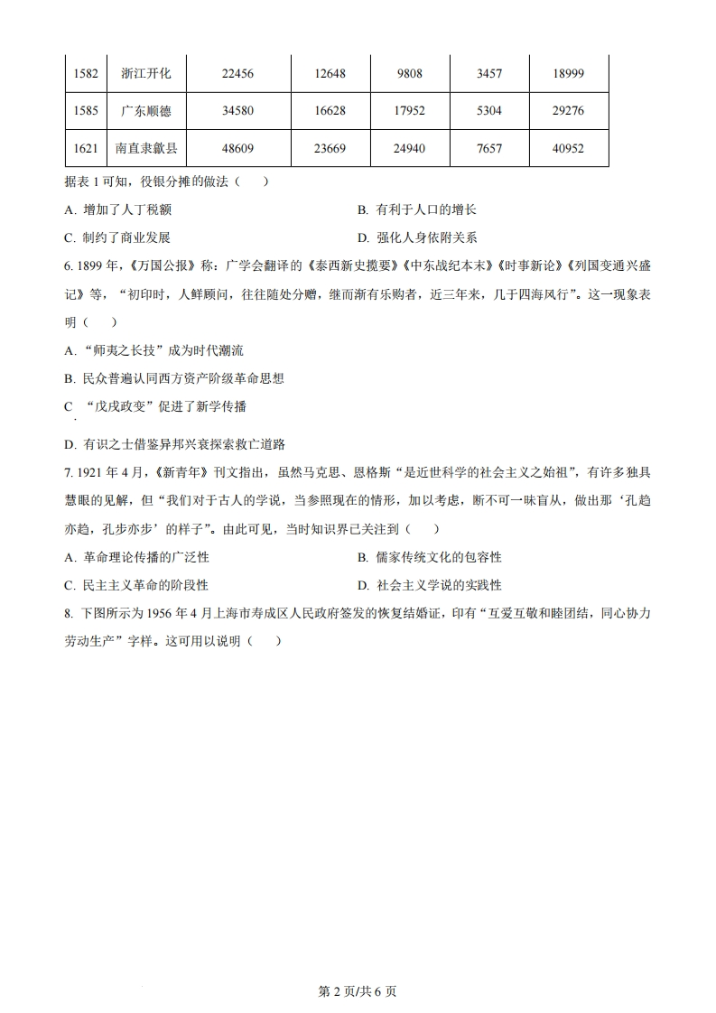
2024年安徽省普通高中学业水平选择性考试历史试题本试卷满分100分,考试时间75分钟。一、选择题:本题共16小题,每小题3分,共48分。在每小题给出的四个选项中,只有一项是符合题目要求的。1.西周前期,青铜器高古凝重,无取巧用意,纹饰原始,颠有图腾意味:春秋中叶至战国末年,器制多轻便适用,每每以现实性的动物为附饰物,追求精巧玲珑,标新立异。这一变化说明()A.宗法观念己经名存实亡B.青铜铸造进入鼎盛时期C.青铜器的礼乐功能弱化D.农耕工具发生显著变化2.《晋书·陶侃传》记载,陶侃为武昌太守时“立夷市于郡东,大收其利”。《梁书·张稷传》亦载:“郁州(今属连云港市)接边陲,民俗多与魏人交市。”此类记载所反映的现象表明,这一时期()A.海外贸易增加财政收入B.市镇兴起维护了时局稳定C.互市交易促进民族交往D.榷场的设立带动民间交流3.唐朝文学家段成式《酉阳杂俎》所记植物近二百种,包括唐代传入的龙胆香、安息香、波斯枣、巴旦杏、无花果等。其子段公路《北户录》则主要记载了岭南地区的动植物,其中写道:茉莉花“本出外国,大同二年(536),始来中土,今番禺士女,多以彩缕贯花卖之”。这反映了()A.唐朝文化兼收并蓄B.大唐风俗远播异域C.市民生活悠闲雅致D.文学体裁多种多样4.1311年,朝廷遣官至江浙议海运事。尝令海船自扬子江逆流而上,至江东宁国、池、饶、建康等处运粮,然航道险阻,“粮船俱坏,岁岁有之。又湖广、江西之粮运至真州(今江苏仪征、六合一带)泊入海船,船大底小,亦非江中所宜”。于是将嘉兴、松江秋粮,及江淮、江浙财赋都总管府岁征之粮一并海运。这说明,元代()A江南粮食商品化程度高B.税粮北运促进海运发展C.长江流域经济趋于平衡D.财赋重心沿江逐渐西移5.明代东南地区四县役银分摊表役银分摊前役银分摊后年份地区赋役总额(两)丁银(两)田赋(两)丁银(两)田赋(两)1572福建漳平99326747318521897743第1页共6页
喜欢就支持一下吧
点赞6 分享