2012年高考历史试卷(山东)(解析卷)

第1页 / 共8页

第2页 / 共8页

第3页 / 共8页

第4页 / 共8页
该文档为免费文档,您可直接下载完整版进行阅读
2012年高考历史试卷(山东)(解析卷)-初高中资料试题文库
2012年高考历史试卷(山东)(解析卷)
此内容为免费资源,请登录后查看
0
免费资源
THE END
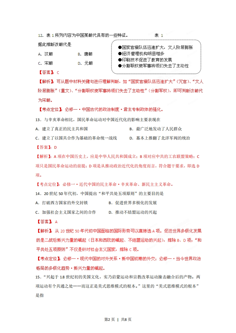
2012年高考山东文综历史试卷解析(精析word版教师版)【总评】:本套试题必修和选修兼顾考查。试题难度中等,基础性较强。部分选择题可用直选或排除法完成:非选择题突出考查了比较、联系、概括、开放探究等能力。9.有学者评论战国时期某学派说:“他们都是些注重实践的政治家…他们认为贵族的存在己不合时宜…他们把商人和学者看作是可有可无或多余的人。”这一学派是A.儒家B.道家C.墨家D.法家【答案1D【解析】注意题中的关键词及其理解,如“战国时期”、“注重实践”(因时而变)、“贵族的存在不合时宜”(法不阿贵)、“商人和学者看作是可有可无或多余”(重农抑商、文化高压),即可判断是指法家。【考点定位】必修三·中国传统主流思想的演变·百家争鸣。10.唐初以三省长官为宰相。高宗时,打破宰相任用资历限制,允许三省中四品以下官员以“同中书门下平章事”名义行宰相权,参预朝政。其目的是A.重用人才,推行科举取士B.分割相权,加强君主专制C.分工协作,提高行政效率。D.缓和矛盾,抑制朋党之争【答案】:B【解析】:题中,唐高宗时宰相资历门槛更低、数量更多,这是弱化相权、强化君权的反映。【考点定位】:必修一·中国古代的政治制度·君主专制政体的强化之中央官制变化。11.《登州府志》记载,“纺织花布,以自衣被。穷乡山陬(z0u,山脚),无问男妇为之,其织作须织工。勤有余布,亦兼鬻(心,卖)于乡市,复有布贾贩之城市”。这反映出当时登州①自然经济解体②家庭手工业发展③商品经济发展④出现经济区域分工A.①②B.②③C.③④D.①④【答案】B【解析】题中材料表明,登州乡村中织布首先自给自足,有余布再少量卖到乡市,再转卖到城市。依据题中材料得出①④两项结论,故排除。【考点定位】必修二·中国古代的经济结构·中国古代的手工业、商业。第1页1共8页
喜欢就支持一下吧
点赞10 分享