2020年高考历史试卷(浙江)(1月)(空白卷)

第1页 / 共9页

第2页 / 共9页

第3页 / 共9页

第4页 / 共9页
该文档为免费文档,您可直接下载完整版进行阅读
2020年高考历史试卷(浙江)(1月)(空白卷)-初高中资料试题文库
2020年高考历史试卷(浙江)(1月)(空白卷)
此内容为免费资源,请登录后查看
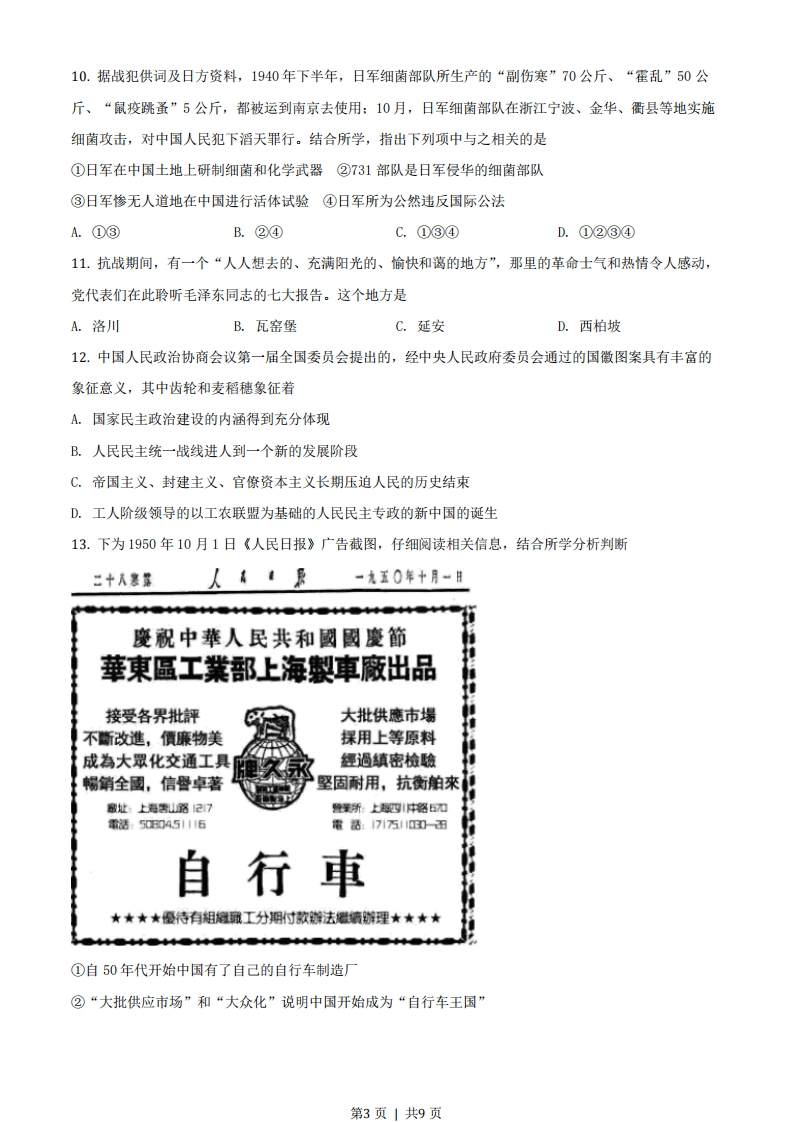
0
免费资源
THE END
2020年1月浙江省普通高校招生选考科目考试历史试题一、选择题1.《诗经·大雅》祭祀乐歌有谓:“文王在上,於昭于天。周虽旧邦,其命维新。…文王陟(升)降,在帝左右。…文王孙子,本支百世。凡周之士,不显亦世。”诗文形象地反映了西周的政治风格。下列项中,对此解读正确的是①神权与王权结合②“传贤”演化为“传子”③以旧邦维护政治联系④按血缘宗族关系分配政治权力A.①④B.②③C.①②④D.②③④2.中国书法艺术源远流长。如图所示之东汉字砖,有学者研究认为系行书之滥觞肇迹,盛行于晋代。据此判断A.行书介于篆书与草书之间B.行书肇自甲骨金文并吸收草书之长C.行书之体介于楷书与草书D.行书兼具隶书之对称与楷书之方正3.根据如图所示判断,该治铁供风形式始于A.战国B.西汉C.东汉D.元代4.唐朝自太宗时起,有了以他官为宰相的记载。一些官员以“参议朝政”“参知政事”等名号预宰相事:一些元老重臣则以“平章事”或“同三品”等名号参与决策。唐代的宰相是一个集体,宰相议政办公的地方就是政事堂。政事堂的设立反映了第1页共9页
喜欢就支持一下吧
点赞13 分享