2024年高考历史试卷(湖南)(解析卷)

第1页 / 共13页

第2页 / 共13页

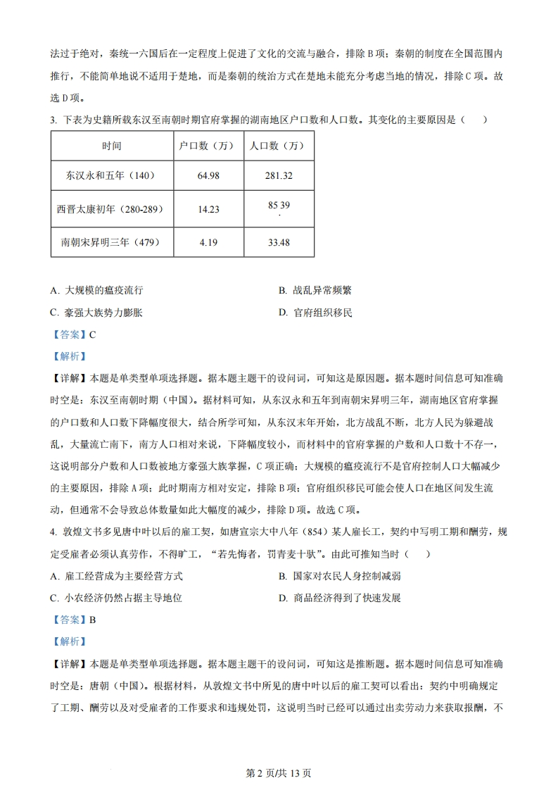
第3页 / 共13页

第4页 / 共13页
该文档为免费文档,您可直接下载完整版进行阅读
2024年高考历史试卷(湖南)(解析卷)-初高中资料试题文库
2024年高考历史试卷(湖南)(解析卷)
此内容为免费资源,请登录后查看
0
免费资源
THE END
2024年湖南省普通高中学业水平选择性考试历史一、选择题:本题共16小题,每小题3分,共48分。在每小题给出的四个选项中,只有一项是符合题目要求的。1.西周时期,国人可以对军国大事发表意见,甚至能够影响国君废立,但不能改变宗主世袭制,更换国君不过是更换宗主。这说明西周()A.军国大事取决于国人B.血缘政治色彩浓厚C.王权与神权紧密结合D.宗法制度遭到破坏【答案】B【解析】【详解】本题是单类型单项选择题。据本题主题干的设问词,可知这是本质题。据本题时间信息可知准确时空是:西周(中国)。据材料可知,西周时期,国人虽能对军国大事发表意见,甚至影响国君废立,但不能改变宗主世袭制,更换国君也只是更换宗主,这说明即使国君可能因国人的意见而被更换,但新立的国君依然是基于血缘关系的继承,维护了血缘政治的传统,说明血缘政治色彩浓厚,B项正确:“军国大事取决于国人”说法错误,国人虽能发表意见并产生一定影响,但最终决定权不在国人,排除A项:材料中并未体现王权与神权紧密结合的相关内容,排除C项:材料表明宗法制度在当时依然发挥着重要作用,并非遭到破坏,排除D项。故选B项。2.据史料记载,秦人“畏有司而顺”,楚人“好游侠”“易发怒”。秦末,六国旧地都出现了反秦斗争,其中楚地声势最大,反应最为激烈。这可用于()A.证实秦对楚地的统治最为严苛B.说明秦楚之间文化冲突无法弥合C.证明秦朝的制度不适用于楚地D.解释汉初推行郡国并行制的原因【答案】D【解析】【详解】本题是单类型单项选择题。据本题主题干的设问词,可知这是目的题。据本题时间信息可知准确时空是:秦汉(中国)。据材料并结合所学可知,汉初统治者吸取秦朝灭亡的教训,认为秦朝单纯实行郡县制,未能充分考虑到各地的差异和历史文化背景,导致地方统治缺乏根基,容易引发反抗。而楚地在秦朝时就表现出强烈的反抗情绪,这使得汉初统治者认识到,对于像楚地这样具有独特文化和历史传统的地区,不能完全采用单一的郡县制进行管理。郡国并行制在一定程度上给子了地方一定的自治权,特别是对于那些文化传统深厚、地方特色鲜明的地区,能够更好地安抚民心,稳定统治,D项正确:仅从楚地反秦斗争声势最大不能直接证实秦对楚地的统治最为严苛,排除A项:“秦楚之间文化冲突无法弥合”这种说第1页供13页
喜欢就支持一下吧
点赞11 分享