2019年高考生物试卷(新课标Ⅱ)(空白卷)

第1页 / 共6页

第2页 / 共6页

第3页 / 共6页

第4页 / 共6页
该文档为免费文档,您可直接下载完整版进行阅读
2019年高考生物试卷(新课标Ⅱ)(空白卷)-初高中资料试题文库
2019年高考生物试卷(新课标Ⅱ)(空白卷)
此内容为免费资源,请登录后查看
0
免费资源
THE END
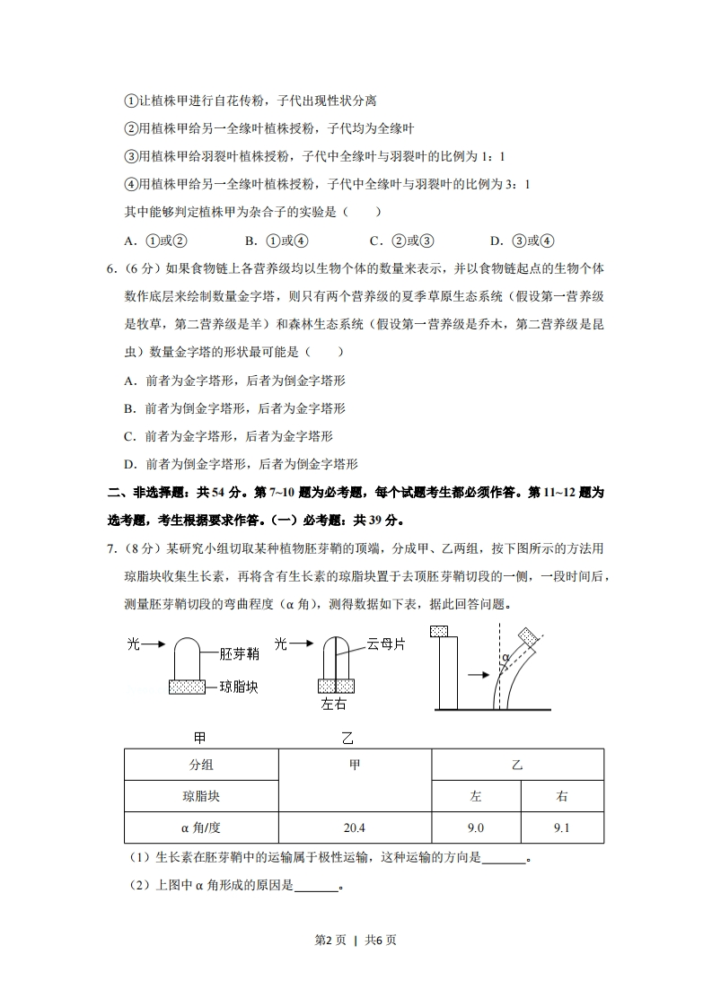
2019年全国统一高考生物试卷(新课标Ⅱ)一、选择题:本题共6小题,每小题6分,共36分。在每小题给出的四个选项中,只有一项是符合题目要求的。1.(6分)在真核细胞的内质网和细胞核中能够合成的物质分别是()A.脂质、RNAB.氨基酸、蛋白质C.RNA、DNAD.DNA、蛋白质2,(6分)马铃薯块茎储藏不当会出现酸味,这种现象与马铃薯块茎细胞的无氧呼吸有关。下列叙述正确的是()A.马铃薯块茎细胞无氧呼吸的产物是乳酸和葡萄糖B.马铃薯块茎细胞无氧呼吸产生的乳酸是由丙酮酸转化而来C.马铃薯块茎细胞无氧呼吸产生丙酮酸的过程不能生成ATPD.马铃薯块茎储藏库中氧气浓度的升高会增加酸味的产生3.(6分)某种H+-ATPase是一种位于膜上的载体蛋白,具有ATP水解酶活性,能够利用水解ATP释放的能量逆浓度梯度跨膜转运H.①将某植物气孔的保卫细胞悬浮在一定p的溶液中(假设细胞内的pH高于细胞外),置于暗中一段时间后,溶液的pH不变。②再将含有保卫细胞的该溶液分成两组,一组照射蓝光后溶液的pH明显降低:另一组先在溶液中加入H-ATPase的抑制剂(抑制ATP水解),再用蓝光照射,溶液的pH不变。根据上述实验结果,下列推测不合理的是()A.H中-ATPase位于保卫细胞质膜上,蓝光能够引起细胞内的H转运到细胞外B.蓝光通过保卫细胞质膜上的H中-ATPase发挥作用导致H逆浓度梯度跨膜运输C.H-ATPase逆浓度梯度跨膜转运H所需的能量可由蓝光直接提供D.溶液中的H不能通过自由扩散的方式透过细胞质膜进入保卫细胞4.(6分)当人体失水过多时,不会发生的生理变化是()A.血浆渗透压升高B.产生渴感C.血液中的抗利尿激素含量升高D.肾小管对水的重吸收降低5.(6分)某种植物的羽裂叶和全缘叶是一对相对性状。某同学用全缘叶植株(植株甲)进行了下列四个实验。第1页1共6页①让植株甲进行自花传粉,子代出现性状分离②用植株甲给另一全缘叶植株授粉,子代均为全缘叶③用植株甲给羽裂叶植株授粉,子代中全缘叶与羽裂叶的比例为1:1④用植株甲给另一全缘叶植株授粉,子代中全缘叶与羽裂叶的比例为3:1其中能够判定植株甲为杂合子的实验是()A.①或②B.①或④C.②或③D.③或④6.(6分)如果食物链上各营养级均以生物个体的数量来表示,并以食物链起点的生物个体数作底层来绘制数量金字塔,则只有两个营养级的夏季草原生态系统(假设第一营养级是牧草,第二营养级是羊)和森林生态系统(假设第一营养级是乔木,第二营养级是昆虫)数量金字塔的形状最可能是()A.前者为金字塔形,后者为倒金字塔形B.前者为倒金字塔形,后者为金字塔形C.前者为金字塔形,后者为金字塔形D.前者为倒金字塔形,后者为倒金字塔形二、非选挥题:共54分。第7~10题为必考题,每个试题考生都必须作答。第11~12题为选考题,考生根据要求作容。(一)必考题:共39分。7.(8分)某研究小组切取某种植物胚芽鞘的顶端,分成甲、乙两组,按下图所示的方法用琼脂块收集生长素,再将含有生长素的琼脂块置于去顶胚芽鞘切段的一侧,一段时间后,测量胚芽鞘切段的弯曲程度(α角),测得数据如下表,据此回答问题。网光·光云母片胚芽鞘密一琼脂块麟密左右甲乙分组甲乙琼脂块左右α角/度20.49.09.1(1)生长素在胚芽鞘中的运输属于极性运输,这种运输的方向是(2)上图中《角形成的原因是第2页1共6页(3)据表可知乙组中左、右两侧的琼脂块所引起的α角基本相同,但小于甲琼脂块所引起的α角,原因是8.(8分)环境中的内分泌干扰物是与某种性激素分子结构类似的物质,对小鼠的内分泌功能会产生不良影响。回答下列问题。(1)通常,机体内性激素在血液中的浓度与靶细胞受体结合并起作用后会」(2)与初级精母细胞相比,精细胞的染色体数目减半,原因是在减数分裂过程中(3)小鼠睾丸分泌的激素通过体液发挥调节作用。与神经调节相比,体液调节的特点有(答出4点即可)。9.(11分)回答下列与生态系统相关的问题。(1)在森林生态系统中,生产者的能量来自于,生产者的能量可以直接流向(答出2点即可)(2)通常,对于一个水生生态系统来说,可根据水体中含氧量的变化计算出生态系统中浮游植物的总初级生产量(生产者所制造的有机物总量)。若要测定某一水生生态系统中浮游植物的总初级生产量,可在该水生生态系统中的某一水深处取水样,将水样分成三等份,一份直接测定O2含量(A):另两份分别装入不透光(甲)和透光(乙)的两个玻璃瓶中,密闭后放回取样处,若干小时后测定甲瓶中的O2含量(B)和乙瓶中的O2含量(C)。据此回答下列问题。在甲、乙瓶中生产者呼吸作用相同且瓶中只有生产者的条件下,本实验中C与A的差值表示这段时间内:C与B的差值表示这段时间内;A与B的差值表示这段时间内。10.(12分)某种甘蓝的叶色有绿色和紫色。己知叶色受2对独立遗传的基因A/a和B/b控制,只含隐性基因的个体表现隐性性状,其他基因型的个体均表现显性性状。某小组用绿叶甘蓝和紫叶甘蓝进行了一系列实验。实验①:让绿叶甘蓝(甲)的植株进行自交,子代都是绿叶实验②:让甲植株与紫叶甘蓝(乙)植株杂交,子代个体中绿叶:紫叶=1:3回答下列问题。(1)甘蓝叶色中隐性性状是实验①中甲植株的基因型为(2)实验②中乙植株的基因型为】,子代中有」种基因型。(3)用另一紫叶甘蓝(丙)植株与甲植株杂交,若杂交子代中紫叶和绿叶的分离比为1:第3页1共6页
喜欢就支持一下吧
点赞14 分享