2020年高考生物试卷(浙江)(1月)(空白卷)

第1页 / 共9页

第2页 / 共9页

第3页 / 共9页

第4页 / 共9页
该文档为免费文档,您可直接下载完整版进行阅读
2020年高考生物试卷(浙江)(1月)(空白卷)-初高中资料试题文库
2020年高考生物试卷(浙江)(1月)(空白卷)
此内容为免费资源,请登录后查看
0
免费资源
THE END
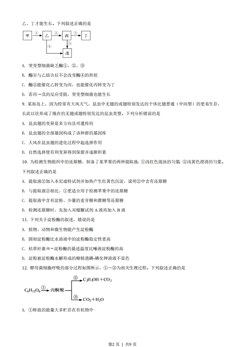
浙江省2020年1月选考科目生物试题一、选择题1.下列疾病中不属于遗传病的是A.流感B.唇裂C.白化病D.21-三体综合征2.下列关于人类与环境的叙述,错误的是A.酸雨会破坏水体生态平衡B.人口在地球上可以不断地增长C.生物圈是地球上最大的生态系统D.人类活动会影响臭氧层的稳定3.下列关于艾滋病和HV的叙述,正确的是A.艾滋病属于先天性免疫缺乏病B.HIV由蛋白质和DNA组成C.艾滋病患者免疫功能严重衰退D.HV通过性接触和握手等途径传播4.某条染色体经处理后,其结构发生了如图所示的变化。这种染色体结构的变异属于L2345625436A.缺失B.倒位C.重复D.易位5.物质X过质膜从浓度高的一侧转运到浓度低的一侧,须载体蛋白参与且不消耗能量。这种转运方式属于A.易化扩散B.主动转运C.扩散D.渗透6.胡萝卜根单个细胞经体外培养,能发育成完整的植株。其根本原因是胡萝卜根细胞A.具有旺盛的分裂能力B.具有该物种的全套基因C.通过有丝分裂形成了植株D.能合成胡萝卜所需的蛋白质7.无机盐是某些化合物的重要组成成分,具有维持生物体生命活动的重要作用。下列叙述正确的是A.Ca2+与肌肉的兴奋性无关B.Mg2是类胡萝卜素的必要成分C.H,PO,作为原料参与油脂的合成D.HCO:具有维持人血浆酸碱平衡的作用8.细菌内某种物质在酶的作用下转变为另一种物质的过程如图所示,其中甲一戊代表生长必需的不同物质,①~⑤代表不同的酶。野生型细菌只要在培养基中添加甲就能生长,而突变型细菌必须在培养基中添加甲、第1页1共9页乙、丁才能生长。下列叙述正确的是2A.突变型细菌缺乏酶①、②、③B.酶④与乙结合后不会改变酶④的形状C.酶②能催化乙转变为丙,也能催化丙转变为丁D.若丙→戊的反应受阻,突变型细菌也能生长9.某海岛上,因为经常有大风天气,昆虫中无翅的或翅特别发达的个体比翅普通(中间型)的更易生存,长此以往形成了现在的无翅或翅特别发达的昆虫类型。下列分析错误的是A.昆虫翅的变异是多方向且可遗传的B.昆虫翅的全部基因构成了该种群的基因库C.大风在昆虫翅的进化过程中起选择作用D.自然选择使有利变异得到保留并逐渐积累10.为检测生物组织中的还原糖,制备了某苹果的两种提取液:①浅红色混浊的匀浆②浅黄色澄清的匀浆。下列叙述正确的是A.提取液②加入本尼迪特试剂并加热产生红黄色沉淀,说明②中含有还原糖B.与提取液②相比,①更适合用于检测苹果中的还原糖C.提取液中含有淀粉、少量的麦芽糖和蔗糖等还原糖D.检测还原糖时,先加入双缩脲试剂A液再加入B液11.下列关于淀粉酶的叙述,错误的是A.植物、动物和微生物能产生淀粉酶B.固相淀粉酶比水溶液中的淀粉酶稳定性更高C.枯草杆菌α一淀粉酶的最适温度比唾液淀粉酶的高D.淀粉被淀粉酶水解形成的糊精遇碘-碘化钾溶液不显色12.酵母菌细胞呼吸的部分过程如图所示,①~③为相关生理过程。下列叙述正确的是②,C10H+C02C,H120,①、丙酮酸③C02+H,0A.①释放的能量大多贮存在有机物中第2页丨共9页B.③进行的场所是细胞溶胶和线粒体C.发生①③时,CO2释放量大于O2吸收量D.发酵液中的酵母菌在低氧环境下能进行①②和①③13.下列关于下丘脑与垂体及其分泌激素的叙述,正确的是A.下丘脑的有些神经细胞能分泌激素B.腺垂体分泌的生长激素能促进蛋白质和脂肪的合成C.促甲状腺激素释放激素通过垂体门脉的血液运输作用于甲状腺D.促甲状腺激素含量减少会使促甲状腺激素释放激素和甲状腺激素分泌增多14.研究叶肉细胞的结构和功能时,取匀浆或上清液依次离心将不同的结构分开,其过程和结果如图所示,PP,表示沉淀物,S,~S,表示上清液。研叶肉匀浆P(细胞壁P(叶绿体)P,(线粒体)P(核糖体)细胞和细胞核)据此分析,下列叙述正确的是A.ATP仅在P2和P3中产生B.DNA仅存在于P、P2和P3中C.P2、P3、P4和S3均能合成相应的蛋白质D.S1、S2、S3和P4中均有膜结构的细胞器15.下列关于膝反射的反射弧的叙述,正确的是A.感觉神经元的胞体位于脊髓中B.传出神经末梢可支配骨骼肌细胞和内分泌腺C.运动神经元的树突可受其他神经元轴突末梢的支配D.反射中枢由中间神经元和运动神经元之间的突触组成16.下列关于用不同方法处理与培养小鼠骨髓细胞的叙述,正确的是A.用缺乏营养物质的培养液培养,会使M期细胞减少B.用蛋白质合成抑制剂处理,不影响G1期细胞进入S期C.用促进细胞分裂的试剂处理,G2期细胞中染色体数目增加D.用仅含适量3H标记的胸腺嘧啶脱氧核苷的培养液培养,S期细胞的数量增加第3页1共9页
喜欢就支持一下吧
点赞8 分享