2023年高考生物试卷(湖南)(空白卷)

第1页 / 共12页

第2页 / 共12页

第3页 / 共12页

第4页 / 共12页
该文档为免费文档,您可直接下载完整版进行阅读
2023年高考生物试卷(湖南)(空白卷)-初高中资料试题文库
2023年高考生物试卷(湖南)(空白卷)
此内容为免费资源,请登录后查看
0
免费资源
THE END
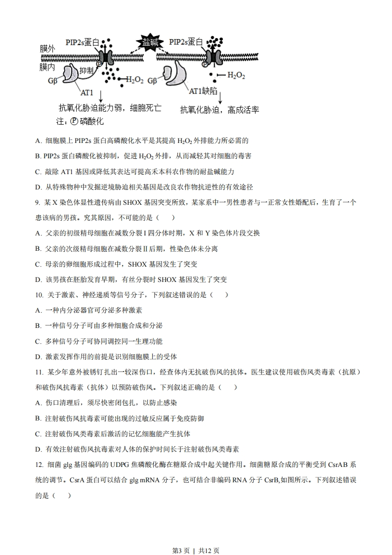
2023年普通高中学业水平选择性考试(湖南卷)生物一、选择题:本题共12小题,在每小题给出的四个选项中,只有一项是符合题目要求的。1.南极雌帝企鹅产蛋后,由雄帝企鹅负责孵蛋,孵蛋期间不进食。下列叙述错误的是()A.帝企鹅蛋的卵清蛋白中N元素的质量分数高于C元素B.帝企鹅的核酸、多糖和蛋白质合成过程中都有水的产生C.帝企鹅蛋孵化过程中有mRNA和蛋白质种类的变化D.雄帝企鹅孵蛋期间主要靠消耗体内脂肪以供能2.关于细胞结构与功能,下列叙述错误的是()A.细胞骨架被破坏,将影响细胞运动、分裂和分化等生命活动B.核仁含有DNA、RNA和蛋白质等组分,与核糖体的形成有关C.线粒体内膜含有丰富的酶,是有氧呼吸生成CO2的场所D.内质网是一种膜性管道系统,是蛋白质的合成、加工场所和运输通道3.酗酒危害人类健康。乙醇在人体内先转化为乙醛,在乙醛脱氢酶2(ALDH2)作用下再转化为乙酸,最终转化成CO2和水。头孢类药物能抑制ALDH2的活性。ALDH2基因某突变导致ALDH2活性下降或丧失。在高加索人群中该突变的基因频率不足5%,而东亚人群中高达30%。下列叙述错误的是()A.相对于高加索人群,东亚人群饮酒后面临的风险更高B.患者在服用头孢类药物期间应避免摄入含酒精的药物或食物C.ALDH2基因突变人群对酒精耐受性下降,表明基因通过蛋白质控制生物性状D.饮酒前口服ALDH2酶制剂可催化乙醛转化成乙酸,从而预防酒精中毒4.“油菜花开陌野黄,清香扑鼻蜂蝶舞。”菜籽油是主要的食用油之一,秸秆和菜籽饼可作为肥料还田。下列叙述错误的是()A.油菜花通过物理、化学信息吸引蜂蝶B.蜜蜂、蝴螺和油菜之间存在协同进化C.蜂蝶与油菜的种间关系属于互利共生D.秸秆和菜籽饼还田后可提高土壤物种丰富度5.食品保存有干制、腌制、低温保存和高温处理等多种方法。下列叙述错误的是()A.干制降低食品的含水量,使微生物不易生长和繁殖,食品保存时间延长B.腌制通过添加食盐、糖等制造高渗环境,从而抑制微生物的生长和繁殖C.低温保存可抑制微生物的生命活动,温度越低对食品保存越有利第1页共12页D.高温处理可杀死食品中绝大部分微生物,并可破坏食品中的酶类6.甲状旁腺激素(PTH)和降钙素(CT)可通过调节骨细胞活动以维持血钙稳态,如图所示。下列叙述错误的是()血钙过低时甲状破骨细胞旁腺泌PTH↑活动增强骨量↓血钙血钙稳态破骨细胞(9.0-10.3mgdL-1)甲状腺分活动减弱C细胞泌CT骨量血钙成骨细胞活动增强血钙过高时A.CT可促进成骨细胞活动,降低血钙B.甲状旁腺功能亢进时,可引起骨质疏松C.破骨细胞活动异常增强,将引起CT分泌增加D.长时间的高血钙可导致甲状旁腺增生7.基因Bax和Bd-2分别促进和抑制细胞调亡。研究人员利用siRNA干扰技术降低TRPM7基因表达,研究其对细胞调亡的影响,结果如图所示。下列叙述错误的是()60H■空白对照组40220口靴siRNA干扰TRPM7口基因实验组0Bax Bcl-2A.细胞衰老和细胞调亡都受遗传信息的调控B.TRPM7基因可能通过抑制Bax基因的表达来抑制细胞调亡C.TRPM7基因可能通过促进Bcl-2基因的表达来抑制细胞调亡D.可通过特异性促进癌细胞中TRPM7基因的表达来治疗相关癌症8.盐碱胁迫下植物应激反应产生的HO2对细胞有毒害作用。禾本科农作物AT1蛋白通过调节细胞膜上PIP2s蛋白磷酸化水平,影响H2O2的跨膜转运,如图所示。下列叙述错误的是()第2页|共12页PP2s蛋白膜外PP2s蛋白940膜内●H202G邱。一H202●AT1AT1缺陷抗氧化胁迫能力弱,细胞死亡抗氧化胁迫,高成活率注:⑨磷酸化A.细胞膜上PIP2s蛋白高磷酸化水平是其提高H2O2外排能力所必需的B.PP2s蛋白磷酸化被抑制,促进H2O2外排,从而减轻其对细胞的毒害C.敲除AT1基因或降低其表达可提高禾本科农作物的耐盐碱能力D.从特殊物种中发掘逆境胁迫相关基因是改良农作物抗逆性的有效途径9.某X染色体显性遗传病由SHOX基因突变所致,某家系中一男性患者与一正常女性婚配后,生育了一个患该病的男孩。究其原因,不可能的是()A.父亲的初级精母细胞在减数分裂I四分体时期,X和Y染色体片段交换B.父亲的次级精母细胞在减数分裂Ⅱ后期,性染色体未分离C.母亲的卵细胞形成过程中,SHOX基因发生了突变D.该男孩在胚胎发育早期,有丝分裂时SHOX基因发生了突变10.关于激素、神经递质等信号分子,下列叙述错误的是()A.一种内分泌器官可分泌多种激素B.一种信号分子可由多种细胞合成和分泌C.多种信号分子可协同调控同一生理功能D.激素发挥作用的前提是识别细胞膜上的受体11.某少年意外被锈钉扎出一较深伤口,经查体内无抗破伤风的抗体。医生建议使用破伤风类毒素(抗原)和破伤风抗毒素(抗体)以预防破伤风。下列叙述正确的是()A.伤口清理后,须尽快密闭包扎,以防止感染B.注射破伤风抗毒素可能出现的过敏反应属于免疫防御C.注射破伤风类毒素后激活的记忆细胞能产生抗体D.有效注射破伤风抗毒素对人体的保护时间长于注射破伤风类毒素12.细菌glg基因编码的UDPG焦磷酸化酶在糖原合成中起关键作用。细菌糖原合成的平衡受到CsAB系统的调节。CsrA蛋白可以结合glg mRNA分子,也可结合非编码RNA分子CsB,如图所示。下列叙述错误的是()第3页|共12页
喜欢就支持一下吧
点赞8 分享