2024年高考生物试卷(湖北)(空白卷)

第1页 / 共8页

第2页 / 共8页

第3页 / 共8页

第4页 / 共8页
该文档为免费文档,您可直接下载完整版进行阅读
2024年高考生物试卷(湖北)(空白卷)-初高中资料试题文库
2024年高考生物试卷(湖北)(空白卷)
此内容为免费资源,请登录后查看
0
免费资源
THE END
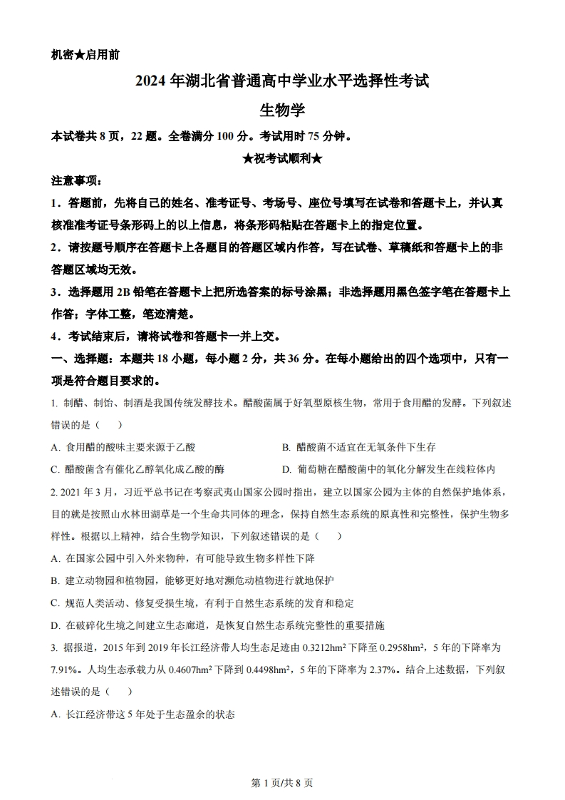
机密★启用前2024年湖北省普通高中学业水平选择性考试生物学本试卷共8页,22题。全卷满分100分。考试用时75分钟。★祝考试顺利★注意事项:1.答题前,先将自己的姓名、准考证号、考场号、座位号填写在试卷和答题卡上,并认真核准准考证号条形码上的以上信息,将条形码粘贴在答题卡上的指定位置。2,请按题号顺序在答题卡上各题目的答题区域内作答,写在试卷、草稿纸和答题卡上的非答题区域均无效。3.选择题用2B铅笔在答题卡上把所选答案的标号涂黑;非选择题用黑色签字笔在答题卡上作答:字体工整,笔迹清楚。4.考试结束后,请将试卷和答题卡一并上交。一、选择题:本题共18小题,每小题2分,共36分。在每小题给出的四个选项中,只有一项是符合题目要求的。1.制醋、制饴、制酒是我国传统发酵技术。醋酸菌属于好氧型原核生物,常用于食用醋的发酵。下列叙述错误的是()A.食用醋的酸味主要来源于乙酸B.醋酸菌不适宜在无氧条件下生存C.醋酸菌含有催化乙醇氧化成乙酸的酶D.葡萄糖在醋酸菌中的氧化分解发生在线粒体内2.2021年3月,习近平总书记在考察武夷山国家公园时指出,建立以国家公园为主体的自然保护地体系,目的就是按照山水林田湖草是一个生命共同体的理念,保持自然生态系统的原真性和完整性,保护生物多样性。根据以上精神,结合生物学知识,下列叙述错误的是()A.在国家公园中引入外来物种,有可能导致生物多样性下降B.建立动物园和植物园,能够更好地对濒危动植物进行就地保护C.规范人类活动、修复受损生境,有利于自然生态系统的发育和稳定D.在破碎化生境之间建立生态廊道,是恢复自然生态系统完整性的重要措施3.据报道,2015年到2019年长江经济带人均生态足迹由0.3212hm2下降至0.2958hm2,5年的下降率为7.91%。人均生态承载力从0.4607hm2下降到0.4498hm2,5年的下降率为2.37%。结合上述数据,下列叙述错误的是()A.长江经济带这5年处于生态盈余的状态第1页共8页B.长江经济带这5年的环境容纳量维持不变C.长江经济带居民绿色环保的生活方式有利于生态足迹的降低D.农业科技化和耕地质量的提升可提高长江经济带的生态承载力4.植物甲的花产量、品质(与叶黄素含量呈正相关)与光照长短密切相关。研究人员用不同光照处理植物甲幼苗,实验结果如下表所示。下列叙述正确的是(组首次开花茎粗花的叶黄素含量鲜花累计平均产量光照处理别时间(mm)(g/kg)(kg/hm2)光照8h/黑暗①7月4日9.52.31300016h光照12h/黑暗②7月18日10.64.42180012h光照16h/黑暗③7月26日11.52.4225008hA.第①组处理有利于诱导植物甲提前开花,且产量最高B.植物甲花的品质与光照处理中的黑暗时长呈负相关C.综合考虑花的产量和品质,应该选择第②组处理D.植物甲花的叶黄素含量与花的产量呈正相关5.波尔山羊享有“世界山羊之王”的美誉,具有生长速度快、肉质细嫩等优点。生产中常采用胚胎工程技术快速繁殖波尔山羊。下列叙述错误的是()A.选择遗传性状优良的健康波尔母山羊进行超数排卵处理B.胚胎移植前可采集滋养层细胞进行遗传学检测C.普通品质的健康杜泊母绵羊不适合作为受体D.生产中对提供精子的波尔公山羊无需筛选6.研究人员以野生型水稻和突变型水稻(乙烯受体缺失)等作为材料,探究乙烯对水稻根系生长的影响,结果如下表所示。下列叙述正确的是()实验组别植物体内生长素含量根系长度⊙野生型水稻++++++第2页共8页②突变型水稻+③突变型水稻+NAA+十+十④乙烯受体功能恢复型水稻++++++注:十越多表示相关指标的量越大A.第④组中的水稻只能通过转基因技术获得B.第②组与第③组对比说明乙烯对根系生长有促进作用C.第③组与第④组对比说明NAA对根系生长有促进作用D.实验结果说明乙烯可能影响生长素的合成,进而调控根系的生长7.研究发现,某种芦鸥分布在不同地区的三个种群,因栖息地环境的差异导致声音信号发生分歧。不同芦鸥种群的两个和求偶有关的鸣唱特征,相较于其他鸣唱特征有明显分歧。因此推测和求偶有关的鸣唱特征,在芦鸥的早期物种形成过程中有重要作用。下列叙述错误的是()A.芦鸥的鸣唱声属于物理信息B.求偶的鸣唱特征是芦鸥与栖息环境之间协同进化的结果C.芦鸥之间通过鸣唱形成信息流,芦鸥既是信息源又是信息受体D.和求偶有关的鸣唱特征的差异,表明这三个芦鸥种群存在生殖隔离8.人的前胰岛素原是由110个氨基酸组成的单链多肽。前胰岛素原经一系列加工后转变为由51个氨基酸组成的活性胰岛素,才具有降血糖的作用。该实例体现了生物学中“结构与功能相适应”的观念。下列叙述与上述观念不相符合的是()A.热带雨林生态系统中分解者丰富多样,其物质循环的速率快B.高温处理后的抗体,失去了与抗原结合的能力C.硝化细菌没有中心体,因而不能进行细胞分裂D.草履虫具有纤毛结构,有利于其运动9.磷酸盐体系(HPO?/H,PO)和碳酸盐体系(HCOH,CO3)是人体内两种重要的缓冲体系。下列叙述错误的是()A.有氧呼吸的终产物在机体内可转变为HCOB.细胞呼吸生成ATP的过程与磷酸盐体系有关C.缓冲体系的成分均通过自由扩散方式进出细胞D.过度剧烈运动会引起乳酸中毒说明缓冲体系的调节能力有限10.研究者探究不同浓度的雌激素甲对牛的卵母细胞和受精卵在体外发育的影响,实验结果如下表所示。第3页/共8页
喜欢就支持一下吧
点赞12 分享