2022年高考语文试卷(浙江)(解析卷)

第1页 / 共24页

第2页 / 共24页

第3页 / 共24页

第4页 / 共24页
该文档为免费文档,您可直接下载完整版进行阅读
2022年高考语文试卷(浙江)(解析卷)-初高中资料试题文库
2022年高考语文试卷(浙江)(解析卷)
此内容为免费资源,请登录后查看
0
免费资源
THE END
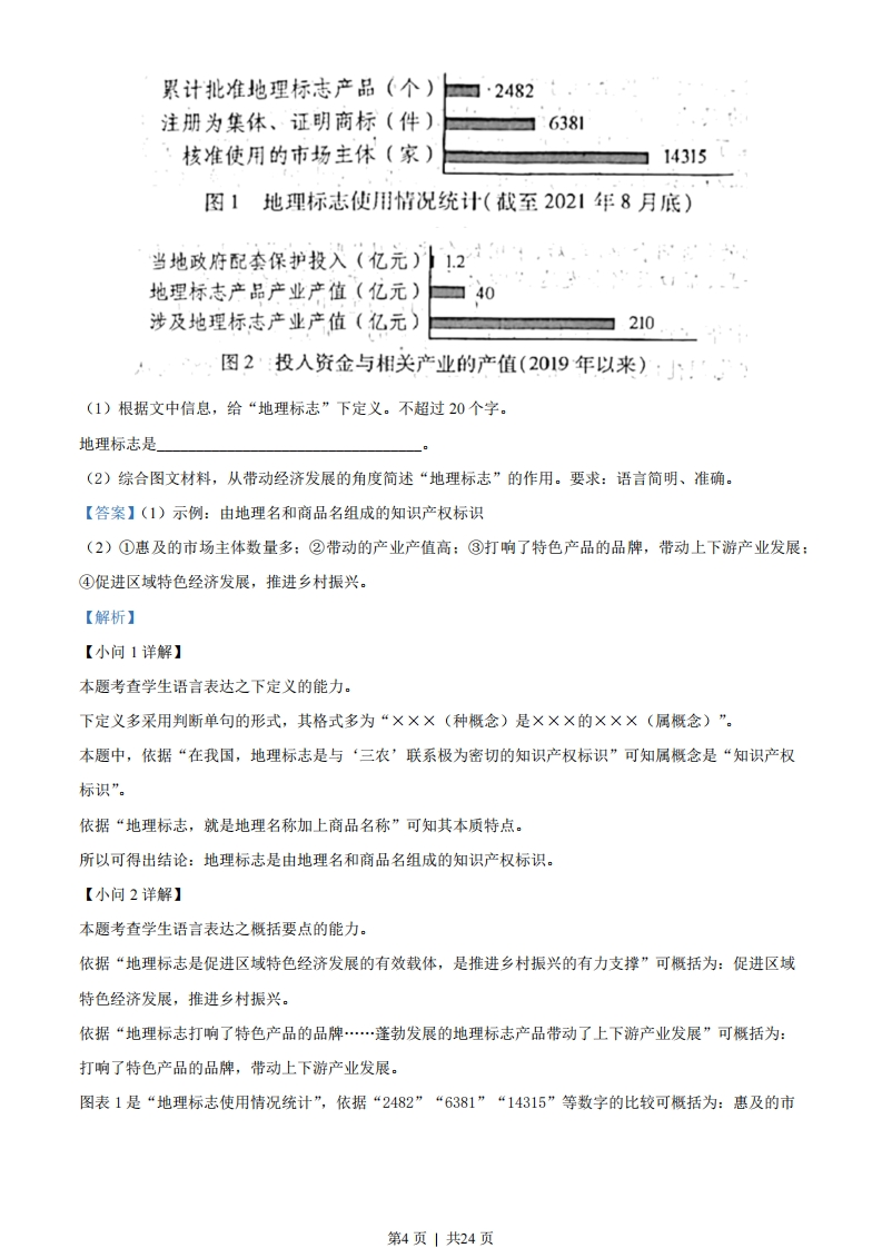
2022年高考浙江卷语文真题一、语言文字运用(共20分)1.下列各句中,没有错别字且加点字的注音全都正确的一项是()A.中国共青团始终与党同心、跟党奋斗,团结带领广大团员青年把忠诚书写在党和人民事业中,把青春播撒(sǎ)在民族复兴的征程上,把光荣镌(juan)刻在历史行进的史册里。B.作为联动不同地市、辐(0)射全省的大形文化活动,宋韵文化节将逐步成为讲好浙江故事、展现浙江精神的重要窗口,成为解读中华文明、增强文化自信的重要载(z)体。C.有些微短剧利用了模(mó)式化的内容结构,在人们的日程中炮(po)制出“空闲时间被我利用”的错觉,给用户营造了添加“工业糖精”的饕餮幻境,压缩了人们的想象空间。D.水中的精灵使出浑身解(x)数与捕鱼人捉谜藏一鱼儿转身逃之天天,虾儿躲开悄(qio)无声总,螃蟹诡谲钻进石缝,黄鳝狡猾来去无踪...但还是留下了蛛丝马迹。【答案】C【解析】【详解】本题考查学生识记现代汉语常用字字音和正确使用现代常用规范汉字的能力。A.“镌刻”的“镌”应读“juan”:B.“大形”的“形”应改为“型”:D.“捉谜藏”的“谜”应改为“迷”。故选C。阅读下面的文字,完成下面小题。【甲】翻开《精神的力量一航天精神引领中华民族探索浩瀚宇宙》一书,中国航天事业的历程一一展现,字里行间全是澎湃的热情,全是珍贵的回忆。中国航天人自力更生、艰苦奋斗,航天事业从无到有、从小到大,迅速发展壮大。【乙】我永远忘不了,从天上传来的“东方红”乐曲是那么悠扬、那样动听!改革开放以来,党中央和全国人民继续大力支持航天事业,中国航天人披荆斩棘、刻苦攻关,航天事业穿云裂石,突飞猛进地实现飞跃,大踏步赶上时代。首次载人航天飞行,神舟五号载人飞船成功升空并安全返回,获得圆满成功:神舟七号载人飞船实施宇航员空间出舱活动。这一切无不给我们带来激动和幸福!进入新时代,航天梦引领中国航天人奋力奔跑、勇敢逐梦,让航天事业奔向强国目标,自立自强地谱写着新的辉煌篇章。【丙】北斗泽沐八方、嫦娥飞天搅月,天问造访火星,天和筑梦天河…这些好消息一则接着一则地传来,很不容易,真是令人万般欣慰上2.文段中的加点词语,运用不正确的一项是()A.自力更生B.穿云裂石C.无不D.谱写第1页」共24页3.文段中画线的甲、乙、丙句,标点有误的一项是()A.甲B.乙C.丙【答案】2.B3.B【解析】【2题详解】本题考查学生正确使用词语(包括成语)的能力。A.“自力更生”,不依赖外力,靠自己的力量把事情办起来。形容中国航天人,使用正确。B.“穿云裂石”,穿入云霄,震裂石头,形容声音高亢嘹亮。文中用来修饰“航天事业”,使用对象错误。C.“无不”,没有不,全是。文中是说航天事业所取得的一切成就都给人们带来了激动和幸福,使用正确。D.“谱写”,创作歌曲或为歌词配曲。也比喻用行动表现极其动人的英雄事迹(多和“凯歌”“诗篇”“篇章”一类词连用)。使用正确。故选B。【3题详解】本题考查学生正确使用标点的能力。B.乐曲名应使用书名号,所以“东方红”应为《东方红》。故选B。4.下列各句中,没有语病的一项是()A.杭州亚运吉祥物裸眼3D宣传片,生动展示了足球、帆船、电竞三个运动场景,是实现亚运吉祥物的“破屏出圈”,带给观众身临其境体验的重要技术。B.肺鱼也是一种重要的“活化石”,其化石的记录在整个地史时期都有较好的保存,肺鱼身体结构的变化连续地展现出它们由海洋到陆地淡水环境。C.职业教育法的颁布旨在提升职业教育认可度为目标,深化产教融合、校企合作,完善职业教育保障制度和措施,更好地推动职业教育高质量发展。D.全球正经历新一轮科技革命和产业变革,发达国家和地区都积极进行绿色能源、低碳产业和清洁技术的布局,碳达峰碳中和成为全球科技创新的新赛道。【答案】D【解析】【详解】本题考查学生辨析并修改病句的能力。A.“杭州亚运吉祥物裸眼3D宣传片…是实现亚运吉祥物的‘破屏出圈’”搭配不当,可改为“通过3D技术,让亚运吉祥物‘破屏出圈’”:“杭州亚运吉祥物裸眼3D宣传片…带给观众身临其境体验的重要第2页1共24页技术”语义混乱,可改成“带给观众身临其境的体验”。B.成分残缺,“展现”后面缺少与之搭配的宾语中心词,应在“淡水环境”的后面加上“适应过程”。C.句式杂糅,“旨在…为目标”杂糅,可删去“为目标”。故选D。5.在下面一段文字横线处补写恰当的语句,使整段文字语意完整连贯,内容贴切,逻辑严密。每处不超过15个字艺术作品之所以合情合理,是因为它来源于生活:艺术之所以成为艺术,。但艺术之树无论多么伟岸高耸,生活是它永远的土壤。作为一种民间大众文艺形式,曲艺作品的创作当然应该以百姓的日常生活为基础。看似平淡的生活中,,如果将这些哲理巧妙地夸张,适度改造变形,便实现了戏刷化效果,从而成为曲艺创作的有利武器。来源于生活哲学,这带给了曲艺“包被儿”“在乎情理之中”的可信性:一,又带给了曲艺“包被儿”一种“出乎意料之外”的诧异感和幽默感。二者的完美结合,便成为曲艺“包狱儿”永恒追求的境界。【答案】①.是因为它高于生活②.实际上充满了哲理③.而将生活哲学适当夸张和戏剧化【解析】【详解】本题考查学生情境补写的能力。第一空,依据前文“之所以”可知,所填句子应以“是因为”开头:再结合前文“它来源于生活”“艺术之所以成为艺术”可知,艺术与生活不同,这里可填:是因为它高于生活。第二空,依据前文“看似”可知,所填句子应以“实际上”“实际”等意思的词语开头:再结合后文“如果将这些哲理”可知,这里可填:实际上充满了哲理。第三空,所填句子前为分号,所以所填句子应与前句对应,前句是说“来源于生活哲学”给曲艺“包袱儿”带来可信性,这属于对前文“源于生活”的说明,那么所填句子就应是对“高于生活”的说明。再结合前文“将这些哲理巧妙地夸张,适度改造变形,便实现了戏剧化效果”可知,这里可填:而将生活哲学适当夸张和戏剧化。6.阅读下面的图文,根据要求完成题目。赣南脐橙、柞水木耳、五常大米…这些耳熟能详的土特产,如今都有一个共同的身份一地理标志产品。“地理标志,就是地理名称加上商品名称,强调的是产品的原产地。”法律工作者告诉记者,“地理标志是促进区域特色经济发展的有效载体,是推进乡村振兴的有力支撑。”地理标志注册为集体商标或证明商标后,只要满足特定的条件,谁都可以申请使用。有学者指出:“在我国,地理标志是与‘三农'联系极为密切的知识产权标识。”我国地方名优特产数不胜数,地理标志打响了特色产品的品牌。很多地理标志产品获得消费者认可,成为市场的“通行证”,展现了良好的竞争力。蓬勃发展的地理标志产品带动了上下游产业发展。第3页1共24页
喜欢就支持一下吧
点赞7 分享