2011年高考物理试卷(新课标)(空白卷)

第1页 / 共7页

第2页 / 共7页

第3页 / 共7页

第4页 / 共7页
该文档为免费文档,您可直接下载完整版进行阅读
2011年高考物理试卷(新课标)(空白卷)-初高中资料试题文库
2011年高考物理试卷(新课标)(空白卷)
此内容为免费资源,请登录后查看
0
免费资源
THE END
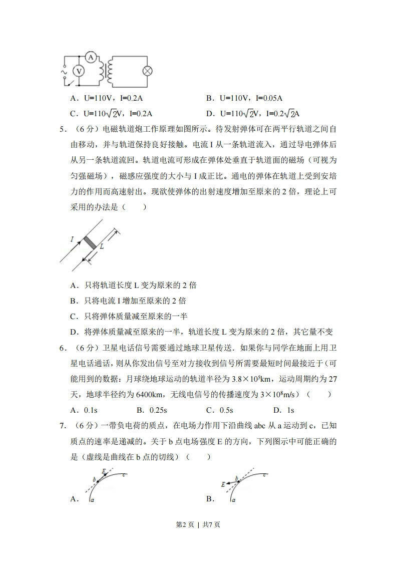
2011年全国统一高考物理试卷(新课标)一、选择题:本题共8小题,每小题6分,共48分.在每小题给出的四个选项中,有的只有一个选项正确,有的有多个选项正确,全部选对的得6分,选对但不全的得3分,有选错的得0分,1.(6分)为了解释地球的磁性,19世纪安培假设:地球的磁场是由绕过地心的轴的环形电流I引起的.在下列四个图中,能正确表示安培假设中环形电流方向的是(东西东B东西D2,(6分)质点开始时做匀速直线运动,从某时刻起受到一恒力作用.此后,该质点的动能可能()A.一直增大B.先逐渐减小至零,再逐渐增大C.先逐渐增大至某一最大值,再逐渐减小D.先逐渐减小至某一非零的最小值,再逐渐增大3.(6分)一蹦极运动员身系弹性蹦极绳从水面上方的高台下落,到最低点时距水面还有数米距离.假定空气阻力可忽略,运动员可视为质点,下列说法正确的是()A,运动员到达最低点前重力势能始终减小B.蹦极绳张紧后的下落过程中,弹性力做负功,弹性势能增加C.蹦极过程中,运动员、地球和蹦极绳所组成的系统机械能守恒D.蹦极过程中,重力势能的改变与重力势能零点的选取有关4.(6分)如图,一理想变压器原副线圈的匝数比为1:2:副线圈电路中接有灯泡,灯泡的额定电压为220V,额定功率为22W:原线圈电路中接有电压表和电流表.现闭合开关,灯泡正常发光.若用U和I分别表示此时电压表和电流表的读数,则()第1页|共7页A.U=110V,I=0.2AB.U=110V,I=0.05AC.U=110W2W,=0.2AD.U=110W2V,I=0.2W2A5,(6分)电磁轨道炮工作原理如图所示。待发射弹体可在两平行轨道之间自由移动,并与轨道保持良好接触。电流I从一条轨道流入,通过导电弹体后从另一条轨道流回。轨道电流可形成在弹体处垂直于轨道面的磁场(可视为匀强磁场),磁感应强度的大小与I成正比。通电的弹体在轨道上受到安培力的作用而高速射出。现欲使弹体的出射速度增加至原来的2倍,理论上可采用的办法是()A,只将轨道长度L变为原来的2倍B.只将电流I增加至原来的2倍C.只将弹体质量减至原来的一半D.将弹体质量减至原来的一半,轨道长度L变为原来的2倍,其它量不变6,(6分)卫星电话信号需要通过地球卫星传送.如果你与同学在地面上用卫星电话通话,则从你发出信号至对方接收到信号所需要最短时间最接近于(可能用到的数据:月球绕地球运动的轨道半径为3.8×10km,运动周期约为27天,地球半径约为6400km,无线电信号的传播速度为3×108ms)()A.0.1sB.0.25sC.0.5sD.Is7.(6分)一带负电荷的质点,在电场力作用下沿曲线abc从a运动到c,已知质点的速率是递减的。关于b点电场强度E的方向,下列图示中可能正确的是(虚线是曲线在b点的切线)()B第2页|共7页4ED8.(6分)如图,在光滑水平面上有一质量为m1的足够长的木板,其上叠放一质量为2的木块。假定木块和木板之间的最大静摩擦力和滑动摩擦力相等。现给木板施加一随时间t增大的水平力F=k(k是常数),木板和木块加速度的大小分别为a1和a2,下列反映a1和a2变化的图线中正确的是()mmBD二、非选择题:包括必考题和选考题两部分,第9题~12题为必考题;每个试题考生都必须作答.第13题~18题为选考题,考生根据要求作答.(一)必考题9.为了测量一微安表头A的内阻,某同学设计了如图所示的电路.图中,Ao是标准电流表,R,和RN分别是滑动变阻器和电阻箱,S和S1分别是单刀双掷开关和单刀开关,E是电池.完成下列实验步骤中的填空:(1)将S拨向接点1,接通S1,调节,使待测表头指针偏转到适当位置,记下此时的读数:(2)然后将S拨向接点2,调节使,记下此时Ry的读数:(3)多次重复上述过程,计算RN读数的此即为待测微安表头内阻的测量值A(标准)21(待测)第3页|共7页
喜欢就支持一下吧
点赞10 分享