2018年高考化学试卷(上海)(空白卷)

第1页 / 共6页

第2页 / 共6页

第3页 / 共6页

第4页 / 共6页
该文档为免费文档,您可直接下载完整版进行阅读
2018年高考化学试卷(上海)(空白卷)-初高中资料试题文库
2018年高考化学试卷(上海)(空白卷)
此内容为免费资源,请登录后查看
0
免费资源
THE END
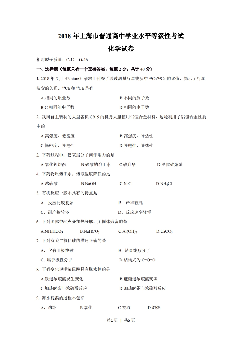
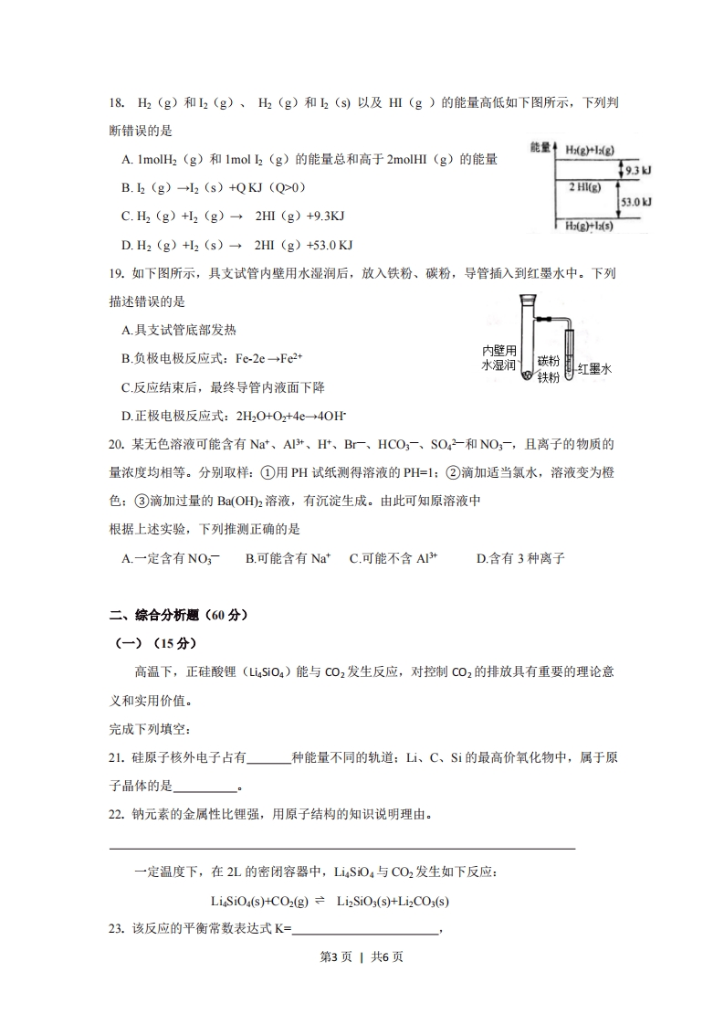
2018年上海市普通高中学业水平等级性考试化学试卷相对原子质量:C-120-16一、选择题(每题只有一个正确答案,每题2分,共计40分)1.2018年3月《Nature》杂志上刊登了通过测量行星物质中48Ca/44Ca的比值,揭示了行星演变的关系。48Ca和4“℃a具有A.相同的质量数B.不同的质子数B.C相同的中子数D.相同的电子数2.我国自主研制的大型客机C919的机身大量使用铝锂合金材料。这是利用了铝锂合金性质中的A.高强度、低密度B.高强度、导热性C低密度、导电性D.导电性、导热性3.下列过程中,仅克服分子间作用力的是A.氯化钾熔融B.碳酸钠溶于水C.碘升华D.晶体硅熔融4.下列物质溶于水,溶液温度降低的是A.浓硫酸B.NaOHC.NaClD.NH CI5.有机反应一般不具有的特点是A.反应比较复杂B.产率较高C.副产物较多D.反应速率较慢6.下列固体中经充分加热分解,无固体残留的是A.NH4HCO3B.NaHCO3C.Al(OH)3D.CaCO:7.下列有关二氧化碳的描述正确的是A.含有非极性键B.是直线形分子C.属于极性分子D.结构式为C=O=08.下列变化说明浓硫酸具有脱水性的是A.铁遇浓硫酸发生变化B.蔗糖遇浓硫酸变黑C.加热时碳与浓硫酸反应D.加热时铜与浓硫酸反应9.海水提溴的过程不包括A.浓缩B.氧化C.提取D.灼烧第1页1共6页10.下列转化不能通过一步反应实现的是AHS+0,+S02B.S02H,0→HS03C.S+02+S03D.S0,+H0→HS011.侯氏制碱法中,使NHCI从母液中析出的措施不包括A通入二氧化碳B.冷却C通入氨气D.加入研细的食盐12.与互为同分异构体的是A.OHCCHCHCHOB.CH CHOCH,CHOHC.CH;CH=CHCOOHD.HOCH2 CH=CHCH2OH13.醇脱水得到烯烃所需的试剂和条件是A.浓氢溴酸酸,加热B.NaOH/H2O,加热C.浓硫酸,加热D.NaOH/C2H OH,加热14.关于硫酸工业中的催化氧化反应,叙述正确的是A.是吸热反应B.在常压下进行C.在沸腾炉中进行D.使用铁触媒作催化剂15.下列关于含氮微粒的表述正确的是A.N2的电子式为NNB.N3-的最外层电子数为6C.N一的质子数是20D.氮原子未成对电子的电子云形状相同16.重量法测定硫酸铜晶体结晶水含量时,会引起测定值偏高的是A.未作恒重操作B.硫酸铜部分分解C.硫酸铜晶体未完全失水D.坩埚放在空气中冷却17.铝元素之间的相互转化如下图所示,下列叙述正确的是③①A1(OH田:A13+⊙+A102②A.实现①的转化,可通入过量CO2B.实现②的转化,可加入过量NaOH溶液C.实现③的转化,可加入过量NaOH溶液D.实现④的转化,可通入过量NH第2页1共6页18.H2(g)和2(g)、H2(g)和2(S)以及HⅢ(g)的能量高低如下图所示,下列判断错误的是能量HgHg)A.1molH2(g)和1mol2(g)的能量总和高于2 molHI(g)的能量9.3kB.2(g)→2(s)+QKJ(Q0)2H)53.0kJC.H2(g)+H2(g)→2HΠ(g)+9.3KJH®rD.H2 (g)+I2 (s)2HI (g)+53.0 KJ19.如下图所示,具支试管内壁用水湿润后,放入铁粉、碳粉,导管插入到红墨水中。下列描述错误的是A.具支试管底部发热B.负极电极反应式:Fe2e→Fe2+内壁用水湿润碳粉©铁粉红墨水C反应结束后,最终导管内液面下降D.正极电极反应式:2H2O+O2+4e→40H20.某无色溶液可能含有Na*、AIt、H、B一、HCO3一、SO2-和NO3一,且离子的物质的量浓度均相等。分别取样:①用PH试纸测得溶液的PH=1:②滴加适当氯水,溶液变为橙色:③滴加过量的B(OH2溶液,有沉淀生成。由此可知原溶液中根据上述实验,下列推测正确的是A一定含有NO一B.可能含有NaC.可能不含AItD.含有3种离子二、综合分析题(60分)(一)(15分)高温下,正硅酸锂(Li4Si04)能与CO2发生反应,对控制C02的排放具有重要的理论意义和实用价值。完成下列填空:21.硅原子核外电子占有种能量不同的轨道:L、C、Si的最高价氧化物中,属于原子晶体的是22.钠元素的金属性比锂强,用原子结构的知识说明理由。一定温度下,在2L的密闭容器中,LiSO4与CO2发生如下反应:LiSiOa(s)+CO2(g)Li2SiO3(s)+Li2CO3(s)23.该反应的平衡常数表达式K=第3页1共6页
喜欢就支持一下吧
点赞7 分享