2015年高考化学试卷(四川)(解析卷)

第1页 / 共12页

第2页 / 共12页

第3页 / 共12页

第4页 / 共12页
该文档为免费文档,您可直接下载完整版进行阅读
2015年高考化学试卷(四川)(解析卷)-初高中资料试题文库
2015年高考化学试卷(四川)(解析卷)
此内容为免费资源,请登录后查看
0
免费资源
THE END
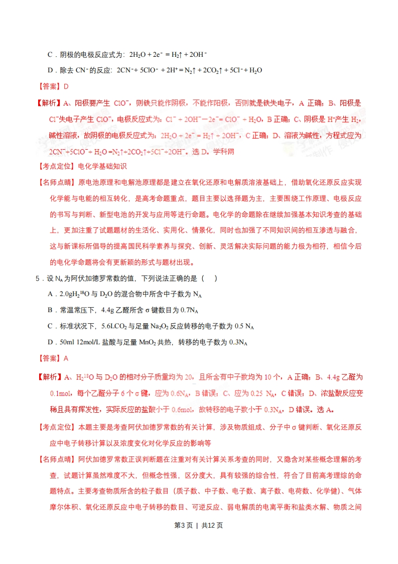
2015年普通高等学校招生全国统一考试(四川卷)理科综合能力测试化学试题1.下列物质在生活中应用时,起还原作用的是()A·明矾作净水剂B.甘油作护肤保湿剂C.漂粉精作消毒剂D.铁粉作食品袋内的脱氧剂【答案】D【解析】A、明矾净水是因为A水解成A(OH:胶体吸附:B、甘油具有强的吸湿性,可以让皮肤上的水分不会太快散发,同时适当从空气中吸收水蒸气,故用作保湿剂,C、漂粉精具有强氧化性,故可作消毒剂;D、铁粉可以消耗食品袋中的氧气,铁粉自身被氧化,起还原作用。选D。学科网【考点定位】氧化还原反应【名师点睛】高考考纲要求:要了解氧化还原反应的本质是电子的转移,了解常见的氧化还原反应。氧化还原反应的特征是有化合价的变化,本质是有电子转移。高考命题侧重氧化还原反应的基本概念、判断氧化还原反应中电子转移的方向和数目、配平反应方程式和化学计算等多个知识点。本题将氧化还原反应基础知识与常见元素及其化合物的性质结合起来,这种考查方式在历年高考中再现率较高,成为高考的热点,在复习时要引起足够的重视。对各种不同的概念首先要准确地理解,知道其内涵及其适用的范围;其次要找一找和其他概念的联系和结合点,形成系统的概念体系;三要熟悉有关概念的典型实例,并要注意一些常见的特例。2.下列有关CuSO,溶液的叙述正确的是()A.该溶液中Na、NH、NO3、Mg2+可以大量共存B.通入CO2气体产生蓝色沉淀C.与H2S反应的离子方程式:Cu2+S2=CuSD.与过量浓氨水反应的离子方程式:Cu2+2NHH2O=Cu(OH2+2NHI答案】A【解析】B、无现象;C、HS不拆:D、过量浓氨水反应产生[CuNH)4]P*。选A。【考点定位】离子反应【名师点睛】本题把离子共存和离子方程式正误判断混合一起考察,离子共存和离子方程式正误作为高考第1页|共12页常规题,一方面考查学生对基本的离子间的反应掌握情况,另一方面考查了学生对已掌握知识的应用能力。解决离子共存题时,先要弄懂题干中的隐藏条件,解题时要逐个条件分别考虑,可用排除法得出正确答案。对于化学方程式和离子方程式的正确书写,主要是拆分是否正确和与"量“的有关问题。书写与“量”有关的离子方程式时,要具体问题具体分析。特别是要判断不足的物质是什么,以不足的物质完全反应为根据写出对应的化学反应方程式,再改写成离子方程式,防止出差错。一般按“以少定多”的原则来书写,即以量少的反应物(离子)确定量多离子前面的系数。3.下列操作或装置能达到实验目的的是()饱和食盐水NaHCO.铁钉红水KMnO饱和溶液浸食盐水电石酸性溶液的棉团甘配制一定浓度除去氯气中观察铁的检验乙快的NaCl溶液的HC气体吸氧病使的还原性A⊙D【答案】C【解析】A、视线应平视,俯视使浓度偏大;B、氯气要和饱和碳酸氢钠反应,应用饱和食盐水;D、电石产生的气体中混有HS等杂质气体也能使酸性高锰酸钾溶液褪色。选C。【考点定位】实验基本操作【名师点睛】了解化学实验常用仪器的主要用途和使用方法是高考考纲的基本要求。该类题型在高考中经常出现,属常规题。化学实验装置图考查可分为常用仪器的使用和化学实验的基本操作、常见气体的制取、几种有关物质性质的实验装置、物质的检验等内容。在总复习时要把握住化学实验的主要内容、仪器的操作、装置原理、实验原理、注意事项。要熟记一些典型的实验及其基本操作。4.用右图所示装置除去含CN~、C废水中的CN~时,控制溶液PH为9~10,阳极产生的CO-将CN~氧化为两种无污染的气体,下列说法不正确的是()发水A·用石墨作阳极,铁作阴极B.阳极的电极反应式为:CI-+2OH-2e=CIO-+H20第2页|共12页C.阴极的电极反应式为:2H0+2e=H2↑+2OHD.除去CN-的反应:2CN-+5CIO-+2Ht=N2↑+2CO2↑+5C-+H20【答案】D【解析】A、阳极要产生C0,则铁只能作阴极,不能作阳极,否则就是铁失电子,A正确;B、阳极是C1失电子产生C10ˉ,电极反应式为:C-+20H一2e=C10→H0,B正确;C、阴极是H产生H,碱性溶液,故阴极的电极反应式为:2H:0→2eˉ=H↑→20H,C正确:D、溶液为碱性,方程式应为2CN+5C10-H20=21+2C021-5C1-20H.选D.学科网【考点定位】电化学基础知识【名师点睛】原电池原理和电解池原理都是建立在氧化还原和电解质溶液基础上,借助氧化还原反应实现化学能与电能的相互转化,是高考命题重点,题目主要以选择题为主,主要围绕工作原理、电极反应的书写与判断、新型电池的开发与应用等进行命题。电化学的命题除在继续加强基本知识考查的基础上,更加注重了试题题材的生活化、实用化、情景化,同时也加强了不同知识间的相互渗透与融合,这与新课标所倡导的提高国民科学素养与探究、创新、灵话解决实际问题的能力极为相符,相信今后的电化学命题将会有更新颖的形式与题材出现。5.设N为阿伏加德罗常数的值,下列说法正确的是()A.2.0gH2180与D20的混合物中所含中子数为NAB.常温常压下,4.4g乙醛所含o键数目为0.7NAC.标准状况下,5.6LCO2与足量NazO2反应转移的电子数为0.5NaD.50ml12mol/L盐酸与足量MnO2共热,转移的电子数为0.3NA【答案】A【解析】A、H,10与D:0的相对分子质量均为20,且所含有中子数均为10个,A正确:B、4.4g乙醛为0.1mol,每个乙醛分子6个g键,应为0.6NA,B错误:C、应为025NA,C错误:D、浓盐酸反应变稀且具有挥发性,实际反应的盐酸小于0.6mo1,故转移的电子数小于0.3N,D错误。选A.【考点定位】本题主要是考查阿伏加德罗常数的有关计算,涉及物质组成、分子中σ键判断、氧化还原反应中电子转移计算以及浓度变化对化学反应的影响等【名师点晴】阿伏加德罗常数正误判断题在注重对有关计算关系考查的同时,又隐含对某些概念理解的考查,试题计算虽然难度不大,但概念性强,区分度大,具有较强的综合性,符合了目前高考理综的命题特点。主要考查物质所含的粒子数目(质子数、中子数、电子数、离子数、电荷数、化学健)、气体摩尔体积、氧化还原反应中电子转移的数目、可逆反应、弱电解质的电离平衡和盐类水解、物质之间第3页|共12页
喜欢就支持一下吧
点赞13 分享