2024年高考化学试卷(山东)(解析卷)

第1页 / 共23页

第2页 / 共23页

第3页 / 共23页

第4页 / 共23页
该文档为免费文档,您可直接下载完整版进行阅读
2024年高考化学试卷(山东)(解析卷)-初高中资料试题文库
2024年高考化学试卷(山东)(解析卷)
此内容为免费资源,请登录后查看
0
免费资源
THE END
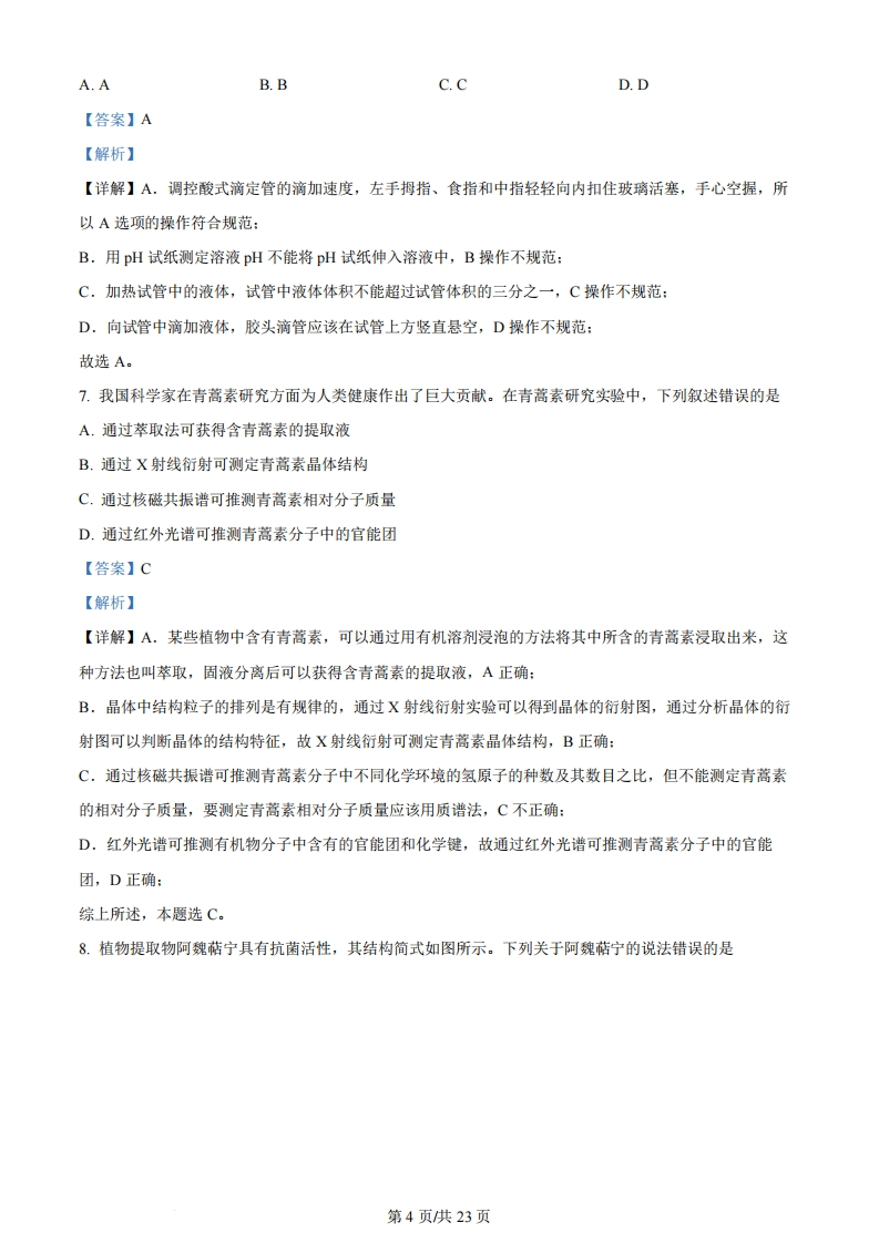
2024年全省普通高中学业水平等级考试化学注意事项:1答卷前,考生务必将自已的姓名、考生号等填写在答题卡和试卷指定位置。2.回答选择题时,选出每小题答案后,用铅笔把答题卡上对应题目的答案标号涂黑。如需改动,用橡皮擦干净后,再选涂其他答案标号。回答非选择题时,将答案写在答题卡上。写在本试卷上无效。3.考试结束后,将本试卷和答题卡并交回。可能用到的相对原子质量:H1C12016S32一、选择题:本题共10小题,每小题2分,共20分。每小题只有一个选项符合题目要求。1.中国书画是世界艺术瑰宝,古人所用文房四宝制作过程中发生氧化还原反应的是A.竹管、动物尾毫→湖笔B.松木→油烟+缴墨C.楮树皮→纸浆纤维→宣纸D.端石→端砚【答案】B【解析】【详解】A.湖笔,以竹管为笔杆,以动物尾毫为笔头制成,不涉及氧化还原反应,A不符合题意:B.松木中的C元素主要以有机物的形式存在,徽墨主要为C单质,存在元素化合价的变化,属于氧化还原反应,B符合题意:C.宣纸,以楮树皮为原料,得到纸浆纤维,从而制作宣纸,不涉及氧化还原反应,C不符合题意:D.端砚以端石为原料经过采石、维料、制璞、雕刻、磨光、配盒等步骤制成,不涉及氧化还原反应,D不符合题意:故选B。2.化学品在食品工业中也有重要应用,下列说法错误的是A.活性炭可用作食品脱色剂B.铁粉可用作食品脱氧剂C.谷氨酸钠可用作食品增味剂D.五氧化二磷可用作食品干燥剂【答案】D【解析】【详解】A,活性炭结构疏松多孔,具有吸附性,能够吸附一些食品中的色素,故A正确:B.铁粉具有还原性,能与O2反应,可延长食品的保质期,作食品脱氧剂,故B正确:C.谷氨酸钠是味精的主要成分,能增加食物的鲜味,是一种常用的食品增味剂,故C正确:第1页供23页D.PO5吸水后的产物有毒,不能用作食品干燥剂,故D错误:故选D。3.下列化学用语或图示正确的是OH的系统命名:2-甲基苯酚CH;B.O3分子的球棍模型:C.激发态H原子的轨道表示式:D.p-PT键形成的轨道重叠示意图:88c【答案】A【解析】OH【详解】A.含有的官能团为羟基,甲基与羟基相邻,系统命名为:2甲基苯酚,故A正确:B.臭氧中心0原子的价层电子对数为:2++6-2x2=3,属于sp杂化,有1个孤电子对,臭氧为V形2分子,球棍模型为:故B错误:C.K能层只有1个能级1s,不存在1p能级,故C错误:D.ppπ键形成的轨道重叠示意图为:未成对电子的原子轨道相互靠拢原子轨道相互重叠形成的π键故D错误:故选A。4.下列物质均为共价晶体且成键结构相似,其中熔点最低的是A.金刚石(CB.单晶硅(Si)C.金刚砂(SiC)D.氮化硼(BN,立方相)【答案】B【解析】第2页供23页【详解】金刚石(C、单晶硅(S、金刚砂(SC)、立方氮化硼(BN),都为共价晶体,结构相似,则原子半径越大,键长越长,键能越小,熔沸点越低,在这几种晶体中,键长Si-Si>Si-CB-N>C-C,所以熔点最低的为单晶硅。故选B。5.物质性质决定用途,下列两者对应关系错误的是A.石灰乳除去废气中二氧化硫,体现了C(OH2的碱性B.氯化铁溶液腐蚀铜电路板,体现了Fe升的氧化性C.制作豆腐时添加石膏,体现了CSO,的难溶性D.用氨水配制银氨溶液,体现了NH3的配位性【答案】C【解析】【详解】A.SO2是酸性氧化物,石灰乳为Ca(OH2,呈碱性,吸收SO2体现了Ca(OH)h的碱性,A正确:B.氯化铁溶液腐蚀铜电路板,发生的反应为2Fe3++Cu=2Fe2++C2+,体现了Fe+的氧化性,B正确:C.制作豆腐时添加石膏,利用的是在胶体中加入电解质发生聚沉这一性质,与CSO4难溶性无关,C错误:D.银氨溶液的配制是在硝酸银中逐滴加入氨水,先生成白色沉淀AOH,最后生成易溶于水的AgNH)2OH,AgNH)zOH中Ag*和NH3之间以配位键结合,体现了NH3的配位性,D正确:故选C。6.下列图示实验中,操作规范的是三三A.调控滴定速B.用pH试纸测定溶液C.加热试管中的D.向试管中滴加度pH液体溶液第3页供23页
喜欢就支持一下吧
点赞6 分享