2019年高考化学试卷(江苏)(解析卷)

第1页 / 共29页

第2页 / 共29页

第3页 / 共29页

第4页 / 共29页
该文档为免费文档,您可直接下载完整版进行阅读
2019年高考化学试卷(江苏)(解析卷)-初高中资料试题文库
2019年高考化学试卷(江苏)(解析卷)
此内容为免费资源,请登录后查看
0
免费资源
THE END
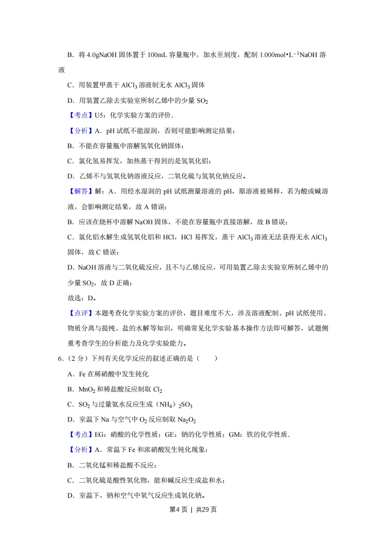
2019年江苏省高考化学试卷解析版◆考答案与试题解析一、单项选择题:本题包括10小题,每小题2分,共计20分。每小题只有一个选项符合题意1.(2分)糖类是人体所需的重要营养物质。淀粉分子中不含的元素是()A.氢B.碳C.氮D.氧【考点】45:分子式:K3:淀粉的性质和用途.【分析】淀粉属于多糖,属于烃的含氧衍生物,含有C、H、O元素,据此分析解答。【解答】解:糖类物质属于烃的含氧衍生物,都含有C、H、O元素,淀粉属于多糖,所以含有C、H、O元素,但不含N元素:蛋白质中含有C、H、O、N元素,部分蛋白质还含有S、P等元素,故选:C。【点评】本题考查淀粉中元素判断,属于基础题,明确人类所需营养物质中所含元素是解本题关键,注意基础知识的归纳总结,题目难度不大。2.(2分)反应NH4C+NaNO2一NaC+N2↑+2H20放热且产生气体,可用于冬天石油开采。下列表示反应中相关微粒的化学用语正确的是()A.中子数为18的氯原子:CB.N2的结构式:N一NC.Na的结构示意图:H:O:HD.H2O的电子式:【考点】4J:电子式、化学式或化学符号及名称的综合,【分析】A.质量数=质子数+中子数,元素符号的左上角为质量数、左下角为质子数:B.氮气分子中含有的是氮氮三键:C.钠离子的核外电子总数为10,最外层达到8电子稳定结构:D.水分子为共价化合物,含有2个O-H键。【解答】解:A.中子数为18的氯原子的质量数为18+17=35,该氯原子正确的表示方法为173Cl,故A错误:第1页1共29页B.分子中含有1个氮氮三键,其正确的结构式为N三N,故B错误:为钠原子结构示意图,钠离子最外层含有8个电子,其离子结构示意图为故C错误:D.水分子属于共价化合物,其电子式为H:O:H,故D正确:故选:D【点评】本题考查常见化学用语的表示方法,题目难度不大,涉及电子式、原子结构示意图和离子结构示意图、结构式等知识,明确常见化学用语的书写原则即可解答,试题侧重考查学生的规范答题能力。3.(2分)下列有关物质的性质与用途具有对应关系的是()A.NH4HCO3受热易分解,可用作化肥B.稀硫酸具有酸性,可用于除去铁锈C.SO2具有氧化性,可用于纸浆漂白D.A2O3具有两性,可用于电解治炼铝【考点】EF:铵盐:F5:二氧化硫的化学性质.【分析】A.碳酸氢铵为可溶性铵盐,含有N元素,可以作肥料:B.稀硫酸能和氧化铁反应生成硫酸铁和水:C.二氧化硫具有漂白性,能漂白纸张:D.氧化铝熔融状态下能导电,工业上采用电解氧化铝的方法治炼A!。【解答】解:A.碳酸氢铵为可溶性铵盐,含有N元素,可以作肥料,与其热稳定性无关,故A错误:B.稀硫酸能和氧化铁反应生成可溶性的硫酸铁和水,所以能除锈,该反应中体现稀硫酸的酸性,故B正确:C.二氧化硫具有漂白性,能漂白纸张,所以用二氧化硫漂白纸浆与其氧化性无关,故C错误:D.氧化铝熔融状态下能导电且AI较活泼,所以工业上采用电解氧化铝的方法治炼AI,用氧化铝治炼A!与其两性无关,故D错误:故选:B。第2页1共29页【点评】本题考查性质和用途,侧重考查元素化合物性质,明确常见元素化合物性质是解本题关键,注意二氧化硫漂白性和HCIO漂白性区别,知道金属冶炼方法,题目难度不大。4.(2分)室温下,下列各组离子在指定溶液中能大量共存的是()A.0.1molL-1NaOH溶液:Na、K+、CO32-、AIO2B.0.1 mol'L-IFeCl2溶液:K+、Mg2+、SO42-、MnO4C.0.1 molL-IK2CO3溶液:Na、Ba2+、C、OHD.0.1molL1H2SO4溶液:K+、NH4、NO3、HSO3【考点】DP:离子共存问题.【分析】A.四种离子之间不反应,都不与氢氧化钠反应:B.高锰酸根离子能够氧化亚铁离子:C.碳酸钾与钡离子生成碳酸钡沉淀:D.酸性条件下硝酸根离子能够氧化亚硫酸氢根离子。【解答】解:A.Na、K+、CO32-、AIO2之间不反应,都不与NaOH反应,在溶液中能够大量共存,故A正确:B.FeC2溶液的Fe2+易被MnO4氧化,在溶液中不能大量共存,故B错误:C.K2CO3与Ba2+反应生成难溶物碳酸钡,在溶液中不能大量共存,故C错误:D.HSO4与HSO3~反应,酸性条件下NO3~能够氧化HSO3ˉ,在溶液中不能大量共存,故D错误:故选:A。【点评】本题考查离子共存,题目难度不大,明确离子反应发生条件即可解答,注意掌握常见离子的性质及共存条件,试题侧重考查学生的分析能力及灵活运用能力。5.(2分)下列实验操作能达到实验目的是()气体NaOH溶液甲A.用经水湿润的pH试纸测量溶液的pH第3页|共29页
喜欢就支持一下吧
点赞14 分享