2020年高考化学试卷(山东)(解析卷)

第1页 / 共22页

第2页 / 共22页

第3页 / 共22页

第4页 / 共22页
该文档为免费文档,您可直接下载完整版进行阅读
2020年高考化学试卷(山东)(解析卷)-初高中资料试题文库
2020年高考化学试卷(山东)(解析卷)
此内容为免费资源,请登录后查看
0
免费资源
THE END
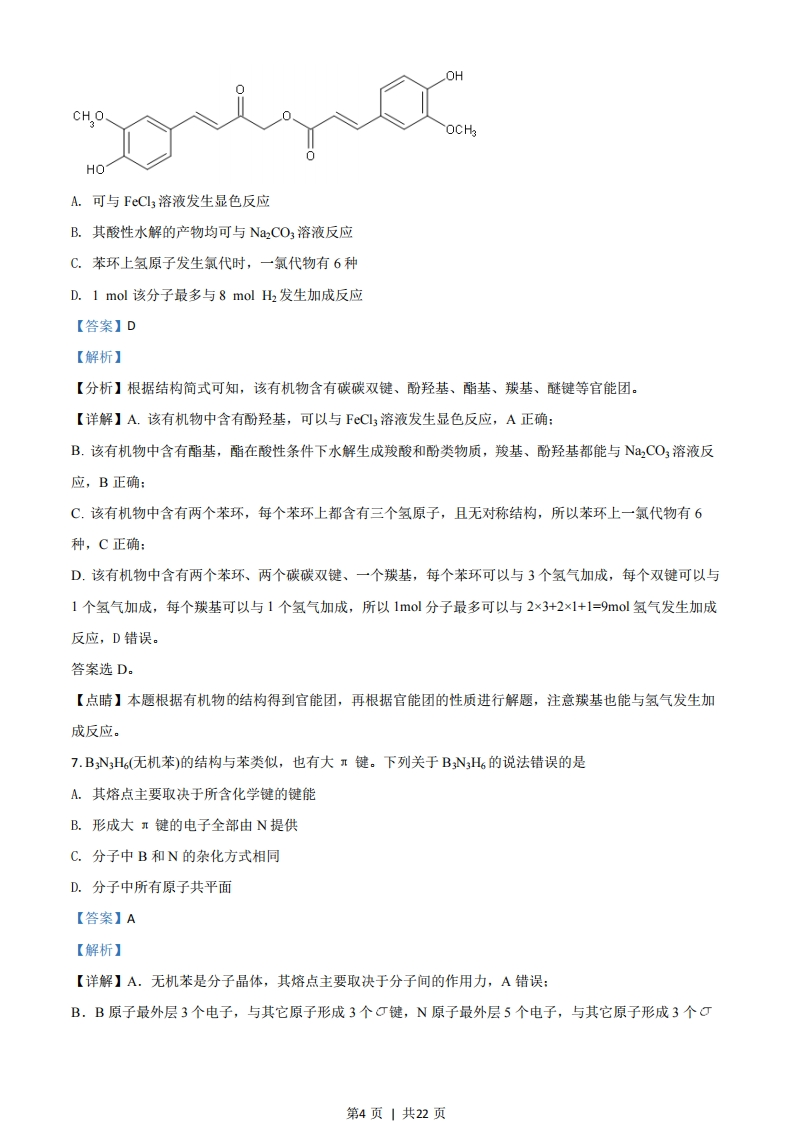
山东省2020年普通高中学业水平等级考试化学可能用到的相对原子质量:H1C12016Na23C35.5Fe56一、选择题:本题共10小题,每小题2分,共20分。每小题只有一个选项符合题目要求。1.实验室中下列做法错误的是A.用冷水贮存白磷B.用浓硫酸干燥二氧化硫C.用酒精灯直接加热蒸发皿D.用二氧化碳灭火器扑灭金属钾的燃烧【答案】D【解析】【详解】A.白磷着火点低,易自然,且密度比水大,常保存在冷水中,A正确:B.浓硫酸有吸水性且不与SO2反应,可用浓硫酸干燥SO2,B正确:C.蒸发皿可直接加热,蒸发操作时,用酒精灯直接加热蒸发皿,C正确:D.K燃烧有K02、KO2生成,K2O2、KO2和CO2反应产生O2助燃,所以不能用CO2灭火器扑灭金属钾的燃烧,D错误。答案选D。2.下列叙述不涉及氧化还原反应的是A.谷物发酵酿造食醋B.小苏打用作食品膨松剂C.含氯消毒剂用于环境消毒D.大气中NO2参与酸雨形成【答案】B【解析】【详解】A.涉及淀粉水解成葡萄糖,葡萄糖氧化成乙醇,乙醇氧化成乙酸,涉及氧化还原反应,A不符合题意:B.小苏打即NaHCO,NaHCO3受热分解产生无毒的CO2,因此可用小苏打作食品膨松剂,不涉及氧化还原反应,B符合题意:C.利用含氯消毒剂的强氧化性消毒杀菌,涉及氧化还原反应,C不符合题意:D.NO2与水反应有HNO3产生,因此NO2参与了硝酸型酸雨的形成,涉及氧化还原反应,D不符合题意。答案选B。3.短周期主族元素X、Y、Z、W的原子序数依次增大,基态X原子的电子总数是其最高能级电子数的2第1页1共22页倍,Z可与X形成淡黄色化合物Z2X2,Y、W最外层电子数相同。下列说法正确的是A.第一电离能:W>X>Y>ZB.简单离子的还原性:Y>X>WC.简单离子的半径:W>X>Y>ZD.氢化物水溶液的酸性:Y>W【答案】C【解析】【分析】四种短周期主族元素,基态X原子的电子总数是其最高能级电子数的2倍,设若X为第二周期元素原子,则X可能为B或O,若X为第三周期元素原子,则均不满足题意,Z与X能形成Z2X2的淡黄色化合物,该淡黄色固体为NaO2,则X为O元素,Z为Na元素:Y与W的最外层电子数相同,则Y为F元素,W为CI元素,据此分析。【详解】A.同一周期从左向右第一电离能总趋势为逐渐增大,同一主族从上到下第一电离能逐渐减小,故四种元素中第一电离能从大到小的顺序为F>O>CI>Na,A错误:B.单质的氧化性越强,简单离子的还原性越弱,O、F、CI三种元素中F2的氧化性最强O2的氧化性最弱,故简单离子的还原性O2>C>F,B错误:C.电子层数越多简单离子半径越大,相同结构的离子,原子序数越大半径越小,故四种元素中离子半径从大到小的顺序为C>O2>F>Na*,C正确:D.F元素的非金属性强于CI元素,则形成氢化物后F原子束缚H原子的能力强于C1原子,在水溶液中HF不容易发生电离,故HCI的酸性强于HF,D错误:故选C。4.下列关于C、Si及其化合物结构与性质的论述错误的是A.键能C-C>Si-Si、C-H>Si-H,因此C2H6稳定性大于Si2H6B.立方型SC是与金刚石成键、结构均相似的共价晶体,因此具有很高的硬度C.SH中Si的化合价为+4,CH中C的化合价为-4,因此SiH还原性小于CHD.Si原子间难形成双键而C原子间可以,是因为Si的原子半径大于C,难形成P一pr键【答案】C【解析】【分析】【详解】A.因键能C一C>Si一Si、C一H>Si一H,故CH6的键能总和大于SiH6,键能越大越稳定,故CH6的稳定性大于Si2H6,A正确:B.SC的成键和结构与金刚石类似均为原子晶体,金刚石的硬度很大,类比可推测SC的硬度和很大,B正确:C.SH4中Si的化合价为+4价,C的非金属性强于Si,则C的氧化性强于Si,则Si的阴离子的还原性强第2页1共22页于C的阴离子,则SiH的还原性较强,C错误:D.S原子的半径大于C原子,在形成化学键时纺锤形的p轨道很难相互重叠形成π键,故Si原子间难形成双键,D正确:故选C。5.利用下列装置(夹持装置略)进行实验,能达到实验目的的是苯、溴混合液NaHCO干燥的MgCl 6H2OHCL处理CU铁粉溶液无水CaC12溶液乙A.用甲装置制备并收集CO2B.用乙装置制备溴苯并验证有HBr产生C.用丙装置制备无水MgCh2D.用丁装置在铁上镀铜【答案】C【解析】【详解】A.CO2密度大于空气,应采用向上排空气法收集,A错误:B.苯与溴在溴化铁作用下反应,反应较剧烈,反应放热,且溴易挥发,挥发出来的溴单质能与水反应生成氢溴酸,所以验证反应生成的HB,应先将气体通过四氯化碳,将挥发的溴单质除去,B错误:C.MgCh2能水解,在加热时通入干燥的HCl,能避免MgC2的水解,C正确:D.电解时,阳极发生氧化反应,阴极发生还原反应,所以丁装置铁为阳极,失去电子,生成二价铁离子,铜为阴极,溶液中的铜离子得到电子,得到铜,D错误。答案选C。【点睛】本题为实验题,结合物质的性质和电解的原理进行解题,掌握常见物质的制备方法,注意水解的知识点。6.从中草药中提取的calebin A(结构简式如下)可用于治疗阿尔茨海默症。下列关于calebin A的说法错误的是第3页1共22页
喜欢就支持一下吧
点赞13 分享