2022年高考化学试卷(辽宁)(解析卷)

第1页 / 共21页

第2页 / 共21页

第3页 / 共21页

第4页 / 共21页
该文档为免费文档,您可直接下载完整版进行阅读
2022年高考化学试卷(辽宁)(解析卷)-初高中资料试题文库
2022年高考化学试卷(辽宁)(解析卷)
此内容为免费资源,请登录后查看
0
免费资源
THE END
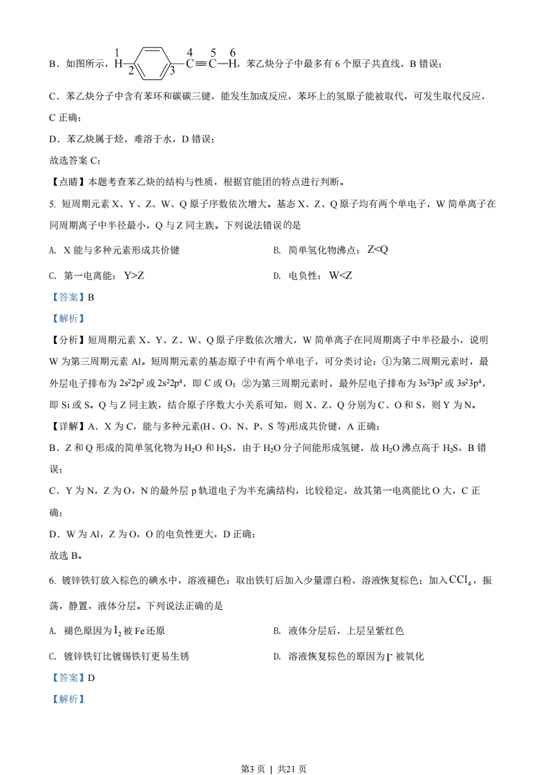
2022年辽宁省普通高等学校招生选择性考试化学本试卷满分100分,考试时间75分钟。可能用到的相对原子质量:H-1B-11C-12N-140-16Na-23S-32Fe-56一、选择题:本题共15小题,每小题3分,共45分。在每小题给出的四个选项中,只有一项符合题目要求。1.北京冬奥会备受世界瞩目。下列说法错误的是A.冰壶主材料花岗岩属于无机非金属材料B.火炬“飞扬”使用的碳纤维属于有机高分子材料C.冬奥会“同心”金属奖牌属于合金材料D.短道速滑服使用的超高分子量聚乙烯属于有机高分子材料【答案】B【解析】【详解】A.花岗岩的主要成分是石英、云母、长石等矿物,属于无机非金属材料,A正确:B.碳纤维指的是含碳量在90%以上的高强度高模量纤维,属于无机非金属材料,B错误:C.金属奖牌属于合金材料,C正确:D.聚乙烯属于有机高分子材料,D正确:故答案选B。2.下列符号表征或说法正确的是A.H2S电离:H,S=2H+S2B.Na位于元素周期表p区C.CO空间结构:平面三角形D.KOH电子式:K:O:H【答案】C【解析】【详解】A.HS是二元弱酸,电离分步进行,其一级电离方程式为H,S一二H+HS,A错误:B.基态Na原子的价电子排布式是3s',最后一个电子填充在s能级,位于元素周期表s区,B错误:1C.C0中心碳原子的价层电子对数为3+2×(4+2-3×2=3,故其空间结构为平面三角形,C正确:第1页」共21页D.KOH是离子化合物,电子式为KCO:H,D错误:故答案选C。3.设NA为阿伏加德罗常数的值。下列说法正确的是A.1.8g18O中含有的中子数为NAB.28gC2H,分子中含有的o键数目为4NC.标准状况下,22.4LHCI气体中H数目为NAD.pH=l2的NaCO3溶液中Or数目为0.01NA【答案】A【解析】1.8g【详解】A.1个180原子中含有10个中子,1.8g180的物质的量为8gmoF=0.1mol,故1.8g10中含有中子的物质的量为lmol,中子数为NA,故A正确:HHB.乙烯分子的结构式为C=C1个乙烯分子中含有5个0键,28gC,H,的物质的量为HH1mol,所以28gC,H,分子中含有的o键数目为5NA,B错误:C.HCI是共价化合物,HCI分子中不存在,故C错误:D.没有给出Na,CO3溶液的体积,无法计算pH=12的NaCO3溶液中OH~的数目,故D错误:选A。4.下列关于苯乙炔(马的说法正确的是A.不能使酸性KMnO,溶液褪色B.分子中最多有5个原子共直线C.能发生加成反应和取代反应D.可溶于水【答案】C【解析】【分析】根据苯环的性质判断可以发生氧化、加成、取代反应:根据碳碳叁键的特点判断可发生加成反应,能被酸性高锰酸钾钾氧化,对于共线可根据有机碳原子的杂化及官能团的空间结构进行判断:【详解】A.苯乙炔分子中含有碳碳三键,能使酸性KMmO,溶液褪色,A错误:第2页共21页456B.如图所示,C=C一H,苯乙炔分子中最多有6个原子共直线,B错误:C.苯乙炔分子中含有苯环和碳碳三键,能发生加成反应,苯环上的氢原子能被取代,可发生取代反应,C正确:D.苯乙炔属于烃,难溶于水,D错误故选答案C:【点睛】本题考查苯乙炔的结构与性质,根据官能团的特点进行判断。5.短周期元素X、Y、Z、W、Q原子序数依次增大。基态X、Z、Q原子均有两个单电子,W简单离子在同周期离子中半径最小,Q与Z同主族。下列说法错误的是A.X能与多种元素形成共价键B.简单氢化物沸点:ZZD.电负性:W
喜欢就支持一下吧
点赞14 分享