2019年高考化学试卷(上海)(空白卷)

第1页 / 共6页

第2页 / 共6页

第3页 / 共6页

第4页 / 共6页
该文档为免费文档,您可直接下载完整版进行阅读
2019年高考化学试卷(上海)(空白卷)-初高中资料试题文库
2019年高考化学试卷(上海)(空白卷)
此内容为免费资源,请登录后查看
0
免费资源
THE END
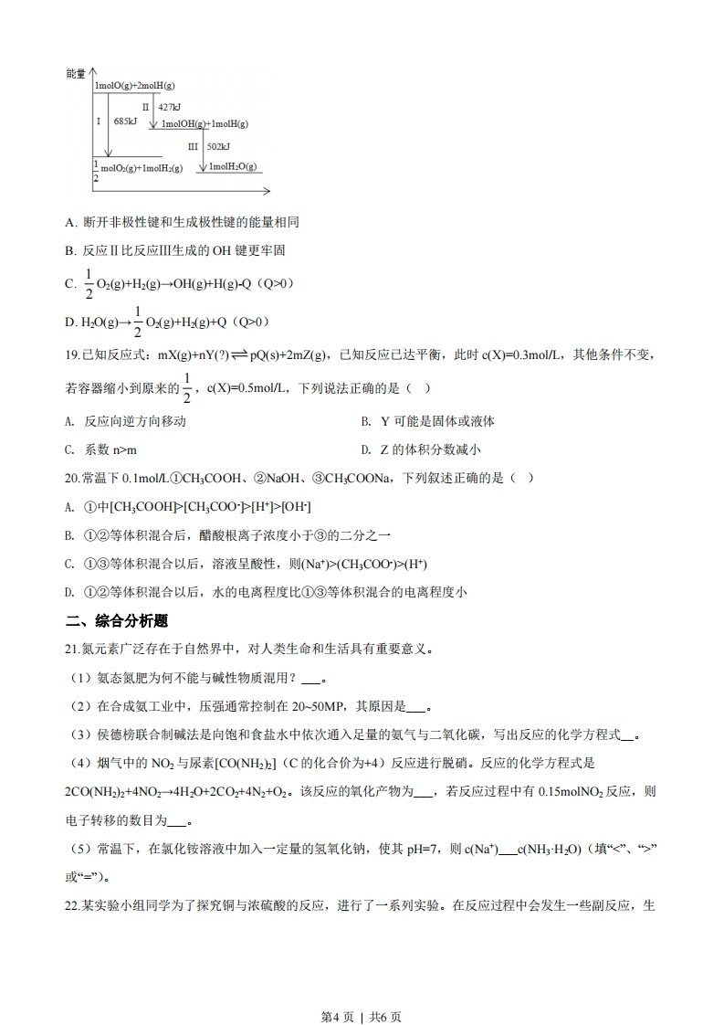
2019年上海市普通高中学业水平等级性考试化学试卷相对原子质量:C-120-16S-32一、选择题(每题只有一个正确答案,每题2分,共计40分)1元素0g中文名为(气奥),是一种人工合成的稀有气体元素,下列说法正确的是()A.核外电子数是118B.中子数是295C.质量数是117D.第六周期0族元素2.下列变化中,只涉及物理变化的是()A.次氯酸漂白B.盐酸除锈C.石油分馏D.煤干馏3.下列过程只需要破坏共价键的是A.晶体硅熔化B.碘升华C.熔融A1z0D.NaCl溶于水4.下列固体质量增加的是A.Cu加入氯化铁B.Zn加入硫酸C.H2通入灼热氧化铜D.高温下水蒸气通入Fe5.25℃时,0.005mol/LBa(OH2中Ht浓度是()A.1×10-2mol/LB.1×10-13mol/LC.5×10-12mol/LD.5×10-1Bmol/L6.所有原子处于同一平面的是()CICH3A.CI-C-CB.CH=CHCHD.CH=CH-C▣CHCH3CH37己知有一种烃的结构类似自行车,简称“自行车烃”,如图所示,下列关于它的叙述正确的是A.易溶于水B.可以发生取代反应C.其密度大于水的密度D.与环己烷为同系物第1页|共6页CH38.聚异戊二烯ECH,-C=CH-CH好的单体是()CH3A.CH2-C=CH-CH2B.(CH2C=CH-CH2CHC.(CH3)2C=CH-CH2D.CH2=C-CH=CH29.下列说法错误的是()A.含有共价键的化合物是共价化合物B.含有极性键的分子可能是非极性分子C.有电子转移的反应是氧化还原反应D.水溶液中能完全电离的电解质是强电解质10.用镁带和稀硫酸反应产生氢气来测定氢气的气体摩尔体积,所用的步骤有①冷却至室温,②调节使水准管和量气管液面持平,③读数。正确的顺序是()A.①②③B.①③②C.③①②D.③②①11.关于离子化合物NH;(H有正价和负价)下列说法正确的是()A.N为+5价B.阴阳离子个数比是1:1C.阴离子为8电子稳定结构D.阳离子的电子数为1112.能证明亚硫酸钠样品部分变质的试剂是A.硝酸钡,稀硫酸B.稀盐酸,氯化钡C.稀硫酸,氯化钡D.稀硝酸,氯化钡13.用标准盐酸溶液滴定未知浓度的氢氧化钠溶液,用甲基橙作指示剂,下列说法正确的是()A.可以用酚酞代替指示剂B.滴定前用待测液润洗锥形瓶C.若氢氧化钠吸收少量CO2,不影响滴定结果D.当锥形瓶内溶液由橙色变为红色,且半分钟内不褪色,即达到滴定终点14.下列物质分离(括号内的物质为杂质)的方法错误的是()第2页|共6页A.硝基苯(苯)-蒸馏B.乙烯(SO2)氢氧化钠溶液C.己烷(己烯)-溴水,分液D.乙酸乙酯(乙醇)一碳酸钠溶液,分液15.短周期元素m、n、p、q在元素周期表中的排序如图所示,其中m的气态氢化物与其最高价氧化物对应的水化物能反应。下列说法正确的是()mnpqA.非金属性:m>nB.氢化物稳定性:ngD.最高价氧化物对应水化物酸性:p>q16.在pH为1的100mL0.1mol/L的A1C3中,加入300mL0.1mol/L的氢氧化钠溶液后铝元素的存在形式是()A AlOB.Al3+C.Al(OH)3D.AI3+、AI(OH317.关于下列装置,叙述错误的是()A.石墨电极反应O2+4H+4e→2H20B.鼓入少量空气,会加快Fe的腐蚀C.加入少量NaCl,会加快Fe的腐蚀D.加入HCl,石墨电极反应式:2Ht+2e→H2个18.下列图示正确的是()第3页」共6页
喜欢就支持一下吧
点赞8 分享