2015年高考化学试卷(江苏)(空白卷)

第1页 / 共9页

第2页 / 共9页

第3页 / 共9页

第4页 / 共9页
该文档为免费文档,您可直接下载完整版进行阅读
2015年高考化学试卷(江苏)(空白卷)-初高中资料试题文库
2015年高考化学试卷(江苏)(空白卷)
此内容为免费资源,请登录后查看
0
免费资源
THE END
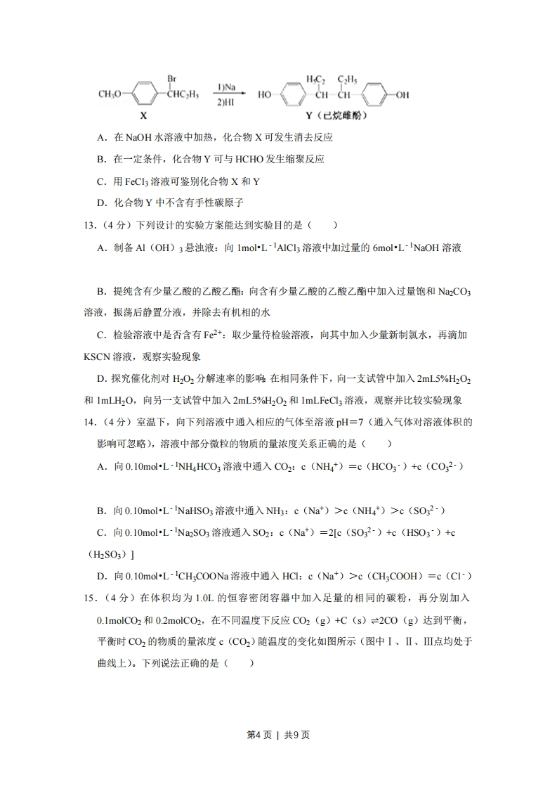
2015年江苏省高考化学试卷一、单项选择题:本题包括10小题,每小题2分,共计20分.每小题只有一个选项符合愿意.1.(2分)“保护环境”是我国的基本国策.下列做法不应该提倡的是()A.采取低碳、节俭的生活方式B.按照规定对生活废弃物进行分类放置C.深入农村和社区宣传环保知识D.经常使用一次性筷子、纸杯、塑料袋等2.(2分)下列有关氯元素及其化合物的表示正确的是()A.质子数为17、中子数为20的氯原子CB.氯离子(C)的结构示意图:C.氯分子的电子式::i:d:D.氯乙烯分子的结构简式:HC-CH2CI3.(2分)下列说法正确的是()A.分子式为C2H60的有机化合物性质相同B.相同条件下,等质量的碳按a、b两种途径完全转化,途径a比途径b放出更多热能途径a:CC0+HC02H0途径b:cc02本温燃楚燃楚C.在氧化还原反应中,还原剂失去电子总数等于氧化剂得到电子的总数D.通过化学变化可以直接将水转变为汽油4.(2分)在CO2中,Mg燃烧生成MgO和C.下列说法正确的是()A.元素C的单质只存在金刚石和石墨两种同素异形体B.Mg、MgO中镁元素微粒的半径:r(Mg2+)>r(Mg)C.在该反应条件下,Mg的还原性强于C的还原性D.该反应中化学能全部转化为热能5.(2分)短周期主族元素X、Y、Z、W原子序数依次增大,X原子最外层有6个电子,Y是至今发现的非金属性最强的元素,Z在周期表中处于周期序数等于族序数的位置,W第1页|共9页的单质广泛用作半导体材料。下列叙述正确的是()A.原子最外层电子数由多到少的顺序:Y、X、W、ZB.原子半径由大到小的顺序:W、Z、Y、XC.元素非金属性由强到弱的顺序:Z、W、XD.简单气态氢化物的稳定性由强到弱的顺序:X、Y、W6.(2分)常温下,下列各组离子一定能在指定溶液中大量共存的是()A.使酚酞变红色的溶液中:Na、A+、SO42·、CB.=1×10-l13molL-1的溶液中:NH4*Ca2+、C、N03c(H+)C.与A反应能放出H2的溶液中:Fe2+、K+、NO3、SO42D.水电离的c(Ht)=1×10-13molL1的溶液中:K+、Na、AIO2、C032-7.(2分)下列实验操作正确的是()一有机相。一水相装置甲装置乙A.用玻璃棒蘸取CH3COOH溶液点在水湿润的pH试纸上,测定该溶液的pHB.中和滴定时,滴定管用所盛装的反应液润洗2~3次C.用装置甲分液,放出水相后再从分液漏斗下口放出有机相D.用装置乙加热分解NaHCO3固体8.(2分)给定条件下,下列选项中所示的物质间转化均能一步实现的是()c12A.粗硅SiCL4Si本温本海台服电解B.Mg (OH)2MgCh (aq)Mg台服蒸发C.Fe2O3→FeCl3(aq)一无水FeCl3蔗得D.AgNO3 (aq)[Ag (NH3)2]OH (aq)Ag第2页|共9页9.(2分)下列指定反应的离子方程式正确的是()A.氯气溶于水:Cl2+H0=2H+CI+CIOB.Na2CO3溶液中CO32-的水解:CO32-H20=HC03+OHC.酸性溶液中KIO3与KI反应生成I2:IO3++6H=2+3H2OD.NaHCO3溶液中加足量Ba(OH)2溶液:HCO3+Ba2+OH=BaCO3↓+HO10.Q分)一种熔融碳酸盐燃料电池原理示意如图。下列有关该电池的说法正确的是()电极A电极BCO+H,-佣电器COKC0Na'CH,+H;O)脱水CO,+H,O推化郝A.反应CH4+H20,一3H2+C0,每消耗1 nolCH4转移12mol电子B.电极A上H2参与的电极反应为:H2+2OH~-2e=2H20C.电池工作时,C032向电极B移动D.电极B上发生的电极反应为:O2+2C02+4e=2C032-二、不定项选择题:本题包括5小题,每小题4分,共计20分。每小题只有一个或两个选项符合题意,若正确答案只包括一个选项,多选时,该小题得0分;若正确答案包括两个选项,只选一个且正确的得2分,选两个且都正确的得满分,但只要选错一个,该小题就得0分.11.(4分)下列说法正确的是()A.若H202分解产生1mol02,理论上转移的电子数约为4×6.02×1023B.室温下,pH=3的CH3COOH溶液与pH=11的NaOH溶液等体积混合,溶液pH>7C.钢铁水闸可用牺牲阳极或外加电流的阴极保护法防止其腐蚀D.一定条件下反应N2+3H2=2NH3达到平衡时,3V正(H2)=2y运(NH)12,(4分)己烷雌酚的一种合成路线如图:下列叙述正确的是()第3页|共9页
喜欢就支持一下吧
点赞15 分享