2013年高考化学试卷(广东)(解析卷)

第1页 / 共20页

第2页 / 共20页

第3页 / 共20页

第4页 / 共20页
该文档为免费文档,您可直接下载完整版进行阅读
2013年高考化学试卷(广东)(解析卷)-初高中资料试题文库
2013年高考化学试卷(广东)(解析卷)
此内容为免费资源,请登录后查看
0
免费资源
THE END
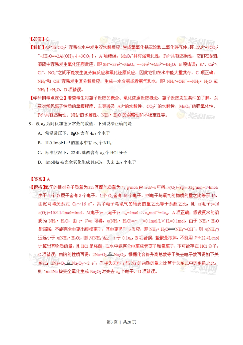
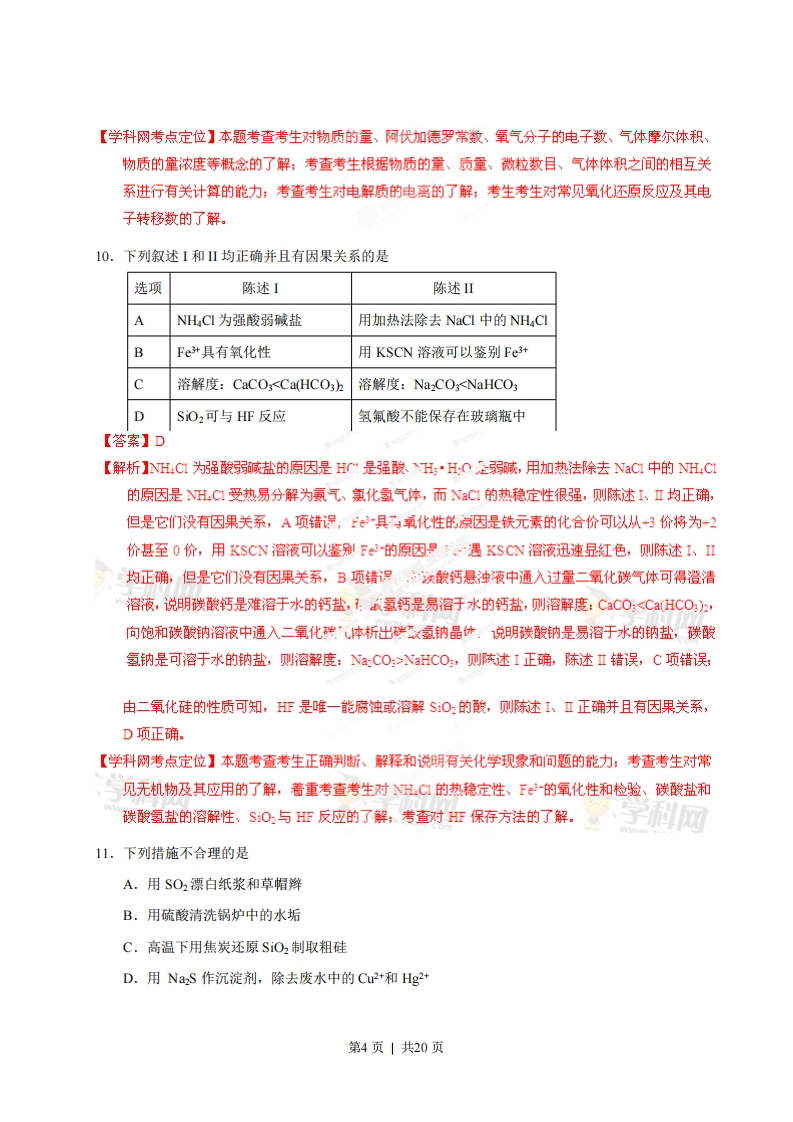
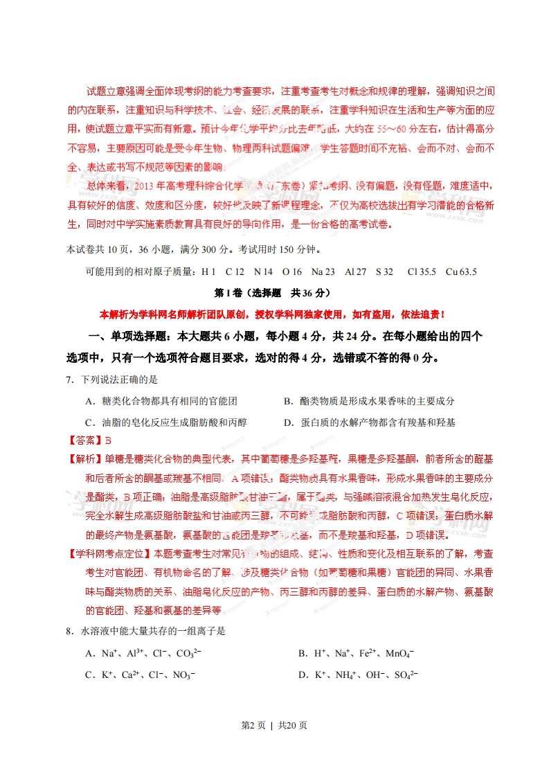
2013年普通高等学校招生全国究一考试(广东卷)埋科综心学试题学科网试卷总评、2013年普通高等学校招生全国统一考试(广东卷)理科综令化学试题,是广东省2010年开始以理科综合形式取代原有X科考试后第年的理科宗合化学试题,试题注重对基础知识、基本能力、基本方法和科学素养考查,加强对运用所学识分“题、解大新问题的能力的考查,试题依据大纲、紧靠课本,反映了《普通高中化学课程标准(实验)》的歡求,体现了普通高中新课程的理念,保证了试题的科学性、规范性和公平性,主面落实好:.两整方案的精神。试题的命制以《2013年普通高等学校水生充一考试理科杀合(化学科)考试大纲(课程标准实验版)》和《2013年普通高等学校招生统一试理科空台(化学利:考试大纲的说明》为依据,参考经全国中学教材审定季员会通过的三种版本的教材内容。针对考生学习水平差异大、考试时间短、学科间思维转换较多等现实情况,今年广东高考理综化学试题进行了科学设计、规划和安排,使试卷以容易题和中等难度题为主,试卷的阅读长度、作答时间和难度均适中,使试卷不仅具有选拔功能,也符合广东考生实际,考生考后对化学试题评价正面。.com试卷在题型结构、知识结构、能力结构等方面布局合理,保持了命题的稳定性与连续性,稳中有新意。化学考试内容覆盖5个专题内容,各专题内容此例符合考试说明要求,考点覆盖率约90,各知识能力要求符合考试大纲及说明。试题注重以真实材料为情境,关注$T$三的相互联系,将基础知识、技能与方法的考查和能力水平的考查交融于一体,运用能力考查模型,凸现能力立意,体现化学学科思想和方法以及新课程理念,令试题有好的信度和区分度。试题以能力立意,考查考生对化学基础知识、基本技能和方法的掌握情况,以及运用化学视角和所学知识分析、解决化学具体间题的能力和自主学习能力;试题注重理论联系实际,引导学生关注与化学有关的科学技术、社会经济和生态环境的协调发展,关注现实可题,重视对考生化学科学素养的全面考查,促进学生在知识与技能、过程与方法、情感态度和价值观等方面的全面发展。第1页|共20页式题立意强调全面体现考纲的能力考查要求,注重考查考生对慨念和规律的理解,强调知识之间的内在联系,注重知识与科学技术、4会、经:反展的联系,注重学科知识在生活和生产等方面的应用,使试题立意平实而有新意。预计今年学平均订比去年":低,大约在55~60分左右,估计得高分不容易,主要原因可能是受今年生物、物理两科试题偏戏,学生答题时间不充裕、会而不对、会而不全、表达或书写不规范等因素的影响总体来看,2013年高考理科综合化学,,东卷)紧考纲、没有偏题,没有怪题,难度适中,具有较好的信度、效度和区分度,较好"友映了新评程理念,不仅为高校选拔出有学习潜能的合格新生,同时对中学实施素质教育具有良好的导向作用,是一份合格的高考试卷。本试卷共10页,36小题,满分300分。考试用时150分钟。可能用到的相对原子质量:H1C12N14O16Na23A127S32C135.5Cu63.5第I卷(选择题共36分)本解析为学科网名师解析团队原创,授权学科网独家使用,如有盗用,依法追责!一、单项选择题:本大题共6小题,每小题4分,共24分。在每小题给出的四个选项中,只有一个选项符合题目要求,选对的得4分,选错或不答的得0分。7.下列说法正确的是A.糖类化合物都具有相同的官能团B.酯类物质是形成水果香味的主要成分C.油脂的皂化反应生成脂肪酸和丙醇D.蛋白质的水解产物都含有羧基和羟基【答案】B【解析】单糖是糖类化合物的典型代表,其中葡萄糖是多羟基程,果糖是多羟基酮,前者所含的醛基和后者所含的酮基或羰基不相同:A项错识:酯类物贞具有水果香味,形成水果香味的主要成分是酯类,B项正确:油脂是高级脂肿<甘油三二,属于英,与强碱溶液混合加热发生皂化反应,完全水解生成高级脂肪酸盐和甘油或丙三醇,不可能成脂肪酸和丙醇,C项错误:蛋白质水解的最终产物是氨基酸,氨基酸的店能团是羚基,而不是羧基和羟基,D项错误。【学科网考点定位】本题考查考生对常见物的组成、宪、性质和变化及相互联系的了解,考查考生对官能团、有机物命名的了解.及糖类抄合物(如芦萄糖和果糖)官能团的异同、水果香味与酯类物质的关系、油脂皂化反应的产物、丙三醇和丙醇的差异、蛋白质的水解产物、氨基酸的官能团、羟基和氨基的差异等8.水溶液中能大量共存的一组离子是A.Na、A3t、C-、CO32B.Ht、Nat、Fe2+、MnOC.K、Ca2+、C-、NO3D.Kt、NHt、OH-、SOa2-第2页|共20页【答案】C【解析】A1与C0:2容易在水中发生双水解反应,生成氢氧化铝沉淀和二氧化碳气体,即2A1*+3C0:ˉ→3H0==2A1(OH:→3C02↑,A项错误;0:ˉ具有强氧化性,Fe2具有还原性,它们在酸性溶液中容易发生氧化还原反应,即8H→Fe+nO:==Fe3+n+4HO,B项错误,K*、Ca2*C1ˉ、O:之间不能发生复分解反应和氧化还原反应,因此它们在水中能大量共存,C项正确:NH:和OH容易发生复分解反应,生成一水合氨或者氨气和水,即NH:+OH“=NH·H:O或NH↑+H,O,D项错误.【学科网考点定位】考查考生对离子反应的概念、氧化还原反应概念、离子反应发生条件的了解,以及对常见离子性质的掌握程度。主要涉及A1的水解性、C0:2的水解性、MO:的强氧化性、Fe2具有还原性、NH的水解性、H:·H0的弱碱性和不稳定性等。9.设n为阿伏加德罗常数的数值,下列说法正确的是A.常温常压下,8gO2含有4nA个电子B.1L0.1molL-1的氨水中有na个NHC.标准状况下,22.4L盐酸含有nA个HCI分子D.1molNa被完全氧化生成NaO2,失去2na个电子【答案】A【解析】氧气的相对分子质量为32,其摩质量为二gmo1,中tu可得,(0)=8g÷32gmo1=1/4mo1,由于1个0原子含有8个电子,1个02含有16个电子,刚电子与氧气的物质的量之比等于16,由此可得关系式O~16:ˉ,P电子与氧气的物贞的量之比等于系数之比,则电子)=16州O2)=16×1/4mol=4mol,N电子)=·已子)·A=4mo1、Amo1=4A,A项正确;假设氨水的溶质为NH·HO,由c·=n可得,NH·H:O)=·=0.1moLX1L=0.1mol,由于NH·H0是弱碱,不能完全电离出铵根离行,其电离是反应,即NH·H:O一NH*+OH,则NH)远远小于NH·HO,则NNH:远1行0.14,B墙误:盐酸是液体,不能用V÷22.4Lmol计算出其物质的量,且H©是强酸.水中能完全电离成复离子和氯离子,不可能存在H©分子,C项错误;由钠的性质可得:2Na+O:△Na:O,根据化合价升高总数等于失去电子数可得如下关系式:2Na-0:△Na:O~2e,P失去克与Na甘砌质的量之比等于关系式中的系数之比,则1mo1Na被完全氧化生成NaO,时失去个电子,D项错误。www.zxxk.com第3页|共20页
喜欢就支持一下吧
点赞8 分享