2009年高考化学试卷(山东)(解析卷)

第1页 / 共6页

第2页 / 共6页

第3页 / 共6页

第4页 / 共6页
该文档为免费文档,您可直接下载完整版进行阅读
2009年高考化学试卷(山东)(解析卷)-初高中资料试题文库
2009年高考化学试卷(山东)(解析卷)
此内容为免费资源,请登录后查看
0
免费资源
THE END
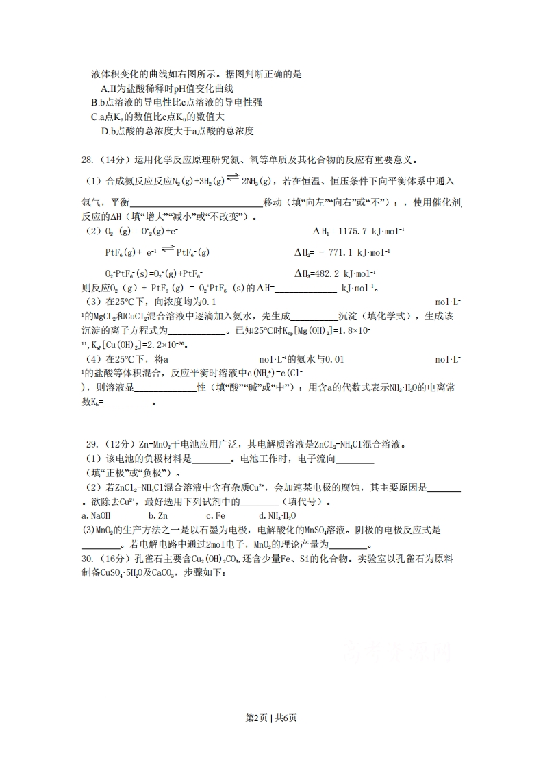
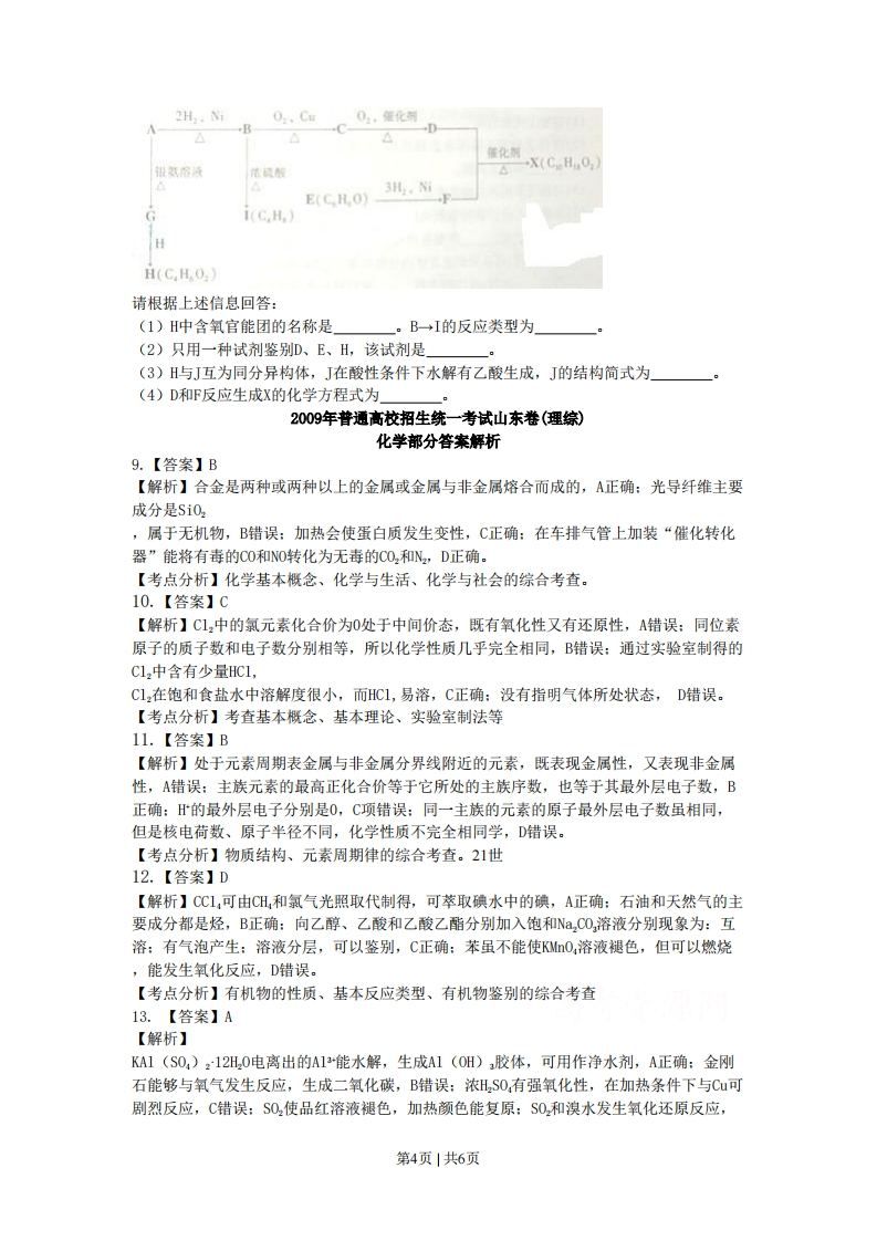
2009年普通高校招生统一考试山东卷(理综)化学部分9.下列叙述错误的是A.合金材料中可能含有非金属元素B.人造纤维,合成纤维和光导纤维都是有机高分子化合物C.加热能杀死流感病毒是因为病毒的蛋白质受热变性D.在车排气管上加装“催化转化器”是为了减少有害气体的排放10.下列关于氯的说法正确的是A.C1z具有很强的氧化性,在化学反应中只能作氧化剂B.若,C1、C1为不同的核素,有不同的化学性质C.实验室制备C1,可用排饱和食盐水集气法收集D.1.12LC12含有1.7N,个质子(N表示阿伏伽德罗常数)11.元素在周期表中的位置,反映了元素的原子结构和元素的性质,下列说法正确的是A.同一元素不可能既表现金属性,又表现非金属性B.第三周期元素的最高正化合价等于它所处的主族序数C.短周期元素形成离子后,最外层电子都达到8电子稳定结构D.同一主族的元素的原子,最外层电子数相同,化学性质完全相同12.下列关于有机物的说法错误的是A.CCl,可由CH,制得,可萃取碘水中的碘B.石油和天然气的主要成分都是碳氢化合物C.乙醇、乙酸和乙酸乙酯能用饱和NazCO溶液鉴别D.苯不能使K0,溶液褪色,因此苯不能发生氧化反应13.下列推断合理的是A.明矾[KA1(S0,)212H0]在水中能形成A1(0H)胶体,可用作净水剂B.金刚石是自然界中硬度最大的物质,不可能与氧气发生反应C.浓HS0,有强氧化性,不能与Cu发生剧烈反应D.将S0通入品红溶液,溶液褪色后加热恢复原色:将$0通入溴水,溴水褪色后加热也能恢复原色V20514.2S02(g)+02(g)2SO3(g)是制备硫酸的重要反应。下列叙述正确的是A.催化剂V2O不改变该反应的逆反应速率B.增大反应体系的压强,反应速率一定增大C该反应是放热反应,降低温度将缩短反应达到平衡的时间D.在t1、l2时刻,SO3(g)的浓度分别是c1,c2,则时间间隔t1~内,SO3(g)生成的平均速率为y=5-S2-15某温度下,相同H值的盐酸和醋酸溶液分别加水稀释,平衡pH值随溶第1页|共6页溶液体积液体积变化的曲线如右图所示。据图判新正确的是A.Ⅱ为盐酸稀释时pH值变化曲线B.b点溶液的导电性比c点溶液的导电性强C.a点K的数值比c点K的数值大D.b点酸的总浓度大于a点酸的总浓度28.(14分)运用化学反应原理研究氮、氧等单质及其化合物的反应有重要意义.(1)合成氨反应反应N2(g)+3H2(g)一2NH(g),若在恒温、恒压条件下向平衡体系中通入氩气,平衡移动(填“向左“向右”或“不”):,使用催化剂反应的△H(填“增大“减小”或“不改变”)。(2)02(g)=0z(g)+e△H=1175.7kJmo1-Ptf(g)+e1=Ptf。(g)△H=-771.1 kJ-mol-O2PtF6(s)=02*(g)+PtFe-△H2=482.2kJmo1-4则反应O2(g)+PtF。(g)=02PtF6(s)的△H=kJ-mol-(3)在25℃下,向浓度均为0.1mol-L-的MgCL和CuCl混合溶液中逐滴加入氨水,先生成沉淀(填化学式),生成该沉淀的离子方程式为。己知25C时K[Mg(0H)]=1.8×10",K。[Cu(0H)z]=2.2×102"。(4)在25C下,将amo1·L的氨水与0.01mol-L-的盐酸等体积混合,反应平衡时溶液中c(NH,)=c(C1),则溶液显性(填“酸“碱”或“中”):用含a的代数式表示NH2H0的电离常数K=29.(12分)Zn-Mn02干电池应用广泛,其电解质溶液是ZnCl2-H,C1混合溶液。(1)该电池的负极材料是。电池工作时,电子流向(填“正极”或“负极”)。(2)若ZC12-NH,C1混合溶液中含有杂质Cu2*,会加速某电极的腐蚀,其主要原因是。欲除去Cu2,最好选用下列试剂中的(填代号)。a.NaOHb.Znc.Fed.NH H2O(3)MOz的生产方法之一是以石墨为电极,电解酸化的MnS0,溶液。阴极的电极反应式是。若电解电路中通过2mol电子,n0,的理论产量为30.(16分)孔雀石主要含Cu,(OH)C0,还含少量Fe、Si的化合物。实验室以孔雀石为原料制备CuS0,·5H,0及CaC02,步骤如下:第2页|共6页.Si0,稀1H,S0-.F(0H)孔雀石其制·溶液A→溶减BCuo过园.C0→溶液C一Gu50,·5H,(0CaCl溶液CaC0,NH,·H,O请回答下列问题:(1)溶液A的金属离子有Cu2、Fe2、Fe。从下列所给试剂中选择:实验步骤中试剂①为_(填代号),检验溶液A中Fe2的最佳试剂为(填代号)。a.KMn0b.(NH)2Sc.H.O2d.KSCN(2)由溶液C获得CuS0,5H,0,需要经过加热蒸发、、过滤等操作。除烧杯、漏斗外,过滤操作还用到另一玻璃仪器,该仪器在此操作中的主要作用是」(3)制备CaCO,时,应向CaCl,i溶液中选通入(或先加入)(填化学式)。若实验过程中有氨气逸出,应选用下列装置回收(填代号)。多孔球泡(4)欲测定溶液A中F2的浓度,需要用容量瓶配制某标准溶液,定容时视线应,直到。用KO,标准溶液滴定时应选用滴定管(填“酸式”或“碱式”)。(选做部分)32.(8分)(化学一物质结构与性质)C和Si元素在化学中占有极其重要的地位.(1)写出Si的基态原子核外电子排布式从电负性角度分析,C、Si和O元素的非金属活泼性由强至弱的顺序为】(2)SiC的晶体结构与晶体硅的相似,其中C原子的杂化方式为」,微粒间存在的作用力是■(3)氧化物MO的电子总数与SiC的相等,则M为(填元素符号)。MO是优良的耐高温材料,其晶体结构与NaCl晶体相似。MO的熔点比CaO的高,其原因是(4)C、Si为同一主族的元素,C0,和Si0化学式相似,但结构和性质有很大不同。C0,中C与0原子间形成0键和π键,Si0,中Si与0原子间不形成上述π健。从原子半径大小的角度分析,为何C、0原子间能形成,而Si、0原子间不能形成上述π键33.(8分)(化学一有机化学基础)下图中X是一种具有水果香味的合成香料,A是有直链有机物,E与FClz溶液作用显紫色。第3页|共6页
喜欢就支持一下吧
点赞14 分享