2023年高考地理试卷(全国甲卷)(解析卷)

第1页 / 共11页

第2页 / 共11页

第3页 / 共11页

第4页 / 共11页
该文档为免费文档,您可直接下载完整版进行阅读
2023年高考地理试卷(全国甲卷)(解析卷)-初高中资料试题文库
2023年高考地理试卷(全国甲卷)(解析卷)
此内容为免费资源,请登录后查看
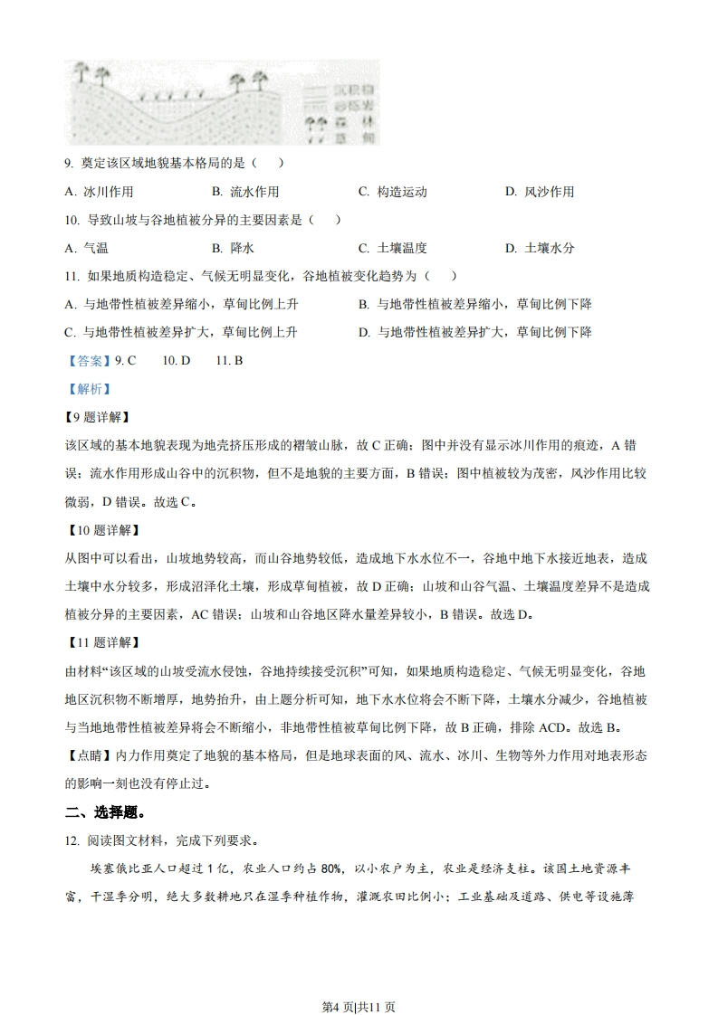
0
免费资源
THE END
地理一、选择题。2005年前后,福建泉州开始购买国外优良而昂责的胡萝卜种子,在沿海沙质土地进行大规模种植。产品主要出口东亚、东南亚国家,成为全国重要的胡萝卜出口基地。2020年,泉州与中国农业科学院合作培育的胡萝卜种子已接近国际先进水平,替代了进口种子,当地海关也助力胡萝卜出口基地发展,全程跟踪胡萝卜生产过程,并保障产品及时通关,据此完成下面小题。1.泉州成为全国重要胡萝卜出口基地的主要原因是()①胡萝卜精深加工能力强②拥有优良港口③胡萝卜品质优且产量大④铁路运输发达A.①②B.②③C.③④D.①④2.实现进口种子替代对泉州胡萝卜产业发展的重要作用是()A.明显提高胡萝卜产量B.明显提高胡萝卜质量C.增加胡萝卜出口国家D.增加胡萝卜种植收益3.泉州海关助力胡萝卜出口基地发展,重点关注胡萝卜的()①新鲜程度②出口关税③出口数量④食用安全A.①②B.②③C.③④D.①④【答案】1.B2.D3.D【解析】【1题详解】从材料可以看出,主要出口产品就是农产品胡萝卜,故无法得出精深加工能力强,①不是原因:产品主要出口东亚、东南亚国家,对泉州而言,到达这些国家(比如日本)主要依赖海运,故拥有优良的港口是其优势条件,故②正确,④错误:由材料“购买国外优良而昂贵的胡萝卜种子”可知,胡萝卜品质优,只有品质优才具有竞争力,另由材料“大规模种植”可知产量大,故③正确。综上所述,②③正确,故选B。【2题详解】由材料“购买国外优良而昂贵的胡萝卜种子”可知,依赖国际种子的胡萝卜利润空间有限,而替代了进口种子,可以增加胡萝卜种植收益,故D正确:国产胡萝卜种子己接近国际先进水平,没有明显提高产量和质量,故AB错误:胡萝卜出口国家的增多与我国的对外开放程度加深有关,与替代进口种子关系不大,故C错误。故选D。【3题详解】当地海关助力胡萝卜出口基地发展,全程跟踪胡萝卜生产过程,并保障产品及时通关,从“安全“新鲜”两大关键,对出口胡萝卜全程呵护,助力胡萝卜扩大出口,①④正确,而出口关税和出口数量不是海关重点第1页共11页关注因素,故排除②③。故选D。【点睛】针对保鲜胡萝卜出口周期仅约100天,时段集中,而且日本等进口国对农残限量标准要求高等特点,泉州检验检疫局强化源头监控力度,推进和完善“公司+基地+标准化”监管模式,健全质量安全追溯体系,确保产品质量安全。同时,该局采取节假日加班、预约服务等措施,为企业提供便捷高效通关服务,促进胡萝卜出口。技术进步对人口分布有重要作用,1790~1870年,随希蒸汽机等技术的应用,美国人口更加趋向技术进步,美国的用水来源结枸随之变化,河流对人口分布的重要性相对减弱,据此完成下面小题。4.影响1790~1870年美国人口分布变化趋势的主要因素是()①工业②农业③内河运输④公路运输A.①③B.①④C.②③D.②④5.1870年后,美国用水来源结构发生变化,主要表现为()A.河流水比例上升B.河流水用量减少C.地下水比例上升D.地下水用量最多【答案】4.B5.C【解析】【4题详解】“1790一1870年”美国进行了广泛的工业化,由于资本主义工业的发展,将大量农业人口吸引到工厂工作,故①正确,②错误:机器生产的发展,促进了交通运输事业的革新,为了快捷便利地运送货物、原料,公路运输逐渐取代内河航运,故③错误,④正确。故①④正确,故选B。【5题详解】1870年后,随着人口大规模西移和工业化、城镇化的发展,美国大量开发利用地下水,地下水比例上升,C正确:由材料“河流对人口分布的重要性相对减弱”可知,河流水比例下降,故A错误:比例下降不代表用水量下降,地下水使用量相对有限,其比例上升并不表示用量最多,故BD错误。故选C。【点睛】美国产业革命直接的社会经济影响是人口大量涌入城市。1790年,美国人口超过8000的城市只有6个,1860年,激增到141个。1810年,新英格兰超过1万人口的城市只有3个,共5.6万人:1860年,己猛增到26个,68.2万人。下图显示地中海北岸某地水系分布,①)②③④为湖泊,其中①)②③分别与入湖河流构成独立水系。研究者在野外考察中发现,①②③南侧高地上均存在谷地,谷底卵石推积,研究表明该地曾发生过水系重组。据此完成下面小题。第2页共11页
喜欢就支持一下吧
点赞7 分享