2010年高考地理试卷(全国卷Ⅱ)(空白卷)

第1页 / 共5页

第2页 / 共5页

第3页 / 共5页

第4页 / 共5页
该文档为免费文档,您可直接下载完整版进行阅读
2010年高考地理试卷(全国卷Ⅱ)(空白卷)-初高中资料试题文库
2010年高考地理试卷(全国卷Ⅱ)(空白卷)
此内容为免费资源,请登录后查看
0
免费资源
THE END
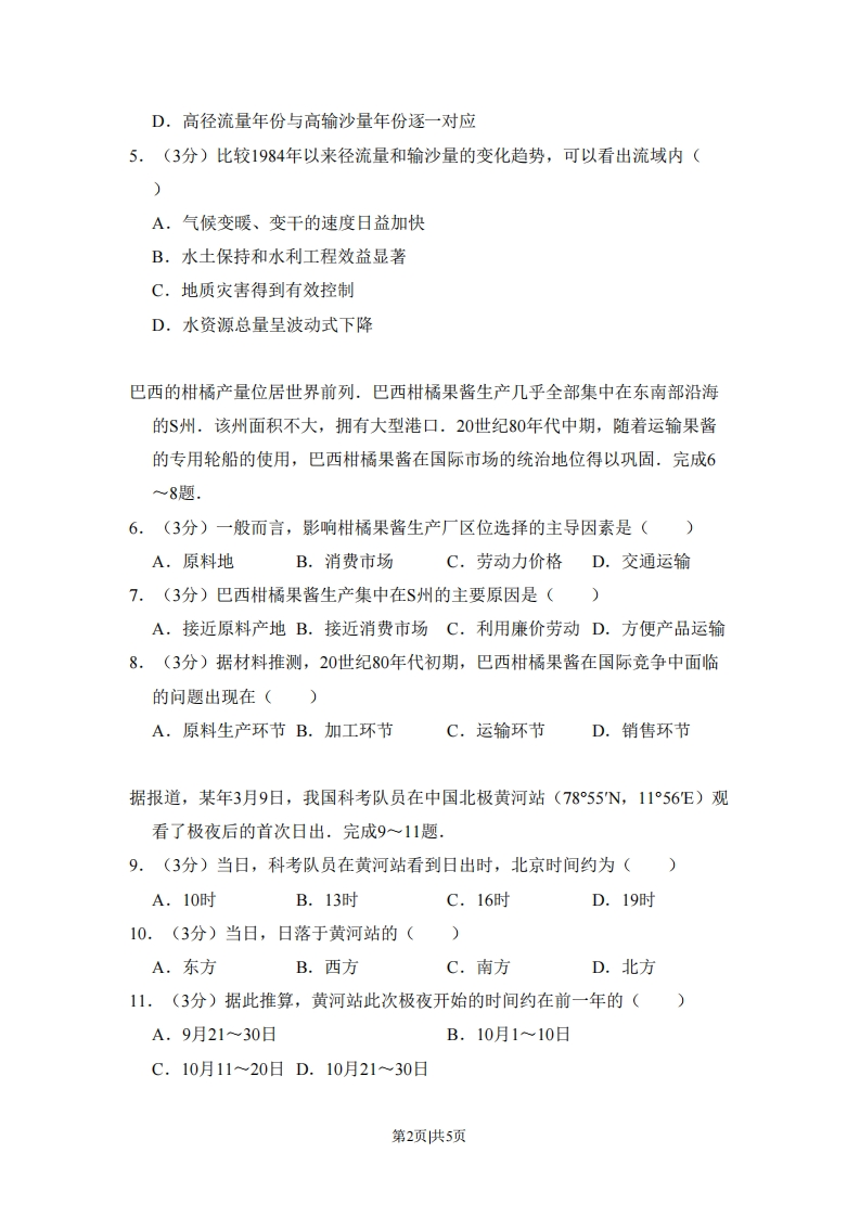
2010年全国统一高考地理试卷(全国卷Ⅱ)一、选择题(共4小题,每小题0分,满分0分)如图是2010年3月中旬发生在我国的沙尘暴的一幅遥感影像.图中色调由浅到深依次是云层、被卷到空中的沙尘和陆地表面.读图完成1~3题.云层沙尘沙尘云层1.(3分)该沙尘暴发生地位于()A.副极地低压带B.西风带C.副热带高压带D.东北信风带2.(3分)导致该沙尘暴的天气系统是()A.反气旋、冷锋B.反气旋、暖锋C.气旋、冷锋D.气旋、暖锋3.(3分)影像中部显示的是该沙尘暴的()A.中心区,沙尘扬升B.边缘区,沙尘扩散C.中心区,沙尘沉降D.边缘区,沙尘沉降如图示意某河流入海径流量和输沙量的逐年变化.读图,完成4一5题1400170012006005001006040020020010019501955196019651970197519801945198019%20002005(4年p一径流量一…输沙量4.(3分)图中信息表明该河流()A.1950~1969年输沙量与径流量年变化同步B.1985年之后输沙量和径流量变化趋势相反C.1950~2005年输沙量的变化率高于径流量的变化率第1页供5页D.高径流量年份与高输沙量年份逐一对应5.(3分)比较1984年以来径流量和输沙量的变化趋势,可以看出流域内(A.气候变暖、变干的速度日益加快B.水土保持和水利工程效益显著C.地质灾害得到有效控制D.水资源总量呈波动式下降巴西的柑橘产量位居世界前列.巴西柑橘果酱生产几乎全部集中在东南部沿海的S州.该州面积不大,拥有大型港口.20世纪80年代中期,随着运输果酱的专用轮船的使用,巴西柑橘果酱在国际市场的统治地位得以巩固.完成6~8题.6.(3分)一般而言,影响柑橘果酱生产厂区位选择的主导因素是()A.原料地B.消费市场C.劳动力价格D.交通运输7.(3分)巴西柑橘果酱生产集中在S州的主要原因是()A.接近原料产地B.接近消费市场C.利用廉价劳动D.方便产品运输8.(3分)据材料推测,20世纪80年代初期,巴西柑橘果酱在国际竞争中面临的问题出现在()A.原料生产环节B.加工环节C.运输环节D.销售环节据报道,某年3月9日,我国科考队员在中国北极黄河站(7855N,11°56E)观看了极夜后的首次日出.完成9~11题9.(3分)当日,科考队员在黄河站看到日出时,北京时间约为()A.10时B.13时C.16时D.19时10.(3分)当日,日落于黄河站的()A.东方B.西方C.南方D.北方11.(3分)据此推算,黄河站此次极夜开始的时间约在前一年的()A.9月21~30日B.10月1~10日C.10月11~20日D.10月21~30日第2页供5页
喜欢就支持一下吧
点赞8 分享