2023年高考地理试卷(全国乙卷)(解析卷)

第1页 / 共10页

第2页 / 共10页

第3页 / 共10页

第4页 / 共10页
该文档为免费文档,您可直接下载完整版进行阅读
2023年高考地理试卷(全国乙卷)(解析卷)-初高中资料试题文库
2023年高考地理试卷(全国乙卷)(解析卷)
此内容为免费资源,请登录后查看
0
免费资源
THE END
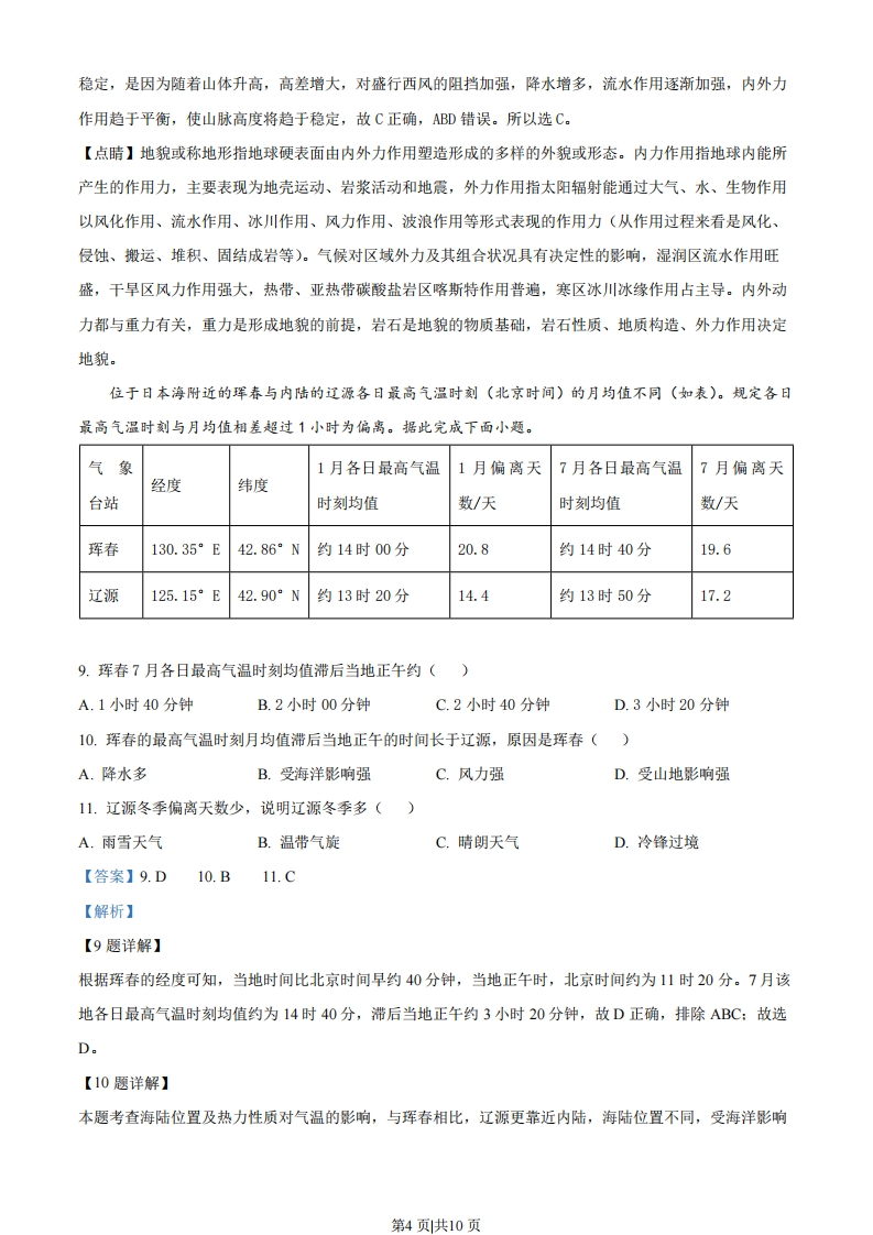
2023年全国高考乙卷地理试题2000年以后,世界打火机生产中心转移到湖南省邵东市。邵东市由原来几家生产作坊快速形成打火机全产业链布局,并相继成立打火机行业协会和打火机出口监管委员会。2009年,多家企业组建了一家集研发、组装、销售于一体的龙头企业。目前,邵东市每年生产的一次性打火机占世界同类打火机总产量的70%。据此完成下面小题1.邵东打火机全产业链布局快速形成的主要原因是()①打火机产业生产链短②打火机产业附加值低③当地有打火机创新技术④当地有打火机产业基础A.①③B.①④C.②③D.②④2.邵东打火机产业发展过程中龙头企业的主要作用是()A.控制各企业发展规模B.协调与外地生产联系C.监督产品质量与价格D.引领产品研发和营销3.除技术创新外,支撑邵东打火机产业长期发展的关键因素是()①快捷的对外交通②稳定的市场需求③有效的企业组织④较高的产品价格A.①②B.②③C.③④D.①④【答案】1.B2.D3.B【解析】【1题详解】本道题主要考查工业地域的形成等相关知识,邵东打火机全产业链布局快速形成原因:邵东市原来有几家生产作坊,说明当地生产打火机有一定的产业基础,故④正确:此外打火机产业为劳动密集型、产业链短,因此能够快速形成,故①正确:产业附加值低不是产业快速形成的主要原因,故②排除:其中当地打火机产业在创立之初,技术并不成熟,故③排除:因此正确答案为B,故排除A、C、D,选择B。【2题详解】根据题干可得,“多家企业组建了一家集研发、组装、销售于一体的龙头企业”,因此可知龙头产业的主要作用为引领产品研发和营销,故D正确,因此排除A、B、C,选择D。【3题详解】打火机生产作为劳动密集型产业,邵东依靠其丰富的廉价劳动力资源,相对便利的交通以及与广东省等沿海地区地缘较近等原因初期发展较快,但不是长期发展的因素,故①排除:但要实现长期发展必须要有稳定的市场需求必须要有稳定的市场需求,故②正确:此外还需要有效的企业组织,提升打火机产业的整体竞争力,故③正确:打火机产品价格较低廉,故④排除:故B正确,因此排除A、C、D,选择B。第1页共10页【点睛】产业竞争力,亦称产业国际竞争力,指某国或某一地区的某个特定产业相对于他国或地区同一产业在生产效率、满足市场需求、持续获利等方面所体现的竞争能力:产业附加值一般指高附加值产业。附加值是附加价值的简称,是在产品的原有价值的基础上,通过生产过程中的有效劳动新创造的价值,即附加在产品原有价值上的新价值。豌豆尖是冬季时令蔬莱。贵州龙里腕豆尖生产历史长、品质优,然而售价低,主要供应周边市场。2016年,龙里豌豆尖被认证为国家地理标志保护产品。近年来,通过与蔬莱经销商合作,利用快速冷链运输,龙里碗豆尖以较高价格畅销少数城市(如图)。据此完成下面小题北京。上海贵阳龙广州深圳澳门香港一快速冷链运输4.如今龙里豌豆尖能够以较高价格畅销的关键是()①提高销售价格②扩大种植规模③拓展销售渠道④保持产品新鲜A①②B.②③C.③④D.①④5.龙里豌豆尖主要供应少数城市,是因为这些城市()A.人口规模大B.消费水平高C.飞机航班多D.冬季蔬菜少【答案】4.C5.B【解析】【4题详解】提高产品的销售价格不能使豌豆尖畅销,①错误:根据市场供求关系,单纯扩大种植规模不利于提高价格,②错误:根据材料,2016年之前,豌豆尖主要供应周边市场,现在通过蔬菜经销商合作,利用快速冷链运输到北京、上海、广州、深圳、上海、香港、澳门等大城市,拓展了销售的渠道和范围,远距离运输也能保持产品新鲜,③④正确。故选C。【5题详解】根据材料,龙里豌豆尖以较高价格畅销,人口规模大不能保证人们能接受豌豆尖较高的价格,A错误:根据图示,龙里豌豆尖主要供应北京、上海、广州、深圳、上海、香港、澳门等大城市,是因为这些地区的第2页共10页
喜欢就支持一下吧
点赞9 分享