2015年高考地理试卷(北京)(空白卷)

第1页 / 共6页

第2页 / 共6页

第3页 / 共6页

第4页 / 共6页
该文档为免费文档,您可直接下载完整版进行阅读
2015年高考地理试卷(北京)(空白卷)-初高中资料试题文库
2015年高考地理试卷(北京)(空白卷)
此内容为免费资源,请登录后查看
0
免费资源
THE END
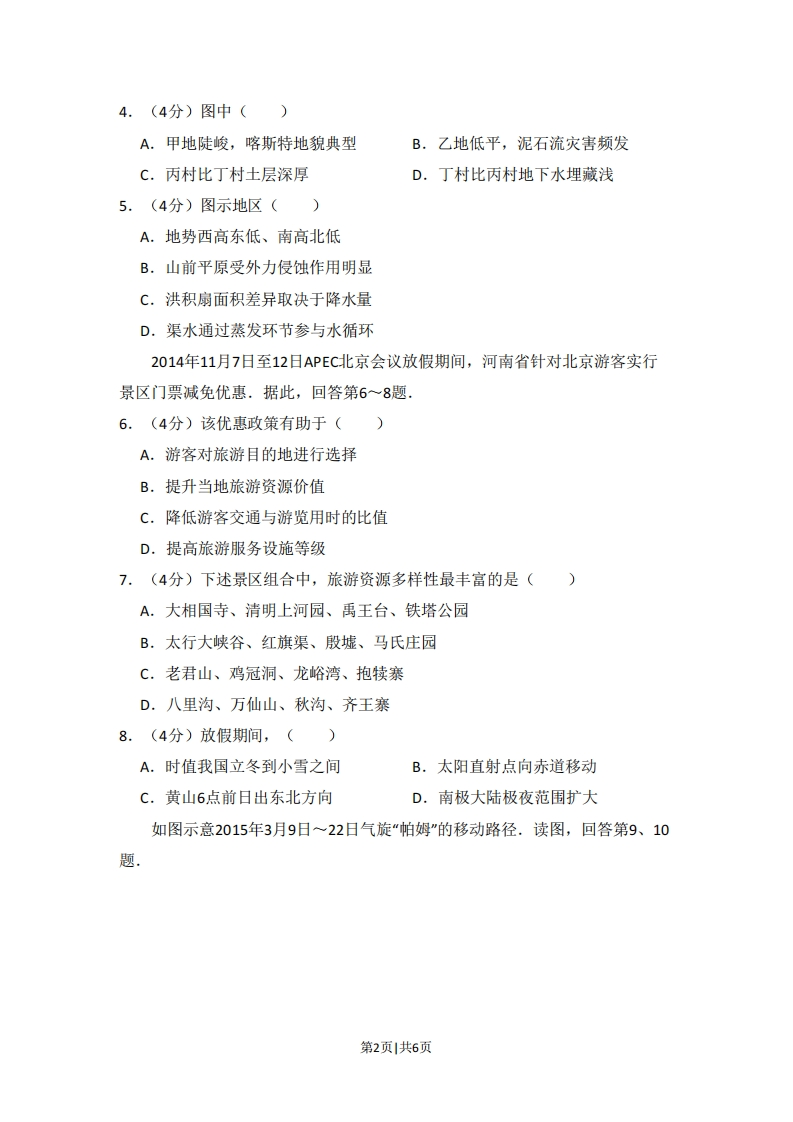
2015年北京市高考地理试卷一、选择题从太白山的北麓往上,越上树木越密越高,上到山的中腰再往上,树木则越稀越矮.待到大稀大矮的境界,繁衍着狼的族类,也居住了一户猎狼的人家(引自贾平凹《太白山记》,太白山为秦岭主峰,海拔3767米),据此,回答第1、2题.1.(4分)太白山()A.北麓为亚热带常绿阔叶林带B.北坡山中腰降水量比山麓少C.又密又高的树木在针叶林带D.树木大稀大矮处为稀树草原2.(4分)如果过度猎狼,将会(①造成山区生物多样性减少②增加山区的环境承载力③导致不良消费观念的形成④破坏可持续发展的公平性,A.①②B.②③C.③④D.①④3.(4分)如图为某地公共设施的服务范围示意图.读图,图中最有可能为博物馆、乡(镇)行政机构、集贸市场的依次是()03千米图例0米一一河流…省界…县(区)界米服务范围A.⑥①②B.⑤③⑥C.③②④D.①④⑤如图为华北某地局部示意图.读图,回答第4、5题.品黏土命村庄四粉沙泉628沙感石引水土干士花岗岩了地表水流向北断层一一一地下水水位第1页1共6页4.(4分)图中()A.甲地陡峻,喀斯特地貌典型B.乙地低平,泥石流灾害频发C.丙村比丁村土层深厚D.丁村比丙村地下水埋藏浅5.(4分)图示地区()A.地势西高东低、南高北低B.山前平原受外力侵蚀作用明显C.洪积扇面积差异取决于降水量D.渠水通过蒸发环节参与水循环2014年11月7日至12日APEC北京会议放假期间,河南省针对北京游客实行景区门票减免优惠.据此,回答第6一8题.6.(4分)该优惠政策有助于()A.游客对旅游目的地进行选择B.提升当地旅游资源价值C.降低游客交通与游览用时的比值D.提高旅游服务设施等级7.(4分)下述景区组合中,旅游资源多样性最丰富的是()A.大相国寺、清明上河园、禹王台、铁塔公园B.太行大峡谷、红旗渠、殷墟、马氏庄园C.老君山、鸡冠洞、龙峪湾、抱犊寨D.八里沟、万仙山、秋沟、齐王寨8.(4分)放假期间,()A.时值我国立冬到小雪之间B.太阳直射点向赤道移动C.黄山6点前日出东北方向D.南极大陆极夜范围扩大如图示意2015年3月9日~22日气旋“帕姆"的移动路径.读图,回答第9、10题第2页1共6页
喜欢就支持一下吧
点赞7 分享