2014年高考地理试卷(广东)(解析卷)

第1页 / 共9页

第2页 / 共9页

第3页 / 共9页

第4页 / 共9页
该文档为免费文档,您可直接下载完整版进行阅读
2014年高考地理试卷(广东)(解析卷)-初高中资料试题文库
2014年高考地理试卷(广东)(解析卷)
此内容为免费资源,请登录后查看
0
免费资源
THE END
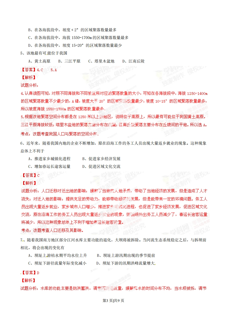
2014年普通高等学校招生全国统一考试(广东卷)文科综合地理第I卷本卷共35小题。每小题4分,共140分。在每个小题给出的四个选项中,只有一项是符合题目要求的。一、选择题:本大题共35小题,每小题4分,共140分。在每小题列出的四个选项中,只有一项是符合题目要求的。1、图1为某年许昌与周边部分城市的高速公路日均流量图,根据流量大小分为五个等级。下列城市与许昌之间的高速公路日均流量处于同一等级的是焦作新乡济源郑州:开封洛附图例城市川均流發(辆)一>3000许县-100-3000401-1000151-400平顶山<151漯河图1A、平顶山和新乡B、焦作和漯河C、济源和开封D、郑州和洛阳【答案】c【解析】试题分析:根据图例的提示,由图可知流的5个等织由花细不同的线表示,所以粗细相同的线为同一等级,而平顶山的日均流量大于新乡:济源和开封两个城市与许昌之间的高速公路日均流量处于同一等级:焦作的日均流量小于开封;郑州的日均流量六于洛阳。所以选C。第1页供9页考点:该题考查读图理解分析能力。2、近年来,我国南方沿海出现“填海造房风”,所建“海景房”将吸引居民居住在海岸线附近。“海景房”面临的灾害风险最小的是A、台风引发风暴潮B、寒潮造成冰冻C、海岸受侵蚀后退D、地表下沉塌陷【答案】B侵权化【解析】试题分析:我国南方沿海地区,是台风多发地区,海水暴浮容易引发风暴潮,南方沿海地区气温高,受寒潮影响小,且南方水面不会冰冻,海景房位于海边,受很侵蚀,海岸受侵蚀后退,海景房多填海而成,地基不稳定,地表易下沉塌陷,以“海景房”面五的灾害风险录小的是寒潮造成冰冻。考点:该题考查我国自然灾害分布和成因3、沙漠中植被的出现可对沙丘产生一定的影响。其主要作用机制是A、降低风速进而增加风沙流对地表的侵蚀B、增加风沙流中颗粒物的含量而减少堆积C、促进风沙流携沙能力的增强而增大侵蚀D、拦截风沙流中的悬浮颗粒物并形成沉降【答案】D【解析】试题分析:沙漠中植被的出现可对沙丘产生一定的影响,主要表现在对渐弱风速,拦截风沙流中的沙尘,风速降低,降低风速进而减少风沙流对地表的侵蚀,A镜,植被的出现产生的阻挡作用,降低了风沙流的携沙能力,增加风沙堆积,B、C错,则被植被烂风沙流中的是子颗粒物容易形成沉降。考点:本题考查植被对地理环境的影响。图2、图3分别为我国某地不同海拔、不同坡度的乡村聚落数量统计图。读图并结合所学知识,完成4-5题.1400140012001200100011000800600400400200P00月200F<12501250-14001400-13501550-17001700-18502185022-55-1010-1515-20220海线(m)城度()图2图34.由图可知,下列描述符合该地乡村聚落数量空间分布特点的是A、在各海拔段中,海拔1250-1400m的区域聚落数量最少第2页供9页
喜欢就支持一下吧
点赞11 分享