2022年高考地理试卷(山东)(解析卷)

第1页 / 共16页

第2页 / 共16页

第3页 / 共16页

第4页 / 共16页
该文档为免费文档,您可直接下载完整版进行阅读
2022年高考地理试卷(山东)(解析卷)-初高中资料试题文库
2022年高考地理试卷(山东)(解析卷)
此内容为免费资源,请登录后查看
0
免费资源
THE END
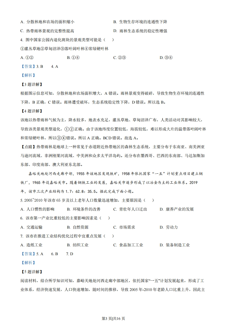
山东省2022年普通高中学业水平等级考试地理注意事项:1.答卷前,考生务必将自己的姓名、考生号等填写在答题卡和试卷指定位。2.回答选择题时,选出每小题答案后,用铅笔把答题卡上对应题目的答案标号涂黑。如需改动,用橡皮擦干净后,再选涂其他答案标号。回答非选择题时,将答案写在答题卡上。写在本试卷上无效。3。考试结束后,将本试卷和答题卡一并交回。一、选择题:本题共15小题,每小题3分,共45分。每小题只有一个选项符合题目要求。双核结构是指在某区域内由区域中心城市和港口门户城市及其连线构成轴线。由此引领和推动所在区域发展的一种空间结枸现象。下图为沈阳一大连双核结枸示意图,据此完成下面小题。120°E沈阳040N连。。城市-一国界省界1.沈阳一大连双核结构的形成,主要是因为两城市(A.在区位和功能上存在互补B.在地域文化方面存在互补C.交通便捷且空间距离较近D.社会经济发展的水平相近2.沈阳一大连双核结构有利于()①促进大连市建成东北地区中心城市②促进沈阳一大连区域经济协同发展③增强沈阳市对辽中南地区的辐射功能④提高沈阳和大连两城市传统工业比重第1页共16页A.①②B.①④C.②③D.③④【答案】1.A2.C【解析】【1题详解】根据材料信息可知,双核结构是以区域中心城市和港口门户城市两类不同功能定位的城市为主构建的。沈阳和大连是辽宁省规模最大的两大城市,两座城市区位条件优越,城市功能比较齐全,其区位和功能可以互为补充,形成双核结构可发挥最大作用,A正确:沈阳和大连均在辽宁省内,两城市间地域文化差异较小,B错误:交通使捷且空间距离较近、社会经济发展水平相近都是两城构建双核结构城市的有利因素,但都不是主要因素,C、D错误。本题应选A。【2题详解】根据目前的发展规划,沈阳是东北地区的中心城市,而大连不是,①错误:沈阳一大连双核结构可以促进沈阳、大连以及沿线地区的交流,能够促进沈阳一大连区域经济协同发展,②正确:沈阳一大连双核结构可以促进沈阳市的技术、人才等向辽中南地区流动,增强沈阳市对辽中南地区的辐射带动作用,③正确:沈阳一大连双核结构主要是为了促进区域产业结构调整,促进区域经济发展,提高传统工业的比重不利于两地产业结构调整和转型,④错误。所以选C。【点睛】双核型空间结构中的端点城市,即由政治、经济、文化三位一体的区域中心城市与行使区域中心城市的门户港城功能的港口城市组合,构成了一种空间度更大、区域效应更为强烈的广义港城空间结构关系,是区域发展中的一种高效的空间结构形态。广泛存在于中国沿海和沿江地区,以及其他国家和地区中。双核型空间结构实现了区域中心城市的趋中性与港口城市的边缘性的有机结合,可以实现区位上和功能上的互补。尼日利亚东南部的热带雨林是非洲仅存的原始热带雨林之一。1991年,尼日利亚政府在热带雨林存量较大的地区建立了克罗斯河国家公园。某机构利用遥感等地理信息技术对1986年和2010年国家公园所在区城的景观进行了对比研究(下图)。据此完成下面小题。855国915E55甲学1作620N610Nep卫96年72010年☐分微林地和农场☐休地图退化块一定好点-==同浆公边蓉3.与1986年相比,2010年克罗斯河国家公园范围内()第2页共16页
喜欢就支持一下吧
点赞12 分享