2018年高考地理试卷(浙江)(4月)(解析卷)

第1页 / 共16页

第2页 / 共16页

第3页 / 共16页

第4页 / 共16页
该文档为免费文档,您可直接下载完整版进行阅读
2018年高考地理试卷(浙江)(4月)(解析卷)-初高中资料试题文库
2018年高考地理试卷(浙江)(4月)(解析卷)
此内容为免费资源,请登录后查看
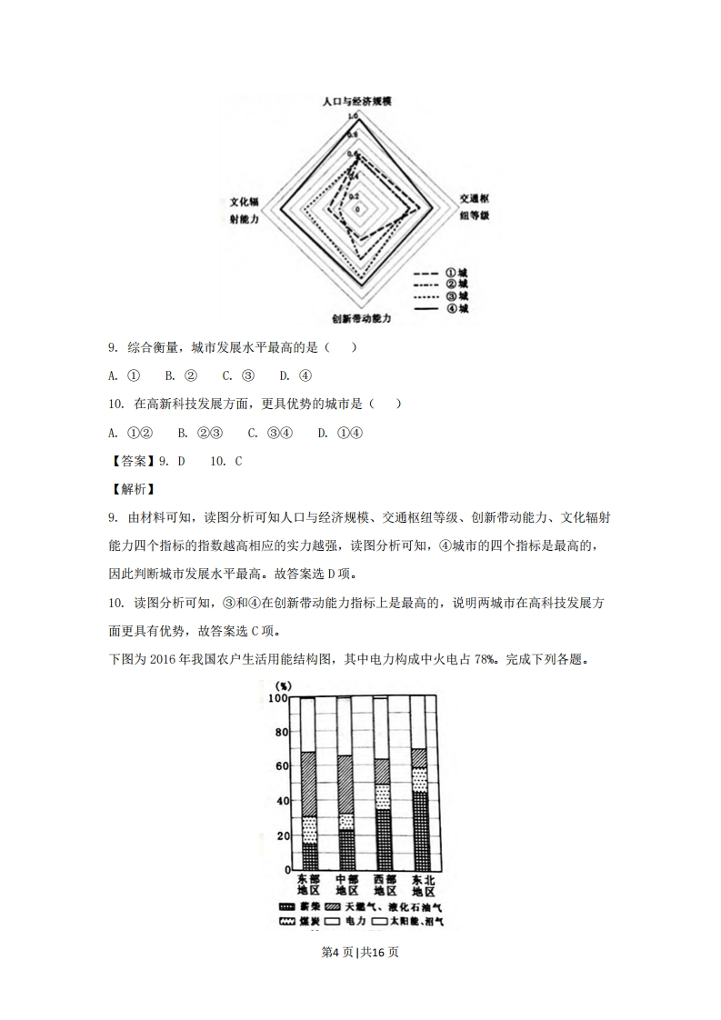
0
免费资源
THE END
浙江省普通高校招生2018届高三4月选考科目考试第I卷一、选择题(本大题共25小题,每小题2分,共50分。每小题给出的四个备选项中只有一个是符合题目要求的,不选、多选、错选均不得分)近年来,春运期间民工从珠三角地区返回到中西部的“摩托大军”规模显著缩小,驾驶私家车返乡数量大幅增加。完成下列各题。1.影响民工返乡交通方式变化的主要因素是()A.收入水平B.舒适程度C.交通条件D.区域差距2.春运期间,这种交通出行方式变化的主要影响是()A.缓解珠三角地区城市空城化B.制约珠三角地区产业向外转移C.加快中西部农村劳动力流出D.增加中西部地区农村交通压力【答案】1.A2.D【解析】1.由“摩托大军”转变为驾驶私家车返乡,说明家庭的收入提高,汽车的能力提高,故答案选A。2.春运期间,大量农民工驾驶小汽车返乡,会对中西部地区农村交通带来压力,D对。春节期间,农民工返乡,加剧了珠三角地区城市空城化,A错误:珠三角的产业转移与生产成本相关,B错误:影响中西部农村劳动力流出的原因主要是经济因素,与出行方式无关,C错误。故答案选D项。20世纪中叶,美国乙地区出现新的棉花种植区。下图为美国部分农业专门化地区分布图。完成下列各题。50°120910030一一·国界。水域长河流□农业带3.甲地农业地域类型属于()A.乳畜业B.混合型农业C.商品谷物农业D.大牧场放牧业第1页|共16页4.乙地棉花种植区与原棉花带相比,单产高的主要原因是()A.光照充足B.降水丰富C.技术先进D.市场广阔【答案】3.C4.A【解析】3.甲地位于美国的中央大平原,属于商品谷物农业,故答案选C项。4.原棉花带所在的地区属于亚热带季风性湿润气候,雨热同期,降水较多,乙地棉花种植区无语美国的西部地区,降水少,光照充足,有利于棉花的光合作用,产量较大,故答案选A项。下图为北半球锋面气旋系统示意图(单位:百帕)。完成下列各题。005.雨过天晴后,若图中甲地清晨出现浓雾天气,原因是()A.大气吸收强B.大气逆辐射弱C.大气反射强D.地面反射减弱6.图中乙、丙两地比较,气流状况()①乙近地面风力较小②乙上升气流较强③丙近地面风力较小④丙上升气流较强A.①②B.①④C.①③D.③④【答案】5.B6.C【解析】5.大雾天气,主要是指由于近地层空气中悬浮的无数小水滴、或小冰晶造成水平能见度,不足500米的一种天气现象。一般大雾的形成主要有三个条件:首先近地面层水汽比较充沛,也就是空气中湿度很大。其次是近地面空气中水汽要达到过饱和,就会有小水滴的形成。第三是空气中有大量尘埃、烟粒等。雨过天晴后,云层少,晚上大气的逆辐射较弱,保温作用较差,从而导致气温较低,此时空气湿度较大,遇冷凝结导致大雾产生,故答案选B项。第2页1共16页
喜欢就支持一下吧
点赞5 分享