2018年高考政治试卷(北京)(空白卷)

第1页 / 共9页

第2页 / 共9页

第3页 / 共9页

第4页 / 共9页
该文档为免费文档,您可直接下载完整版进行阅读
2018年高考政治试卷(北京)(空白卷)-初高中资料试题文库
2018年高考政治试卷(北京)(空白卷)
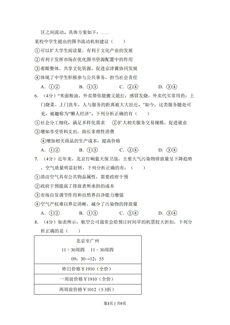
此内容为免费资源,请登录后查看
0
免费资源
THE END
2018年北京市高考政治试卷一、选择题(共12小题,每小题4分,满分48分)1.(4分)每年三四月间,居庸关长城附近山花盛放。市郊铁路S2线列车穿行于花海中,被称为开往春大的列车”,吸引了大量踏青的游客,游客的涌入给森林消防和轨道交通带来了安全隐患,当地政府采取封山禁入措施,但效果不理想,于是转变思路,变堵为疏,着手规划建设花海列车观景平台,这一做法()①履行了政府的市场监管职能,有利于建立良好市场秩序②自觉运用矛盾观点,创造条件,将风险点转化为共赢点③有利于满足人们的精神文化需求,带动当地旅游业发展④有利于开发该线路的经济价值,说明文化的力量来自于经济A.①③B.①④C.②③D.②④2.(4分)山脊上,代表中华悠久文化的长城蜿蜒曲折:山腰间,詹天佑创造性设计的“人”字形铁路折回而上:地表下,运用当代中国先进技术建造的京张高铁穿行向前。为避免破坏沿线文物和环境,京张高铁建设者采用“精准微爆破等所技术,在地下100多米建造隧道,做到施工地表零沉降,实现了高铁与环境和谐共存,下列分析正确的是()A,京张高铁与“人”字形铁路是新旧事物的关系B.工程设计与施工水平的提高说明实践活动具有社会历史性C.建设者的创新意识是高铁成功建设的首要前提D.高铁与环境和谐共存体现了矛盾同一性是推动事物发展的动力3.(4分)万古奔腾的长江,孕育着源远流长的中华文明,为全面展示新时代长江的自然风貌和文化景观,多位艺术家深入长江流域采风,创作了巨幅长卷《长江万里图》,该作品雄浑磅礴、风光万千,画出了一条中国人心中砥砺奋第1页1共9页
喜欢就支持一下吧
点赞9 分享