2014年高考政治试卷(重庆)(解析卷)

第1页 / 共9页

第2页 / 共9页

第3页 / 共9页

第4页 / 共9页
该文档为免费文档,您可直接下载完整版进行阅读
2014年高考政治试卷(重庆)(解析卷)-初高中资料试题文库
2014年高考政治试卷(重庆)(解析卷)
此内容为免费资源,请登录后查看
0
免费资源
THE END
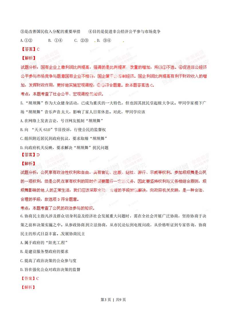
绝密★启封前2014年普通高等学校招生全国统一考试文科综合能力测试(重庆卷)政治说明:本卷为重庆卷,由学科网政治解析团队第一时间独家人工录入。一.选择题(本大题共12小题,每小题4分,共48分)在每小题给出的四个备选项中,只有一个是最符合题目要求的。1.没有买卖就没有杀害。据统计,目前每年约有3万头非洲大象因非法象牙交易被盗猎者杀害。为警示非法象牙交易,多国政府公开销毁缴获的象牙及其制品。材料表明①减少象牙消费将减少猎杀行为②非法猎杀导致象牙的非法交易③公开销毁象牙可以减少象牙交易④象牙消费增长源于收入水平提高A.①③B.①④C.②③D.②④【答案】A【解析】试题分析:没有买卖就没有杀害的意思说因为有了买卖才有了杀害,强调的是消费反作用于生产。①减少象牙消费将减少猎杀行为符合题意:③公开销毁象牙及真制品,强调的是减少象牙的消费,符合题意;②非法猎杀强调的生产行为与题意无关:④强调的是收入对消赛的重要性与题意无关。故本题答案选A。考点:本题考查了消费对生产的反作用的知识。2.结合图1,下列说法正确的是价格长站低收入清费者A.目标价格制度违背了市场供求规律B.补贴生产者避免了农产品价格的下跌第1页|共9页
喜欢就支持一下吧
点赞11 分享