2021年高考政治试卷(浙江)(6月)(空白卷)

第1页 / 共8页

第2页 / 共8页

第3页 / 共8页

第4页 / 共8页
该文档为免费文档,您可直接下载完整版进行阅读
2021年高考政治试卷(浙江)(6月)(空白卷)-初高中资料试题文库
2021年高考政治试卷(浙江)(6月)(空白卷)
此内容为免费资源,请登录后查看
0
免费资源
THE END
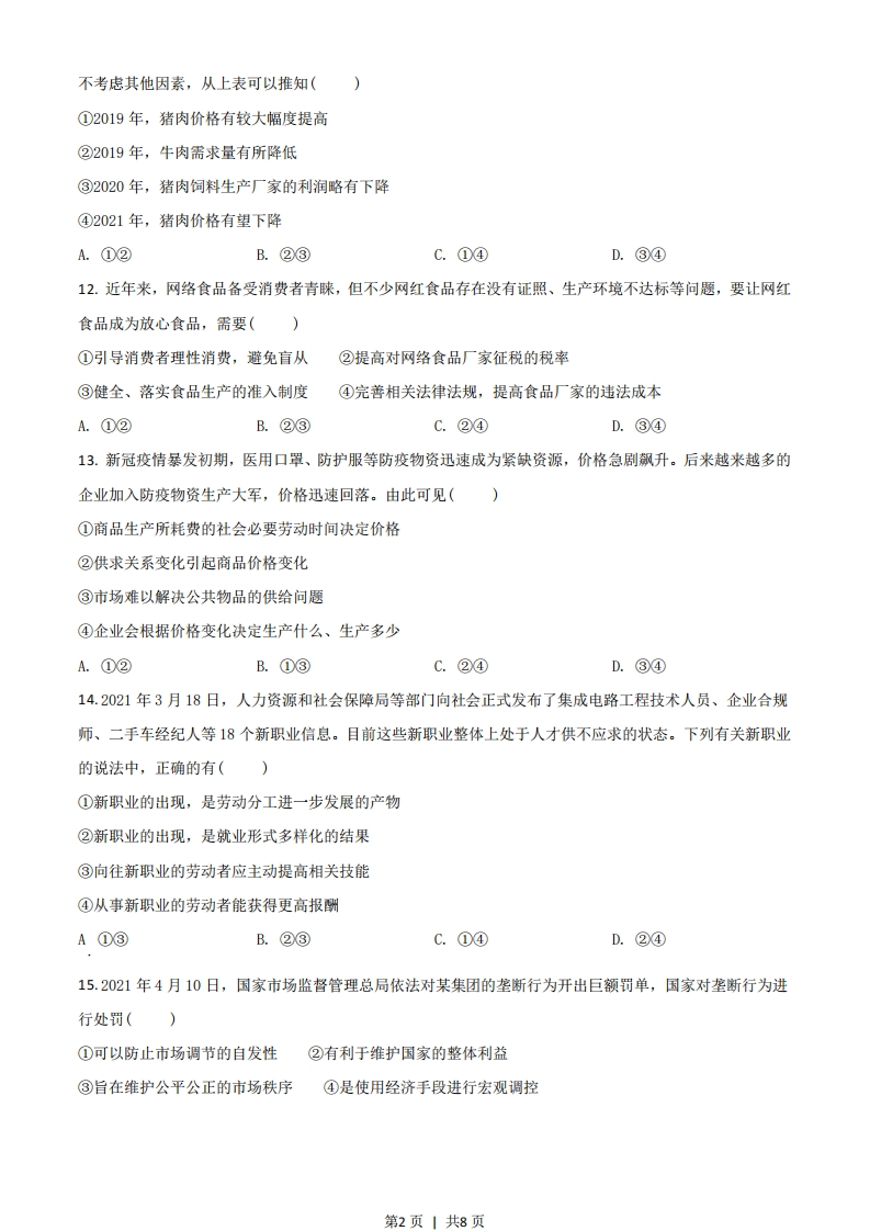
绝密★启用前2021年6月浙江省普通高校招生选考科目考试思想政治试题姓名:准考证号:本试卷分选择题和非选释题两部分,共6页,满分100分,考试时间90分钟。考生注意:1.考生答题前,务必将自已的姓名、准考证号用黑色字迹的签字笔或钢笔填写在答题纸上。2.选择题的答案须用2B铅笔将答题纸上对应题目的答案标号涂黑,如要改动,须将原填涂处用橡皮擦净。3.非选择题的答案须用黑色字迹的签字笔或钢笔写在答题纸上相应区域内,作图时可先使用2B铅笔,确定后须用黑色字迹的签字笔或钢笔描黑,答案写在本试卷上无效。一、判断题(本大题共10小题,每小题1分,共10分。判断下列说法是否正确,正确的请将答题纸相应题号后的正确涂黑,错误的请将答题纸相应题号后的错误涂黑)1.为别人生产的劳动产品是商品。(2.经济过热时,实施紧缩性财政政策有助于抑制总需求、稳定物价。(3.差额选举有助于选民了解候选人,有助于充分考虑当选者结构的合理性。(4.坚持中国共产党的领导是多党合作的根本保证。()5.中国对某些西方国家的制裁进行反制,宣示了捍卫国家主权、安全和发展利益的决心。(6.用世界听得懂的语言讲述中国故事,能够增强中华文化的国际影响力。()7.要坚决抵制、依法取缔含有宣扬暴饮暴食等内容的直播节目。()8.群众性的精神文明创建活动有利于加强思想道德建设。(9.唯物主义认为,物质是运动的物质,运动是物质的运动。()10.巩固和拓展脱贫攻坚成果需要常抓不懈,这强调了抓住时机促成质变的重要性。(二、选择题I(本大题共22小题,每小题2分,共44分,每小题列出的四个备选项中只有一个是符合题目要求的,不选、多选、错选均不得分)11.下表系2019、2020年我国猪肉产量,生猪存栏数据猪肉产量同比增长年末生猪存栏同比增长2019年4255万吨-21.3%31041万头-27.5%2020年4113万吨-3.3%40650万头31.0%注:“同比”是指与上一年同一时间相比。资料来源:《中华人民共和国2019年国民经济和社会发展统计公报》《中华人民共和国2020年国民经济和社会发展统计公报》第1页1共8页
喜欢就支持一下吧
点赞8 分享