2024年高考历史试卷(全国甲卷)(解析卷)

第1页 / 共12页

第2页 / 共12页

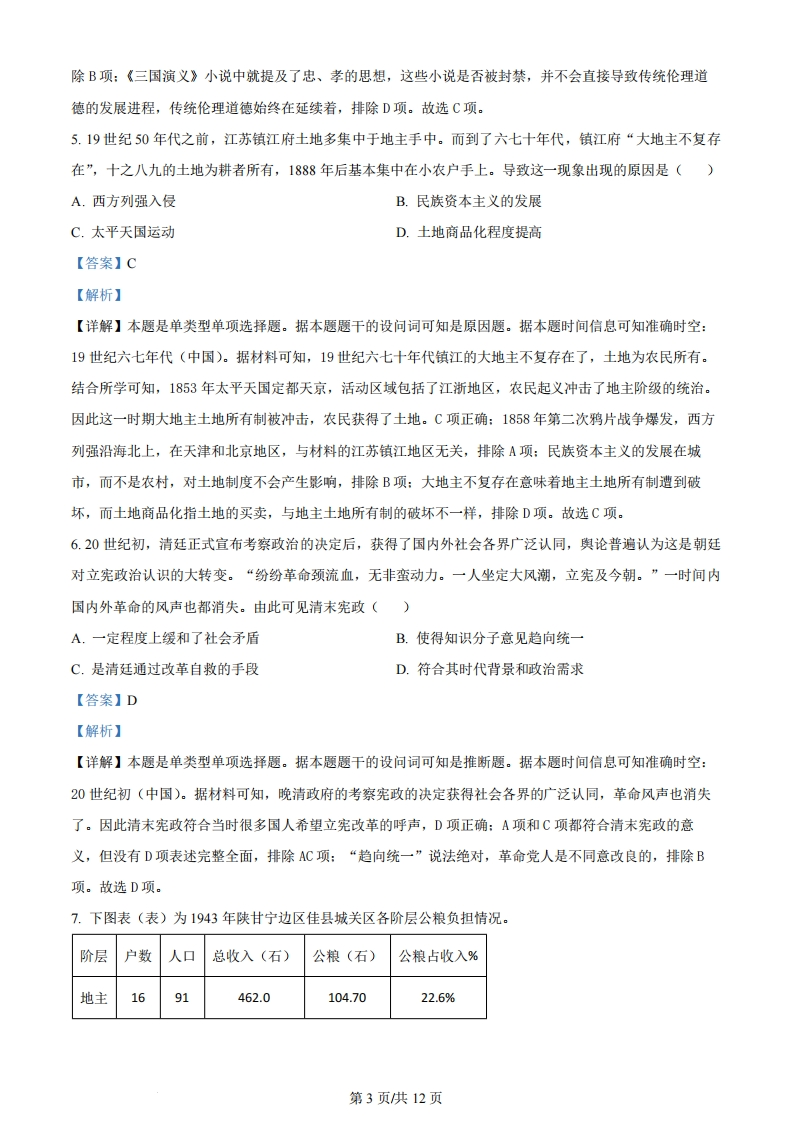
第3页 / 共12页

第4页 / 共12页
该文档为免费文档,您可直接下载完整版进行阅读
2024年高考历史试卷(全国甲卷)(解析卷)-初高中资料试题文库
2024年高考历史试卷(全国甲卷)(解析卷)
此内容为免费资源,请登录后查看
0
免费资源
THE END
绝密★启用前2024年普通高等学校招生全国统一考试(全国甲卷)历史注意事项:1,答卷前,考生务必将自己的姓名、准考证号填写在答题卡上。2。回答选择题时,选出每小题答案后,用铅笔把答题卡上对应题目的答案标号涂黑。如需改动,用橡皮擦干净后,再选涂其它答案标号。回答非选择题时,将答案写在答题卡上。写在本试卷上无效。3。考试结束后,将本试卷和答题卡一并交回。一、选择题:本题共12小题,每小题4分,共48分。在每小题列出的四个选项中,只有一项是最符合题目要求的。1.春秋时期,周王室衰微,诸侯争当“盟主”。齐国、晋国、楚国接续争雄,吴越争霸。诸侯成为“盟主”可以()A.取代周天子获得分封权力B.成为诸侯国的“大宗”C.免除向周王室纳税的义务D.号令各诸侯国的行动【答案】B【解析】【详解】本题是单类型单项选择题。据本题主题干的设问词,可知这是影响题。据本题时间信总可知准确时空是:春秋时期(中国)。根据材料并结合所学可知,春秋时期,随着生产力的发展和进步,部分诸侯成为“盟主”,其自身的号召力不断增强,一定程度上来说,周天子即天下之大宗,诸侯同盟此举,无不威胁着周王室的统治,固称成为诸侯国的“大宗”,B项正确:春秋时期,周王室权力式微,但在宗法和礼乐制度之下,各诸侯即使力量壮大,也不可取代周室,排除A项:诸侯受周天子分封,具有向其纳税,贡赋等义务,排除C项:诸侯成为“盟主”,只能号令同盟诸侯,并不能号令各诸侯,D项表述过于绝对,排除D项。故选B项。2.隋唐时期,常有商贩运着木材到城中指定区域进行售卖,也有人在城外种植桑树,然后砍伐送到城市作为柴薪进行售卖为生。由此可知,该时期()A.重农抑商政策废弛B.城市能源问题突出C.商品经济不新发展D.市镇经济开始兴起【答案】C【解析】【详解】本题是单类型单项选择题。据本题主题干的设问词,可知这是推断题。据本题时间信总可知准确第1页供12页
喜欢就支持一下吧
点赞12 分享