2020年高考历史试卷(新课标Ⅱ)(解析卷)

第1页 / 共14页

第2页 / 共14页

第3页 / 共14页

第4页 / 共14页
该文档为免费文档,您可直接下载完整版进行阅读
2020年高考历史试卷(新课标Ⅱ)(解析卷)-初高中资料试题文库
2020年高考历史试卷(新课标Ⅱ)(解析卷)
此内容为免费资源,请登录后查看
0
免费资源
THE END
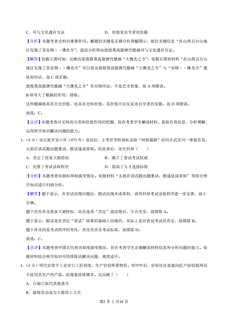
2020年全国统一高考历史试卷(新课标Ⅱ)◆考答案与试题解析一、选择题:本题共12小题,每小题4分,共48分。在每小题给出的四个选项中,只有一项是符合题目要求的。1.(4分)据史书记载,角抵(摔跤)“盖杂技乐也,巴俞(渝)戏、鱼龙蔓延(百戏节目)之属也”。秦二世曾在宫中欣赏。汉武帝在长安举行了两次大规模的角抵表演,长安百姓“三百里内皆观”,他也曾用角抵表演欢迎来长安的西域人。据此可知,当时角抵()A.促进了川剧艺术的发展B.拥有广泛的社会影响C.推动了丝路文化的交流D.源于民间的劳作技能【分析】本题考查中国古代的社会生活。解题的关键是正确分析材料的主旨,分析得出材料反映了角抵表演受到各个阶层的欢迎,进而分析得出角抵拥有广泛的社会影响。【解答】依据材料可知,角抵表演不仅仅受到皇室的欣赏,还受到百姓和西域人的欢迎,说明角抵拥有广泛的社会影响,故B项正确。材料没有体现角抵促进川剧艺术的发展,故A项错误。材料不能说明角抵推动丝路文化的交流,故C项错误。D项不是材料的主旨,排除。故选:B。【点评】本题考查对秦汉时期角抵表演及其影响的把握,旨在考查学生解读材料、分析理解、运用所学知识解决问题的能力。2.(4分)敦煌莫高窟61号洞中的唐代壁画“五台山图”中有一座“大佛光之寺”,梁思成、林徽因按图索骥,在山西五台山地区发现了其实物~-佛光寺。这一事例说明此类壁画()敦煌壁画中的“大佛光之寺”五台山佛光寺A.创作源于艺术想象B.能完整还原历史真实第1页|共14页
喜欢就支持一下吧
点赞14 分享