2023年高考历史试卷(北京)(空白卷)

第1页 / 共8页

第2页 / 共8页

第3页 / 共8页

第4页 / 共8页
该文档为免费文档,您可直接下载完整版进行阅读
2023年高考历史试卷(北京)(空白卷)-初高中资料试题文库
2023年高考历史试卷(北京)(空白卷)
此内容为免费资源,请登录后查看
0
免费资源
THE END
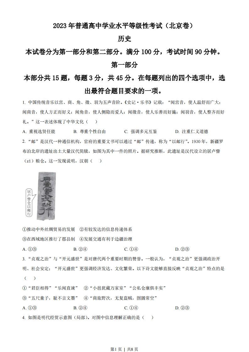
2023年普通高中学业水平等级性考试(北京卷)历史本试卷分为第一部分和第二部分。满分100分,考试时间90分钟。第一部分本部分共15题,每题3分,共45分。在每题列出的四个选项中,选出最符合题目要求的一项。1.中国传统音乐以宫、商、角、徵、羽为五声音阶。《史记·乐书》记载:“闻宫音,使人温舒而广大:闻商音,使人方正而好义:闻角音,使人侧隐而爱人:闻徵音,使人乐善而好施:闻羽音,使人整齐而好礼。”这一表述体现了中华文化()A.重视选贤任能B.尊重个性自由C.强调多元互鉴D.注重仁义道德2.“邮”是汉代一种通信机构,官府的重要文书可以通过“邮”传递,称为“以邮行”。1930年,新疆罗布泊北岸的遗址出土大量汉代简牍,如图为其中一件的照片。据研究推断,此遗址是汉代设立的居卢皆(z1)粮仓。这一发现说明,汉朝()仓以邮行①推动中外丝绸贸易的发展②有较发达的信息传递体系③在西域地区推行了郡县制④发展交通有利于边疆治理A.①③B.②④C.①④D.②③3.“贞观之治”与“开元盛世”是对唐代两个重要时期的赞誉。一般认为,“贞观之治”更强调政治开明、社会安定:“开元盛世”更强调经济发达、文化繁荣。以下诗文能够直接反映“贞观之治”特点的是()①“君臣相得”“乐闻直谏”②“小邑犹藏万家室”“公私仓廪俱丰实”③“五尺童子,耻不言文墨”④“商旅野次,无复盗贼,图圄常空”A.①③B.②④C.①④D.②③4.如图是明代经贸示意图(局部)。对图中信息理解正确的是()第1页」共8页
喜欢就支持一下吧
点赞6 分享